一、一键开关机电路的设计方案
方案一:电路图
一键开关机电路分析如下:

电路工作流程如下:
-
Key按下瞬间,Q2、Q1导通,7805输入电压在8.9V左右,7805工作,输出5V电压给单片机供电。
-
单片机工作后,将最先进行IO口初始化,IO1设为输入状态,启用内部上拉;IO2设为输出状态,输出高电平。这时Q2、Q3导通,LED1发光,7805能够正常工作,单片机进入工作状态。
-
当Key再次按下时,检测IO1电平为低,单片机可以通过使IO2输出低电平,Q2、Q3不导通,此时7805输入电压几乎为0,单片机不工作,系统关闭。
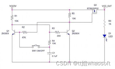
方案二:电路图

原理很简单,Q1,Q2组成双稳态电路。由于C1的作用,上电的时候Q1先导通,Q2截止,如果没按下按键,电路将维持这个状态。Q3为P沟道增强型MOS管,因为Q2截止,Q3也截止,系统得不到电源。
此时Q1的集电极为低电平0.3V左右,C1上的电压也为0.3V左右,当按下按键S1后,Q1基极被C1拉到0.3V,迅速截止。Q2开始导通,电路的状态发生翻转,Q2导通以后将Q3的门极拉到低电位,Q3导通,电源通过Q3给系统供电。
Q2导通后,C1通过R1,R4充电,电压上升到1V左右,此时再次按下按键,C1的电压加到Q1基极,Q1导通,Q1集电极为低电平,通过R3强迫Q2截止,Q3也截止,系统关机。整个开关机的过程就是这样。
如果要求这个电路的静态功耗低,可以全部采用MOS管,成本要高点,电路如下图,原理都是一样的,双稳态电路。
方案三:电路图

单键实现单片机开关机
-
控制流程,按下按键,Q1导通.单片机通电复位,进入工作。
-
检测 K-IN 是否低电平,否 不处理.是 单片机输出 K-OUT 为高电平,Q2导通,相当于按键长按.LED指示灯亮。
-
放开按键,K-IN 经过上拉电阻,为高电平.单片机可以正常工作。
-
在工作期间,按键按下,K-IN 为低电平,单片机检测到长按1秒,K-OUT 输出低电平,Q2截止.LED指示灯熄灭.放开按键,Q1截止,单片机断电。
-
通过软件处理,可以实现短按开机,长按关机。
单片机用PIC16F84A,通过简单的程序演示,证实此电路的可行性。
这种电路如果这样用,是体现不出它的优点,用到开关电源控制,控制光耦.可以做到完全关断电原,实现零功耗待机.有些打印机上就是用这种电路。
方案四:用 CD4013 构建的电路

CD4013电路关断时已经把后面电路切断了,而4013本身的电源不需关闭,COMS电路静态工作电流极少,1uA以下,可以忽略不计。
用 4013 的电路对电源范围适用较广,3~18V都没问题,电路唯一需调整的就是根据电源电压和负载电流适当更改R1的值。
开关管可使用MOSFET,效果更佳。
二、单片机程序崩了...
在编写单片机程序的时候,由于中断服务程序写的不好,导致单片机程序总是跑飞,最后费了好长时间,花了很大功夫才找到问题原因,由此总结了单片机程序跑飞的三种现象、原因及解决方法。
1 数组越界/溢出
现象:
单片机程序在函数中运行时,总是在运行到函数末尾,要跳出函数时,程序跑飞。
原因:
数组越界(数组溢出),函数中定义的数组元素的个数小于程序中实际使用的数组元素的个数,例如在函数中定义了一个数组ucDataBuff[10],这个数组只有10个元素,但是在函数中却有这样的语句ucDataBuff[10]=0x1a,这个语句是给数组的第11个元素赋值,:由于定义的数组只有10个元素,从而导致赋值语句中不知道把0x1a放到什么地方,从而导致程序跑飞。
解决方法:
如果在调试程序时,发现程序总是在函数执行完毕时跑飞,多数情况是发生了数组越界(数组溢出)的错误,仔细检查函数中调用的数组是否存在越界(溢出)的情况。
2 中断服务程序缺失
现象:
程序运行过程中总是跑飞。
原因:
程序中打开了某个中断,但是却没有相应的中断服务程序,从而导致在中断发生后,找不到中断服务程序入口,从而导致程序跑飞。
解决方法:
检查程序中是否存在打开了某个中断,但是没有相对应的中断服务程序。
3 看门狗复位
现象:
在执行一段较为耗费时间的程序时,程序跑飞,并且总是跳到复位位置处。
原因:
程序中使用了看门狗,但是没有及时“喂狗”,从而导致看门狗复位,使程序直接跳到复位位置。
解决方法:
根据程序运行时间,尤其是一定要计算清楚最耗时的那段程序的运行时间,然后准确设置看门狗的复位时长,定时“喂狗”,尤其是如果有死循环的情况,一定要在死循环中记得“喂狗”。
狗确实还是挺重要的~~~ whaosoft aiot http://143ai.com
最后
以上就是超帅便当最近收集整理的关于嵌入式分享合集68的全部内容,更多相关嵌入式分享合集68内容请搜索靠谱客的其他文章。
发表评论 取消回复