第一个最简单的lenet示例请参考这篇文章
一.torch阶段
测试图片:

torch代码:
# coding:utf-8
import torch
from torch import nn
from torch.nn import functional as F
import torchvision
import os
import struct
import time
import cv2
import numpy as np
def main():
print('cuda device count: ', torch.cuda.device_count())
os.environ["CUDA_VISIBLE_DEVICES"] = "1"
model = torchvision.models.resnet50(pretrained=True)
# net.fc = nn.Linear(512, 2)
model = model.to('cuda:0')
model.eval()
# print(model)
st_time = time.time()
nums = 10000
for i in range(nums):
input_ = torch.ones(1, 3, 224, 224).to('cuda:0')
out = model(input_)
# print('====out.shape:===', out.shape)#(1, 1000)
end_time = time.time()
print('==avge cost time{}'.format((end_time - st_time)/nums))
# input_ = torch.ones(1, 3, 224, 224).to('cuda:0')
# save_pth(model, input_)#存储.pth
# save_onnx(input_, model)#存储.onnx方便可视化网络
# get_wts(model)#提取key value权重
def save_pth(model, input_):
conv1 = model.conv1(input_)
print('===conv1.shape:', conv1.shape)
# maxpool_1 = model.maxpool(conv1)
# print('===maxpool_1.shape:', maxpool_1.shape)
# layer1 = model.layer1(maxpool_1)
# print('===layer1.shape:', layer1.shape)
# layer2 = model.layer2(layer1)
# print('===layer2.shape:', layer2.shape)
# layer3 = model.layer3(layer2)
# print('===layer3.shape:', layer3.shape)
# layer4 = model.layer4(layer3)
# print('===layer4.shape:', layer4.shape)
# print('resnet50 out:', out.shape)
torch.save(model, "resnet50.pth")
def get_wts(model):
f = open("resnet50.wts", 'w')
f.write("{}n".format(len(model.state_dict().keys())))
for k, v in model.state_dict().items():
# print('key: ', k)#weight name
# print('value: ', v.shape)#weight shape
vr = v.reshape(-1).cpu().numpy()
f.write("{} {}".format(k, len(vr)))
for vv in vr:
f.write(" ")
f.write(struct.pack(">f", float(vv)).hex())
f.write("n")
def save_onnx(input_, model):
# torch.onnx.export(model, input_, "./resnet50.onnx", verbose=True)
torch.onnx.export(model, # model being run
input_, # model input (or a tuple for multiple inputs)
"./resnet50.onnx",
opset_version=10,
verbose=False, # store the trained parameter weights inside the model file
training=False,
do_constant_folding=True,
input_names=['input'],
output_names=['output']
)
def test_real_img():
os.environ["CUDA_VISIBLE_DEVICES"] = "1"
model = torchvision.models.resnet50(pretrained=True)
# net.fc = nn.Linear(512, 2)
model = model.to('cuda:0')
model.eval()
# print(model)
img = cv2.imread('./test2.jpg')
print('===img.shape', img.shape)
img = cv2.resize(img, (224, 224))
mean = np.array([0.406, 0.456, 0.485]).astype(np.float32)
std = np.array([0.225, 0.224, 0.229]).astype(np.float32)
img = (img / 255. - mean) / std
img = np.expand_dims(img, axis=0)
print('===img.shape', img.shape)
img = np.transpose(img, (0, 3, 1, 2)).astype(np.float32)
# img = np.ones((1, 3, 224, 224)).astype(np.float32)
nums = 10000
img = torch.from_numpy(img)
st_time = time.time()
for i in range(nums):
with torch.no_grad():
out = model(img.cuda())
end_time = time.time()
print('==avge cost time{}'.format((end_time - st_time) / nums))
print('====out.shape:===', out.shape) # (1, 1000)
with open('./pytorch_result.txt', 'w', encoding='utf-8') as file:
for i in range(1000):
file.write(str(out.cpu().numpy()[0][i]) + 'n')
torch_value, torch_index = torch.max(out, dim=1)
print('====torch_value:===', torch_value)#13.8998
print('====torch_index:===', torch_index)#285 Egyptian cat
topk = 5
topk_index = torch.argsort(out, dim=1, descending=True)[:, :topk]
print('===topk_index:', topk_index)
out = out.cpu().numpy()
index = np.where(out == np.max(out))
print('===index:===', index)
if __name__ == '__main__':
# main()
test_real_img()
其中:get_wts用于生成16进制权重文件,resnet50.wts,后续tensorrt载入模型权重。
save_onnx用于生成resnet50.onnx文件,可视化网络结构。
结果:


查找imageNet 索引285所对应的标签为:

生成.txt截图如下:

二.tensorrt转换阶段
2.1序列化生成.engine阶段
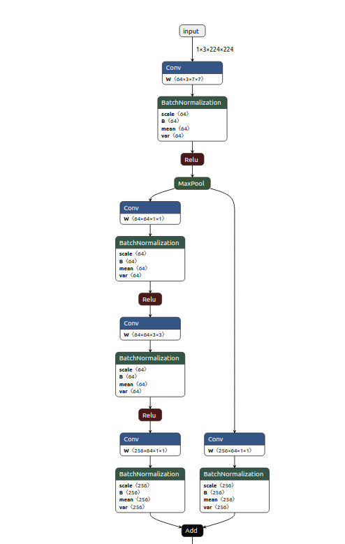
1.文件代码结构图

其中resnet50.wts是torch阶段生成的,resnet50.engine是本阶段要生成的。
2.代码:
logging.h
/*
* Copyright (c) 2019, NVIDIA CORPORATION. All rights reserved.
*
* Licensed under the Apache License, Version 2.0 (the "License");
* you may not use this file except in compliance with the License.
* You may obtain a copy of the License at
*
* http://www.apache.org/licenses/LICENSE-2.0
*
* Unless required by applicable law or agreed to in writing, software
* distributed under the License is distributed on an "AS IS" BASIS,
* WITHOUT WARRANTIES OR CONDITIONS OF ANY KIND, either express or implied.
* See the License for the specific language governing permissions and
* limitations under the License.
*/
#ifndef TENSORRT_LOGGING_H
#define TENSORRT_LOGGING_H
#include "NvInferRuntimeCommon.h"
#include <cassert>
#include <ctime>
#include <iomanip>
#include <iostream>
#include <ostream>
#include <sstream>
#include <string>
using Severity = nvinfer1::ILogger::Severity;
class LogStreamConsumerBuffer : public std::stringbuf
{
public:
LogStreamConsumerBuffer(std::ostream& stream, const std::string& prefix, bool shouldLog)
: mOutput(stream)
, mPrefix(prefix)
, mShouldLog(shouldLog)
{
}
LogStreamConsumerBuffer(LogStreamConsumerBuffer&& other)
: mOutput(other.mOutput)
{
}
~LogStreamConsumerBuffer()
{
// std::streambuf::pbase() gives a pointer to the beginning of the buffered part of the output sequence
// std::streambuf::pptr() gives a pointer to the current position of the output sequence
// if the pointer to the beginning is not equal to the pointer to the current position,
// call putOutput() to log the output to the stream
if (pbase() != pptr())
{
putOutput();
}
}
// synchronizes the stream buffer and returns 0 on success
// synchronizing the stream buffer consists of inserting the buffer contents into the stream,
// resetting the buffer and flushing the stream
virtual int sync()
{
putOutput();
return 0;
}
void putOutput()
{
if (mShouldLog)
{
// prepend timestamp
std::time_t timestamp = std::time(nullptr);
tm* tm_local = std::localtime(×tamp);
std::cout << "[";
std::cout << std::setw(2) << std::setfill('0') << 1 + tm_local->tm_mon << "/";
std::cout << std::setw(2) << std::setfill('0') << tm_local->tm_mday << "/";
std::cout << std::setw(4) << std::setfill('0') << 1900 + tm_local->tm_year << "-";
std::cout << std::setw(2) << std::setfill('0') << tm_local->tm_hour << ":";
std::cout << std::setw(2) << std::setfill('0') << tm_local->tm_min << ":";
std::cout << std::setw(2) << std::setfill('0') << tm_local->tm_sec << "] ";
// std::stringbuf::str() gets the string contents of the buffer
// insert the buffer contents pre-appended by the appropriate prefix into the stream
mOutput << mPrefix << str();
// set the buffer to empty
str("");
// flush the stream
mOutput.flush();
}
}
void setShouldLog(bool shouldLog)
{
mShouldLog = shouldLog;
}
private:
std::ostream& mOutput;
std::string mPrefix;
bool mShouldLog;
};
//!
//! class LogStreamConsumerBase
//! brief Convenience object used to initialize LogStreamConsumerBuffer before std::ostream in LogStreamConsumer
//!
class LogStreamConsumerBase
{
public:
LogStreamConsumerBase(std::ostream& stream, const std::string& prefix, bool shouldLog)
: mBuffer(stream, prefix, shouldLog)
{
}
protected:
LogStreamConsumerBuffer mBuffer;
};
//!
//! class LogStreamConsumer
//! brief Convenience object used to facilitate use of C++ stream syntax when logging messages.
//! Order of base classes is LogStreamConsumerBase and then std::ostream.
//! This is because the LogStreamConsumerBase class is used to initialize the LogStreamConsumerBuffer member field
//! in LogStreamConsumer and then the address of the buffer is passed to std::ostream.
//! This is necessary to prevent the address of an uninitialized buffer from being passed to std::ostream.
//! Please do not change the order of the parent classes.
//!
class LogStreamConsumer : protected LogStreamConsumerBase, public std::ostream
{
public:
//! brief Creates a LogStreamConsumer which logs messages with level severity.
//! Reportable severity determines if the messages are severe enough to be logged.
LogStreamConsumer(Severity reportableSeverity, Severity severity)
: LogStreamConsumerBase(severityOstream(severity), severityPrefix(severity), severity <= reportableSeverity)
, std::ostream(&mBuffer) // links the stream buffer with the stream
, mShouldLog(severity <= reportableSeverity)
, mSeverity(severity)
{
}
LogStreamConsumer(LogStreamConsumer&& other)
: LogStreamConsumerBase(severityOstream(other.mSeverity), severityPrefix(other.mSeverity), other.mShouldLog)
, std::ostream(&mBuffer) // links the stream buffer with the stream
, mShouldLog(other.mShouldLog)
, mSeverity(other.mSeverity)
{
}
void setReportableSeverity(Severity reportableSeverity)
{
mShouldLog = mSeverity <= reportableSeverity;
mBuffer.setShouldLog(mShouldLog);
}
private:
static std::ostream& severityOstream(Severity severity)
{
return severity >= Severity::kINFO ? std::cout : std::cerr;
}
static std::string severityPrefix(Severity severity)
{
switch (severity)
{
case Severity::kINTERNAL_ERROR: return "[F] ";
case Severity::kERROR: return "[E] ";
case Severity::kWARNING: return "[W] ";
case Severity::kINFO: return "[I] ";
case Severity::kVERBOSE: return "[V] ";
default: assert(0); return "";
}
}
bool mShouldLog;
Severity mSeverity;
};
//! class Logger
//!
//! brief Class which manages logging of TensorRT tools and samples
//!
//! details This class provides a common interface for TensorRT tools and samples to log information to the console,
//! and supports logging two types of messages:
//!
//! - Debugging messages with an associated severity (info, warning, error, or internal error/fatal)
//! - Test pass/fail messages
//!
//! The advantage of having all samples use this class for logging as opposed to emitting directly to stdout/stderr is
//! that the logic for controlling the verbosity and formatting of sample output is centralized in one location.
//!
//! In the future, this class could be extended to support dumping test results to a file in some standard format
//! (for example, JUnit XML), and providing additional metadata (e.g. timing the duration of a test run).
//!
//! TODO: For backwards compatibility with existing samples, this class inherits directly from the nvinfer1::ILogger
//! interface, which is problematic since there isn't a clean separation between messages coming from the TensorRT
//! library and messages coming from the sample.
//!
//! In the future (once all samples are updated to use Logger::getTRTLogger() to access the ILogger) we can refactor the
//! class to eliminate the inheritance and instead make the nvinfer1::ILogger implementation a member of the Logger
//! object.
class Logger : public nvinfer1::ILogger
{
public:
Logger(Severity severity = Severity::kWARNING)
: mReportableSeverity(severity)
{
}
//!
//! enum TestResult
//! brief Represents the state of a given test
//!
enum class TestResult
{
kRUNNING, //!< The test is running
kPASSED, //!< The test passed
kFAILED, //!< The test failed
kWAIVED //!< The test was waived
};
//!
//! brief Forward-compatible method for retrieving the nvinfer::ILogger associated with this Logger
//! return The nvinfer1::ILogger associated with this Logger
//!
//! TODO Once all samples are updated to use this method to register the logger with TensorRT,
//! we can eliminate the inheritance of Logger from ILogger
//!
nvinfer1::ILogger& getTRTLogger()
{
return *this;
}
//!
//! brief Implementation of the nvinfer1::ILogger::log() virtual method
//!
//! Note samples should not be calling this function directly; it will eventually go away once we eliminate the
//! inheritance from nvinfer1::ILogger
//!
void log(Severity severity, const char* msg) override
{
LogStreamConsumer(mReportableSeverity, severity) << "[TRT] " << std::string(msg) << std::endl;
}
//!
//! brief Method for controlling the verbosity of logging output
//!
//! param severity The logger will only emit messages that have severity of this level or higher.
//!
void setReportableSeverity(Severity severity)
{
mReportableSeverity = severity;
}
//!
//! brief Opaque handle that holds logging information for a particular test
//!
//! This object is an opaque handle to information used by the Logger to print test results.
//! The sample must call Logger::defineTest() in order to obtain a TestAtom that can be used
//! with Logger::reportTest{Start,End}().
//!
class TestAtom
{
public:
TestAtom(TestAtom&&) = default;
private:
friend class Logger;
TestAtom(bool started, const std::string& name, const std::string& cmdline)
: mStarted(started)
, mName(name)
, mCmdline(cmdline)
{
}
bool mStarted;
std::string mName;
std::string mCmdline;
};
//!
//! brief Define a test for logging
//!
//! param[in] name The name of the test. This should be a string starting with
//! "TensorRT" and containing dot-separated strings containing
//! the characters [A-Za-z0-9_].
//! For example, "TensorRT.sample_googlenet"
//! param[in] cmdline The command line used to reproduce the test
//
//! return a TestAtom that can be used in Logger::reportTest{Start,End}().
//!
static TestAtom defineTest(const std::string& name, const std::string& cmdline)
{
return TestAtom(false, name, cmdline);
}
//!
//! brief A convenience overloaded version of defineTest() that accepts an array of command-line arguments
//! as input
//!
//! param[in] name The name of the test
//! param[in] argc The number of command-line arguments
//! param[in] argv The array of command-line arguments (given as C strings)
//!
//! return a TestAtom that can be used in Logger::reportTest{Start,End}().
static TestAtom defineTest(const std::string& name, int argc, char const* const* argv)
{
auto cmdline = genCmdlineString(argc, argv);
return defineTest(name, cmdline);
}
//!
//! brief Report that a test has started.
//!
//! pre reportTestStart() has not been called yet for the given testAtom
//!
//! param[in] testAtom The handle to the test that has started
//!
static void reportTestStart(TestAtom& testAtom)
{
reportTestResult(testAtom, TestResult::kRUNNING);
assert(!testAtom.mStarted);
testAtom.mStarted = true;
}
//!
//! brief Report that a test has ended.
//!
//! pre reportTestStart() has been called for the given testAtom
//!
//! param[in] testAtom The handle to the test that has ended
//! param[in] result The result of the test. Should be one of TestResult::kPASSED,
//! TestResult::kFAILED, TestResult::kWAIVED
//!
static void reportTestEnd(const TestAtom& testAtom, TestResult result)
{
assert(result != TestResult::kRUNNING);
assert(testAtom.mStarted);
reportTestResult(testAtom, result);
}
static int reportPass(const TestAtom& testAtom)
{
reportTestEnd(testAtom, TestResult::kPASSED);
return EXIT_SUCCESS;
}
static int reportFail(const TestAtom& testAtom)
{
reportTestEnd(testAtom, TestResult::kFAILED);
return EXIT_FAILURE;
}
static int reportWaive(const TestAtom& testAtom)
{
reportTestEnd(testAtom, TestResult::kWAIVED);
return EXIT_SUCCESS;
}
static int reportTest(const TestAtom& testAtom, bool pass)
{
return pass ? reportPass(testAtom) : reportFail(testAtom);
}
Severity getReportableSeverity() const
{
return mReportableSeverity;
}
private:
//!
//! brief returns an appropriate string for prefixing a log message with the given severity
//!
static const char* severityPrefix(Severity severity)
{
switch (severity)
{
case Severity::kINTERNAL_ERROR: return "[F] ";
case Severity::kERROR: return "[E] ";
case Severity::kWARNING: return "[W] ";
case Severity::kINFO: return "[I] ";
case Severity::kVERBOSE: return "[V] ";
default: assert(0); return "";
}
}
//!
//! brief returns an appropriate string for prefixing a test result message with the given result
//!
static const char* testResultString(TestResult result)
{
switch (result)
{
case TestResult::kRUNNING: return "RUNNING";
case TestResult::kPASSED: return "PASSED";
case TestResult::kFAILED: return "FAILED";
case TestResult::kWAIVED: return "WAIVED";
default: assert(0); return "";
}
}
//!
//! brief returns an appropriate output stream (cout or cerr) to use with the given severity
//!
static std::ostream& severityOstream(Severity severity)
{
return severity >= Severity::kINFO ? std::cout : std::cerr;
}
//!
//! brief method that implements logging test results
//!
static void reportTestResult(const TestAtom& testAtom, TestResult result)
{
severityOstream(Severity::kINFO) << "&&&& " << testResultString(result) << " " << testAtom.mName << " # "
<< testAtom.mCmdline << std::endl;
}
//!
//! brief generate a command line string from the given (argc, argv) values
//!
static std::string genCmdlineString(int argc, char const* const* argv)
{
std::stringstream ss;
for (int i = 0; i < argc; i++)
{
if (i > 0)
ss << " ";
ss << argv[i];
}
return ss.str();
}
Severity mReportableSeverity;
};
namespace
{
//!
//! brief produces a LogStreamConsumer object that can be used to log messages of severity kVERBOSE
//!
//! Example usage:
//!
//! LOG_VERBOSE(logger) << "hello world" << std::endl;
//!
inline LogStreamConsumer LOG_VERBOSE(const Logger& logger)
{
return LogStreamConsumer(logger.getReportableSeverity(), Severity::kVERBOSE);
}
//!
//! brief produces a LogStreamConsumer object that can be used to log messages of severity kINFO
//!
//! Example usage:
//!
//! LOG_INFO(logger) << "hello world" << std::endl;
//!
inline LogStreamConsumer LOG_INFO(const Logger& logger)
{
return LogStreamConsumer(logger.getReportableSeverity(), Severity::kINFO);
}
//!
//! brief produces a LogStreamConsumer object that can be used to log messages of severity kWARNING
//!
//! Example usage:
//!
//! LOG_WARN(logger) << "hello world" << std::endl;
//!
inline LogStreamConsumer LOG_WARN(const Logger& logger)
{
return LogStreamConsumer(logger.getReportableSeverity(), Severity::kWARNING);
}
//!
//! brief produces a LogStreamConsumer object that can be used to log messages of severity kERROR
//!
//! Example usage:
//!
//! LOG_ERROR(logger) << "hello world" << std::endl;
//!
inline LogStreamConsumer LOG_ERROR(const Logger& logger)
{
return LogStreamConsumer(logger.getReportableSeverity(), Severity::kERROR);
}
//!
//! brief produces a LogStreamConsumer object that can be used to log messages of severity kINTERNAL_ERROR
// ("fatal" severity)
//!
//! Example usage:
//!
//! LOG_FATAL(logger) << "hello world" << std::endl;
//!
inline LogStreamConsumer LOG_FATAL(const Logger& logger)
{
return LogStreamConsumer(logger.getReportableSeverity(), Severity::kINTERNAL_ERROR);
}
} // anonymous namespace
#endif // TENSORRT_LOGGING_H
Resnet50Serial.cpp
#include <map>
#include <chrono>
#include <fstream>
#include <string>
#include "NvInfer.h"
#include "logging.h"
#include "cuda_runtime_api.h"
#include <NvInferRuntimeCommon.h>
#include "common.hpp"
#include <opencv2/opencv.hpp>
#include <limits.h>
static Logger gLogger;
#define DEVICE 0//gpu id
#define BATCH_SIZE 1
static const int INPUT_H = 224;
static const int INPUT_W = 224;
// static const int BATCH_SIZE=32;
static const int OUTPUT_SIZE=1000;
static const int INFER_NUMS=10000;
const char* INPUT_BLOB_NAME = "image";
const char* OUTPUT_BLOB_NAME1 = "output1";
const char* OUTPUT_BLOB_NAME2 = "output2";
using namespace nvinfer1;
using namespace std;
#define CHECK(status)
do
{
auto ret = (status);
if (ret != 0)
{
std::cerr << "Cuda failure: " << ret << endl;
abort();
}
} while (0)
map<string, Weights> loadWeights(const string file)
{
cout << "Loading weights: " << file << endl;
map<string, Weights> weightMap;
// Open weights file
ifstream input(file);
assert(input.is_open() && "Unable to load weight file.");
// Read number of weight blobs
int32_t count;
input >> count;
assert(count > 0 && "Invalid weight map file.");
while (count--)
{
Weights wt{DataType::kFLOAT, nullptr, 0};
uint32_t size;
// Read name and type of blob
string name;
input >> name >> std::dec >> size;
wt.type = DataType::kFLOAT;
// Load blob
uint32_t* val = reinterpret_cast<uint32_t*>(malloc(sizeof(val) * size));
for (uint32_t x = 0, y = size; x < y; ++x)
{
input >> std::hex >> val[x];
}
wt.values = val;
wt.count = size;
weightMap[name] = wt;
}
return weightMap;
}
//输出每一个维度
void debug_print(ITensor* input_tensor, string head)
{
cout<<"==head:"<<head<<":";
for(int i = 0; i<input_tensor->getDimensions().nbDims; i++)
{
cout<<input_tensor->getDimensions().d[i]<<" ";
}
cout<<endl;
}
ICudaEngine* createEngine(const char* weightPath, unsigned int maxBatchSize, IBuilder* builder, IBuilderConfig* config, DataType dt)
{
//开始定义网络 0U无符号整型0
INetworkDefinition* network = builder->createNetworkV2(0U);
ITensor* input = network->addInput(INPUT_BLOB_NAME, dt, Dims3{3, INPUT_H, INPUT_W});
assert(input);
map<string, Weights> weightMap = loadWeights(weightPath);//载入权重放入weightMap
auto id_323 = convBnRelu(network, weightMap, *input, 64, 7, 2, 3,"conv1", "bn1", false);
// debug_print(id_323->getOutput(0), "id_323");//debug
IPoolingLayer* pool1 = network->addPoolingNd(*id_323->getOutput(0), PoolingType::kMAX, DimsHW{3,3});
assert(pool1);
pool1->setStrideNd(DimsHW{2, 2});
pool1->setPaddingNd(DimsHW{1, 1});
// debug_print(pool1->getOutput(0), " pool1");//debug
auto id_336 = bottleneck(network, weightMap, *pool1->getOutput(0), 64, 1, "layer1.0", false);
// debug_print(id_336->getOutput(0), "id_336");//debug
auto id_346 = bottleneck(network, weightMap, *id_336->getOutput(0), 64, 1, "layer1.1", true);
// debug_print(id_346->getOutput(0), "id_346");//debug
auto id_356 = bottleneck(network, weightMap, *id_346->getOutput(0), 64, 1, "layer1.2", true);
// debug_print(id_356->getOutput(0), "id_356");//debug
auto id_368 = bottleneck(network, weightMap, *id_356->getOutput(0), 128, 2, "layer2.0", false);
// debug_print(id_368->getOutput(0), "id_368");//debug
auto id_378 = bottleneck(network, weightMap, *id_368->getOutput(0), 128, 1, "layer2.1", true);
// debug_print(id_378->getOutput(0), "id_378");//debug
auto id_388 = bottleneck(network, weightMap, *id_378->getOutput(0), 128, 1, "layer2.2", true);
// debug_print(id_388->getOutput(0), "id_388");//debug
auto id_398 = bottleneck(network, weightMap, *id_388->getOutput(0), 128, 1, "layer2.3", true);
// debug_print(id_398->getOutput(0), "id_398");//debug
auto id_410 = bottleneck(network, weightMap, *id_398->getOutput(0), 256, 2, "layer3.0", false);
// debug_print(id_410->getOutput(0), "id_410");//debug
auto id_420 = bottleneck(network, weightMap, *id_410->getOutput(0), 256, 1, "layer3.1", true);
// debug_print(id_420->getOutput(0), "id_420");//debug
auto id_430 = bottleneck(network, weightMap, *id_420->getOutput(0), 256, 1, "layer3.2", true);
// debug_print(id_430->getOutput(0), "id_430");//debug
auto id_440 = bottleneck(network, weightMap, *id_430->getOutput(0), 256, 1, "layer3.3", true);
// debug_print(id_440->getOutput(0), "id_440");//debug
auto id_450 = bottleneck(network, weightMap, *id_440->getOutput(0), 256, 1, "layer3.4", true);
// debug_print(id_450->getOutput(0), "id_450");//debug
auto id_460 = bottleneck(network, weightMap, *id_450->getOutput(0), 256, 1, "layer3.5", true);
// debug_print(id_460->getOutput(0), "id_460");//debug
auto id_472 = bottleneck(network, weightMap, *id_460->getOutput(0), 512, 2, "layer4.0", false);
// debug_print(id_472->getOutput(0), "id_472");//debug
auto id_482 = bottleneck(network, weightMap, *id_472->getOutput(0), 512, 1, "layer4.1", true);
// debug_print(id_482->getOutput(0), "id_482");//debug
auto id_492 = bottleneck(network, weightMap, *id_482->getOutput(0), 512, 1, "layer4.2", true);
IPoolingLayer* pool2 = network->addPoolingNd(*id_492->getOutput(0), PoolingType::kAVERAGE, DimsHW{7,7});
assert(pool2);
// debug_print(pool2->getOutput(0), "pool2");//debug
IFullyConnectedLayer* fc1 = network->addFullyConnected(*pool2->getOutput(0), 1000, weightMap["fc.weight"], weightMap["fc.bias"]);
assert(fc1);
// debug_print(fc1->getOutput(0), "fc1");//debug
IActivationLayer* fc1_relu = network->addActivation(*fc1->getOutput(0), ActivationType::kRELU);
assert(fc1_relu);
// //分类层
// ISoftMaxLayer *prob = network->addSoftMax(*fc1->getOutput(0));
// assert(prob);
fc1->getOutput(0)->setName(OUTPUT_BLOB_NAME1);
fc1_relu->getOutput(0)->setName(OUTPUT_BLOB_NAME2);
network->markOutput(*fc1->getOutput(0));
network->markOutput(*fc1_relu->getOutput(0));
//构造engine
builder->setMaxBatchSize(maxBatchSize);
config->setMaxWorkspaceSize(1<<20);
ICudaEngine* engine = builder->buildEngineWithConfig(*network, *config);
//放入engine 所以network可以销毁了
network->destroy();
// 释放资源
for (auto& mem : weightMap)
{
free((void*) (mem.second.values));
}
return engine;
}
void APIToModel(const char* weightPath, unsigned int maxBatchSize, IHostMemory** modelStream)
{
//创建builder
IBuilder* builder = createInferBuilder(gLogger);//网络入口 类似pytorch的model
IBuilderConfig* config = builder->createBuilderConfig();
//创建模型 搭建网络层
ICudaEngine* engine = createEngine(weightPath, maxBatchSize, builder, config, DataType::kFLOAT);
assert(engine!=nullptr);
//序列化engine
(*modelStream)= engine->serialize();
//销毁对象
engine->destroy();
config->destroy();
builder->destroy();
}
int main(int args, char **argv)
{
//序列化模型为.engine文件
string engine_name = "./resnet50.engine";
const char* weightPath = "./resnet50.wts";
IHostMemory* modelStream{nullptr};//modelStream是一块内存区域,用来保存序列化文件
APIToModel(weightPath, BATCH_SIZE, &modelStream);
assert(modelStream!=nullptr);
//变换为.engine文件
ofstream p(engine_name);
if (!p)
{
std::cerr<<"can not open plan file"<<endl;
return -1;
}
p.write(reinterpret_cast<const char *>(modelStream->data()), modelStream->size());
p.close();
//销毁对象
modelStream->destroy();
return 0;
}
common.hpp
#ifndef COMMON_HPP
#define COMMON_HPP
#include <map>
#include <chrono>
#include <fstream>
#include <vector>
#include <dirent.h>
#include <math.h>
#include <assert.h>
#include "NvInfer.h"
#include "logging.h"
#include "cuda_runtime_api.h"
using namespace nvinfer1;
IScaleLayer* addBatchNorm2d(INetworkDefinition* network, std::map<std::string, Weights>& weightMap, ITensor& input,std::string bnname,float eps)
{
float* gamma= (float*)weightMap[bnname+".weight"].values;
float* beta=(float*)weightMap[bnname+".bias"].values;
float* mean=(float*)weightMap[bnname+".running_mean"].values;
float* var=(float*)weightMap[bnname+".running_var"].values;
int length = weightMap[bnname+".running_var"].count;
float* scval = reinterpret_cast<float *>(malloc(sizeof(float)*length));
for (int i=0;i<length;i++)
{
scval[i] = gamma[i]/sqrt(var[i]+eps);
}
Weights scale{ DataType::kFLOAT, scval, length};//实例化一个weights scale 存放scval指针
float* shavl = reinterpret_cast<float *>(malloc(sizeof(float)*length));
for (int i=0;i<length;i++)
{
shavl[i] = beta[i]-mean[i]*gamma[i]/sqrt(var[i]+eps);
}
Weights shift{ DataType::kFLOAT, shavl, length};//实例化一个weights shift 存放shavl指针
float* pval = reinterpret_cast<float *>(malloc(sizeof(float)*length));
for (int i=0;i<length;i++)
{
pval[i] = 1.0;
}
Weights power{ DataType::kFLOAT, pval, length};//实例化一个weights power 存放pval指针
weightMap[bnname+".scale"] = scale;
weightMap[bnname+".shift"] = shift;
weightMap[bnname+".power"] = power;
IScaleLayer* scale_1 = network->addScale(input,ScaleMode::kCHANNEL, shift, scale, power);
assert(scale_1);
return scale_1;
}
IActivationLayer* convBnRelu(INetworkDefinition* network, std::map<std::string, Weights>& weightMap, ITensor& input,int outch, int ksize, int s,int p,std::string convname,std::string bnname,bool bias = false)
{
Weights emptywts{ DataType::kFLOAT, nullptr, 0};//实例化一个空weights emptywts 空指针 长度为0
//卷积层
IConvolutionLayer* conv1;//先定义指针
if (!bias)
{
conv1 = network->addConvolutionNd(input, outch, DimsHW{ksize,ksize}, weightMap[convname+".weight"],emptywts);
}
else
{
conv1 = network->addConvolutionNd(input, outch, DimsHW{ksize,ksize}, weightMap[convname+".weight"],weightMap[convname+".bias"]);
}
//设置步长
assert(conv1);
conv1->setStrideNd(DimsHW{s, s});
conv1->setPaddingNd(DimsHW{p, p});
IScaleLayer* bn1 = addBatchNorm2d(network, weightMap, *conv1->getOutput(0), bnname, 1e-5);
assert(bn1);
//激活层
IActivationLayer* relu = network->addActivation(*bn1->getOutput(0), ActivationType::kRELU);
assert(relu);
return relu;
}
IActivationLayer* bottleneck(INetworkDefinition* network, std::map<std::string, Weights>& weightMap, ITensor& input, int outch, int stride, std::string lname, bool shortcut_clean)
{
Weights emptywts{ DataType::kFLOAT, nullptr, 0};//实例化一个空weights emptywts 空指针 长度为0
IConvolutionLayer* conv1 = network->addConvolutionNd(input, outch, DimsHW{1,1}, weightMap[lname+".conv1.weight"], emptywts);
assert(conv1);
IScaleLayer* bn1 = addBatchNorm2d(network, weightMap, *conv1->getOutput(0), lname+".bn1", 1e-5);
assert(bn1);
IActivationLayer* relu1 = network->addActivation(*bn1->getOutput(0), ActivationType::kRELU);
assert(relu1);
IConvolutionLayer* conv2 = network->addConvolutionNd(*relu1->getOutput(0), outch, DimsHW{3,3}, weightMap[lname+".conv2.weight"], emptywts);
assert(conv2);
conv2->setStrideNd(DimsHW{stride, stride});
conv2->setPaddingNd(DimsHW{1, 1});
IScaleLayer* bn2 = addBatchNorm2d(network, weightMap, *conv2->getOutput(0), lname+".bn2", 1e-5);
assert(bn2);
IActivationLayer* relu2 = network->addActivation(*bn2->getOutput(0), ActivationType::kRELU);
assert(relu2);
IConvolutionLayer* conv3 = network->addConvolutionNd(*relu2->getOutput(0), outch*4, DimsHW{1,1}, weightMap[lname+".conv3.weight"], emptywts);
assert(conv3);
IScaleLayer* bn3 = addBatchNorm2d(network, weightMap, *conv3->getOutput(0), lname+".bn3", 1e-5);
assert(bn3);
IElementWiseLayer *ew1;
if (!shortcut_clean)
{
IConvolutionLayer* conv4 = network->addConvolutionNd(input, outch*4, DimsHW{1,1}, weightMap[lname+".downsample.0.weight"], emptywts);
assert(conv4);
conv4->setStrideNd(DimsHW{stride, stride});
IScaleLayer* bn4 = addBatchNorm2d(network, weightMap, *conv4->getOutput(0), lname+".downsample.1", 1e-5);
assert(bn4);
ew1 = network->addElementWise(*bn4->getOutput(0), *bn3->getOutput(0), ElementWiseOperation::kSUM);
}
else
{
ew1 = network->addElementWise(input, *bn3->getOutput(0), ElementWiseOperation::kSUM);
}
assert(ew1);
IActivationLayer* relu3 = network->addActivation(*ew1->getOutput(0), ActivationType::kRELU);
assert(relu3);
return relu3;
}
ILayer* ResBlock(INetworkDefinition* network, std::map<std::string, Weights>& weightMap, ITensor& input, int inch, int outch, int stride, std::string lname)
{
Weights emptywts{ DataType::kFLOAT, nullptr, 0};//实例化一个空weights emptywts 空指针 长度为0
IConvolutionLayer* conv1 = network->addConvolutionNd(input, outch, DimsHW{1,1}, weightMap[lname+".conv1.weight"], emptywts);
assert(conv1);
conv1->setStrideNd(DimsHW{stride, stride});
IScaleLayer* bn1 = addBatchNorm2d(network, weightMap, *conv1->getOutput(0), lname+".bn1", 1e-5);
assert(bn1);
IActivationLayer* relu1 = network->addActivation(*bn1->getOutput(0), ActivationType::kRELU);
assert(relu1);
IConvolutionLayer* conv2 = network->addConvolutionNd(*relu1->getOutput(0), outch, DimsHW{3,3}, weightMap[lname+".conv2.weight"], emptywts);
assert(conv2);
conv2->setStrideNd(DimsHW{stride, stride});
conv2->setPaddingNd(DimsHW{1, 1});
IScaleLayer* bn2 = addBatchNorm2d(network, weightMap, *conv2->getOutput(0), lname+".bn2", 1e-5);
assert(bn2);
IActivationLayer* relu2 = network->addActivation(*bn2->getOutput(0), ActivationType::kRELU);
assert(relu2);
IConvolutionLayer* conv3 = network->addConvolutionNd(*relu2->getOutput(0), inch, DimsHW{1,1}, weightMap[lname+".conv3.weight"], emptywts);
assert(conv3);
conv3->setStrideNd(DimsHW{stride, stride});
IScaleLayer* bn3 = addBatchNorm2d(network, weightMap, *conv3->getOutput(0), lname+".bn3", 1e-5);
assert(bn3);
IElementWiseLayer* ew1 = network->addElementWise(input, *bn3->getOutput(0), ElementWiseOperation::kSUM);
assert(ew1);
IActivationLayer* relu3 = network->addActivation(*ew1->getOutput(0), ActivationType::kRELU);
assert(relu3);
return relu3;
}
ILayer* liteResBlock(INetworkDefinition* network, std::map<std::string, Weights>& weightMap, ITensor& input, int outch, int stride, std::string lname)
{
Weights emptywts{ DataType::kFLOAT, nullptr, 0};//实例化一个空weights emptywts 空指针 长度为0
IConvolutionLayer* conv1 = network->addConvolutionNd(input, outch, DimsHW{3,3}, weightMap[lname+".conv1.weight"], emptywts);
assert(conv1);
conv1->setStrideNd(DimsHW{stride, stride});
conv1->setPaddingNd(DimsHW{1, 1});
IScaleLayer* bn1 = addBatchNorm2d(network, weightMap, *conv1->getOutput(0), lname+".bn1", 1e-5);
assert(bn1);
IActivationLayer* relu1 = network->addActivation(*bn1->getOutput(0), ActivationType::kRELU);
assert(relu1);
IConvolutionLayer* conv2 = network->addConvolutionNd(*relu1->getOutput(0), outch, DimsHW{3,3}, weightMap[lname+".conv2.weight"], emptywts);
assert(conv2);
conv2->setStrideNd(DimsHW{stride, stride});
conv2->setPaddingNd(DimsHW{1, 1});
IScaleLayer* bn2 = addBatchNorm2d(network, weightMap, *conv2->getOutput(0), lname+".bn2", 1e-5);
assert(bn2);
IActivationLayer* relu2 = network->addActivation(*bn2->getOutput(0), ActivationType::kRELU);
assert(relu2);
IElementWiseLayer* ew1 = network->addElementWise(input, *bn2->getOutput(0), ElementWiseOperation::kSUM);
assert(ew1);
IActivationLayer* relu3 = network->addActivation(*ew1->getOutput(0), ActivationType::kRELU);
assert(relu3);
return relu3;
}
#endif
CMakeLists.txt
cmake_minimum_required(VERSION 2.6)
project(resnet)
add_definitions(-std=c++11)
option(CUDA_USE_STATIC_CUDA_RUNTIME OFF)
set(CMAKE_CXX_STANDARD 11)
set(CMAKE_BUILD_TYPE Debug)
find_package(OpenCV REQUIRED)
include_directories(OpenCV_INCLUDE_DIRS)
include_directories(${PROJECT_SOURCE_DIR}/include)
# include and link dirs of cuda and tensorrt, you need adapt them if yours are different
# cuda
include_directories(/usr/local/cuda/include)
link_directories(/usr/local/cuda/lib64)
# tensorrt
include_directories(/usr/include/x86_64-linux-gnu/)
link_directories(/usr/lib/x86_64-linux-gnu/)
add_executable(Resnet50Serial ${PROJECT_SOURCE_DIR}/Resnet50Serial.cpp)
target_link_libraries(Resnet50Serial nvinfer)
target_link_libraries(Resnet50Serial cudart)
target_link_libraries(Resnet50Serial ${OpenCV_LIBS})
#add_executable(resnext50 ${PROJECT_SOURCE_DIR}/resnext50_32x4d.cpp)
#target_link_libraries(resnext50 nvinfer)
#target_link_libraries(resnext50 cudart)
add_definitions(-O2 -pthread)
即可生成.engine文件,而如果要量化为fp16,只需要增加:
builder->setHalf2Mode(true);
就可以.
下面这句话用来判断是否支持fp16.
bool useFp16 = builder->platformHasFastFp16();
2.2反序列化推理阶段
1.文件代码结构图

其中resnet50.engine是上一阶段生成的,logging.h和上一阶段一样。
2.代码:
main.cpp
#include <complex>
#include <fstream>
#include <iostream>
#include "Resnet50Classify.h"
#include <vector>
#include <algorithm>
using namespace std;
bool cmp(int x,int y)
{
return x>y;
}
template<typename T>
vector<int> sort_indexes(const vector<T> & v, bool reverse=false) {
// initialize original index locations
vector<int> idx(v.size());
for (int i = 0; i != idx.size(); ++i) idx[i] = i;
// sort indexes based on comparing values in v
if(reverse)
{
sort(idx.begin(), idx.end(),
[& v](int i1, int i2) {return v[i1] > v[i2];});
}else{
sort(idx.begin(), idx.end(),
[& v](int i1, int i2) {return v[i1] < v[i2];});
}
return idx;
}
void get_index_value(int OUTPUT_SIZE, float *prob, vector<float>& res){
// res[0] = 1;
// res[1] = 0.9898978;
float maxp = INT_MIN;
int index = 0;
for (int i = 0; i < OUTPUT_SIZE; i++)
{
if(prob[i]>maxp){
maxp = prob[i];
index = i;
}
}
res[0] = index;
res[1] = maxp;
}
vector<int> topk_index(int OUTPUT_SIZE, float* prob, vector<float>& ProbIndex){
vector<int> sorted_indx;
sorted_indx = sort_indexes(ProbIndex, true);
return sorted_indx;
}
int main(int argc, char** argv){
if( argc != 2)
{
cout<<"图片路径没有输入"<<endl;
return -1;
}
ResNet50* model = new ResNet50();
//开始推理, 模拟推理10000次,存储推理结果
const char* enginePath = "./resnet50.engine";
model->InferenceInit(enginePath);//将引擎文件载入显卡,反序列化好环境并启动cuda核
const char* imgPath = argv[1];
cout<<"=====main cv::CV_VERSION:===="<<CV_VERSION<<endl;
auto start = chrono::system_clock::now();//开始时间
model->preProcess(imgPath);//图像预处理
for (int i = 0; i < model->INFER_NUMS; i++)
{
// std::cout<<"data[i]:"<<data[i]<<std::endl;
model->doInference(model->data, model->prob1, model->prob2, model->batchSize); //开始推理
}
auto end = chrono::system_clock::now();//结束时间
std::cout << chrono::duration_cast<chrono::milliseconds>(end - start).count() << "ms" << std::endl;
cout<<"====model->prob1:"<<model->prob1<<endl;//打印地址
cout<<"====model->prob2:"<<model->prob2<<endl;//打印地址
cout<<"========================================"<<endl;
vector<float>res1(2, 0);
get_index_value(model->OUTPUT_SIZE, model->prob1, res1);
vector<float>res2(2, 0);
get_index_value(model->OUTPUT_SIZE, model->prob2, res2);
for(int i=0; i<2; i++){
cout<<"===res1[i]:==="<<res1[i]<<endl;//打印最大值的索引
cout<<"===res2[i]:==="<<res2[i]<<endl;//打印最大值
}
cout<<"========================================"<<endl;
ofstream trt_result("./fc_and_relu.txt");
int topk = 100;
for (int i = 0; i < topk; i++)
{
trt_result<<model->prob1[i];
trt_result<<",";
trt_result<<model->prob2[i]<<endl;
cout<<"===model->prob1[i]==="<<model->prob1[i]<<endl;
cout<<"===model->prob2[i]==="<<model->prob2[i]<<endl;
}
trt_result.close();
// vector<float> ProbIndex(model->prob1, model->prob1 + model->OUTPUT_SIZE);
// vector<int> sorted_indx;
// vector<int> res;
// sorted_indx = sort_indexes(ProbIndex, true);
// vector<float> ProbIndex1(model->prob1, model->prob1 + model->OUTPUT_SIZE);
// vector<float> ProbIndex2(model->prob2, model->prob2 + model->OUTPUT_SIZE);
// vector<int> sorted_indx1;
// vector<int> sorted_indx2;
// sorted_indx1 = topk_index(model->OUTPUT_SIZE, model->prob1, ProbIndex1);
// sorted_indx2 = topk_index(model->OUTPUT_SIZE, model->prob2, ProbIndex2);
// for (int i = 0; i < topk; i++)
// {
// cout<<"===sorted_indx1[i]==="<<sorted_indx1[i]<<endl;
// cout<<"===sorted_indx2[i]==="<<sorted_indx2[i]<<endl;
// }
delete model;
model = nullptr;
return 0;
}
Resnet50Classify.h
#ifndef TENSORRT_H
#define TENSORRT_H
#include <map>
#include <chrono>
#include <fstream>
#include <string>
#include "NvInfer.h"
#include "logging.h"
#include "cuda_runtime_api.h"
#include <NvInferRuntimeCommon.h>
#include <opencv2/opencv.hpp>
#include <limits.h>
using namespace std;
using namespace nvinfer1;
class ResNet50
{
public:
void InferenceInit(const char* enginePath);
void doInference(float* input, float* output1, float* output2, int batchSize);
void preProcess(const char* imgPath);
ResNet50(){};
~ResNet50();
public:
Logger gLogger;
static const int INPUT_H = 224;
static const int INPUT_W = 224;
static const int OUTPUT_SIZE = 1000;
static const int INFER_NUMS = 10000;
const int batchSize = 1;
const char* imaPath;
const char* INPUT_BLOB_NAME = "image";
const char* OUTPUT_BLOB_NAME1 = "output1";
const char* OUTPUT_BLOB_NAME2 = "output2";
float prob1[OUTPUT_SIZE];
float prob2[OUTPUT_SIZE];
char *trtModelStream;
vector<float> mean_value{ 0.406, 0.456, 0.485 }; // BGR
vector<float> std_value{ 0.225, 0.224, 0.229 };
float* data = new float[3 * INPUT_H * INPUT_W];
IRuntime* m_runtime;
ICudaEngine* m_engine;
IExecutionContext* m_context;
};
#endif
Resnet50Classify.cpp
#include <opencv2/core/core.hpp>
#include <opencv2/core/types_c.h>
#include <opencv2/highgui/highgui.hpp>
#include <opencv2/opencv.hpp>
#include "cuda_runtime_api.h"
#include <fstream>
#include <string>
#include <NvInferRuntimeCommon.h>
#include <c++/5/bits/c++config.h>
#include <cassert>
#include <limits.h>
#include "Resnet50Classify.h"
using namespace std;
using namespace nvinfer1;
#define CHECK(status)
do
{
auto ret = (status);
if (ret != 0)
{
std::cerr << "Cuda failure: " << ret << std::endl;
abort();
}
} while (0)
void ResNet50::doInference(float* input, float* output1, float* output2, int batchSize){
//输入输出总共有两个,做一下验证
assert(m_engine->getNbBindings()==3);
//void型指针
void* buffers[3];
//获取与这个engine相关的输入输出tensor的索引s
const int inputIndex = m_engine->getBindingIndex(INPUT_BLOB_NAME);
const int outputIndex1 = m_engine->getBindingIndex(OUTPUT_BLOB_NAME1);
const int outputIndex2 = m_engine->getBindingIndex(OUTPUT_BLOB_NAME2);
//为输入输出tensor开辟显存。
CHECK(cudaMalloc(&buffers[inputIndex], batchSize * 3 * INPUT_H * INPUT_W * sizeof(float)));
CHECK(cudaMalloc(&buffers[outputIndex1], batchSize * OUTPUT_SIZE * sizeof(float)));
CHECK(cudaMalloc(&buffers[outputIndex2], batchSize * OUTPUT_SIZE * sizeof(float)));
//创建cuda流,用于管理数据复制,存取,和计算的并发操作
cudaStream_t stream;
CHECK(cudaStreamCreate(&stream));
//从内存到显存,input是读入内存中的数据;buffers[inputIndex]是显存上的存储区域,用于存放输入数据
CHECK(cudaMemcpyAsync(buffers[inputIndex], input, batchSize *3* INPUT_H * INPUT_W * sizeof(float), cudaMemcpyHostToDevice, stream));
// //启动cuda核,异步执行推理计算
m_context->enqueue(batchSize, buffers, stream, nullptr);
//从显存到内存,buffers[outputIndex]是显存中的存储区,存放模型输出;output是内存中的数据
CHECK(cudaMemcpyAsync(output1, buffers[outputIndex1], batchSize * OUTPUT_SIZE * sizeof(float), cudaMemcpyDeviceToHost, stream));
CHECK(cudaMemcpyAsync(output2, buffers[outputIndex2], batchSize * OUTPUT_SIZE * sizeof(float), cudaMemcpyDeviceToHost, stream));
//如果使用了多个cuda流,需要同步
cudaStreamSynchronize(stream);
// Release stream and buffers
cudaStreamDestroy(stream);
CHECK(cudaFree(buffers[inputIndex]));
CHECK(cudaFree(buffers[outputIndex1]));
CHECK(cudaFree(buffers[outputIndex2]));
}
void ResNet50::preProcess(const char* imgPath){
cv::Mat img = cv::imread(imgPath);
cv::Mat src_img;
cv::resize(img, src_img, cv::Size(INPUT_W, INPUT_H));
int count = 0;
for(int i = 0; i<INPUT_H; i++){
uchar* uc_pixel = src_img.data + i * src_img.step;
for(int j = 0; j<INPUT_W; j++){//bgr存放
data[count] = (uc_pixel[0] / 255. - mean_value[0]) / std_value[0];
data[count + src_img.rows * src_img.cols] = (uc_pixel[1] / 255. - mean_value[1]) / std_value[1];
data[count + 2 * src_img.rows * src_img.cols] = (uc_pixel[2] / 255. - mean_value[2]) / std_value[2];
uc_pixel += 3;
count++;
}
}
}
void ResNet50::InferenceInit(const char* enginePath){
size_t size;
ifstream file(enginePath, std::ios::binary);
if(file.good()){
//get length of file
file.seekg(0, file.end);
size = file.tellg();
file.seekg(0, file.beg);
//allocate memory
trtModelStream = new char[size];
assert(trtModelStream);
//read data as block
file.read(trtModelStream, size);
file.close();
}
//创建运行时环境IRuntime对象
IRuntime* runtime = createInferRuntime(gLogger);
assert(runtime !=nullptr);
m_runtime = runtime;
//引擎反序列化
ICudaEngine* engine = m_runtime->deserializeCudaEngine(trtModelStream, size, nullptr);
assert(engine !=nullptr);
m_engine = engine;
//创建上下文环境,主要用与inference函数中启动cuda核
IExecutionContext* context = m_engine->createExecutionContext();
assert(context !=nullptr);
m_context = context;
}
ResNet50::~ResNet50(){
if(m_context){
m_context->destroy();
m_context = nullptr;
}
if(m_engine){
m_engine->destroy();
m_engine = nullptr;
}
if(m_runtime){
m_runtime->destroy();
m_runtime = nullptr;
}
if(data){
delete[] data;
data = nullptr;
}
if(trtModelStream){
delete trtModelStream;
trtModelStream = nullptr;
}
}
CMakeLists.txt
cmake_minimum_required(VERSION 2.6)
project(resnet)
add_definitions(-std=c++11)
option(CUDA_USE_STATIC_CUDA_RUNTIME OFF)
set(CMAKE_CXX_STANDARD 11)
set(CMAKE_BUILD_TYPE Debug)
find_package(OpenCV REQUIRED)
include_directories(OpenCV_INCLUDE_DIRS)
include_directories(${PROJECT_SOURCE_DIR}/include)
# include and link dirs of cuda and tensorrt, you need adapt them if yours are different
# cuda
include_directories(/usr/local/cuda/include)
link_directories(/usr/local/cuda/lib64)
# tensorrt
include_directories(/usr/include/x86_64-linux-gnu/)
link_directories(/usr/lib/x86_64-linux-gnu/)
add_executable(Resnet50Classify ${PROJECT_SOURCE_DIR}/main.cpp Resnet50Classify.cpp)
target_link_libraries(Resnet50Classify nvinfer)
target_link_libraries(Resnet50Classify cudart)
target_link_libraries(Resnet50Classify ${OpenCV_LIBS})
add_definitions(-O2 -pthread)
./Resnet50Classify test.jpg
结果:

生成的fc_and_relu.txt的结果.

2.3 比较结果
import numpy as np
pytorch_res_path = './pytorch_result.txt'
pytorch_res = []
trt_res_path = './fc_and_relu.txt'
trt_res = []
with open(pytorch_res_path, 'r', encoding='utf-8') as file:
for i, read_info in enumerate(file.readlines()):
pytorch_res.append(float(read_info))
with open(trt_res_path, 'r', encoding='utf-8') as file:
for i, read_info in enumerate(file.readlines()):
trt_res.append(float(read_info.split(',')[0]))
print('==trt_res:', trt_res)
pytorch_res = np.array(pytorch_res)
trt_res = np.array(trt_res)
abs_error = np.sum(np.abs((pytorch_res - trt_res)/pytorch_res)) / len(pytorch_res)
print('===abs_error===', abs_error)
![]()
可看出和torch的结果误差很小,同时时间由原先的12ms变为28656/10000 = 2.86ms,同时显存占用量减少100M。速度还是得到了4倍左右的提升,同时看出另一个Relu的输出是直接将fc层置为>=0的。
最后
以上就是舒服花瓣最近收集整理的关于torch版ResNet50(带有多输出)转c++ tensorrt的全部内容,更多相关torch版ResNet50(带有多输出)转c++内容请搜索靠谱客的其他文章。
本图文内容来源于网友提供,作为学习参考使用,或来自网络收集整理,版权属于原作者所有。
发表评论 取消回复