文章目录
- 1.SQL语言
- 2.DBMS
- 3.SQL是如何执行的
- 4.DDL
- 5.SELECT检索数据
- 6.WHERE数据过滤
- 7.SQL函数
- 8.聚集函数&分组统计
- 9.子查询
- 10.SQL标准&连接表
- 11.SQL99中如何使用连接
- 12.视图
- 13.存储过程
- 14.事务处理
- 15.事务的隔离级别
- 16.游标
- 17.使用Python操作MySQL
- 18.SQLAlchemy
- 19.数据库调优
- 20.设计范式
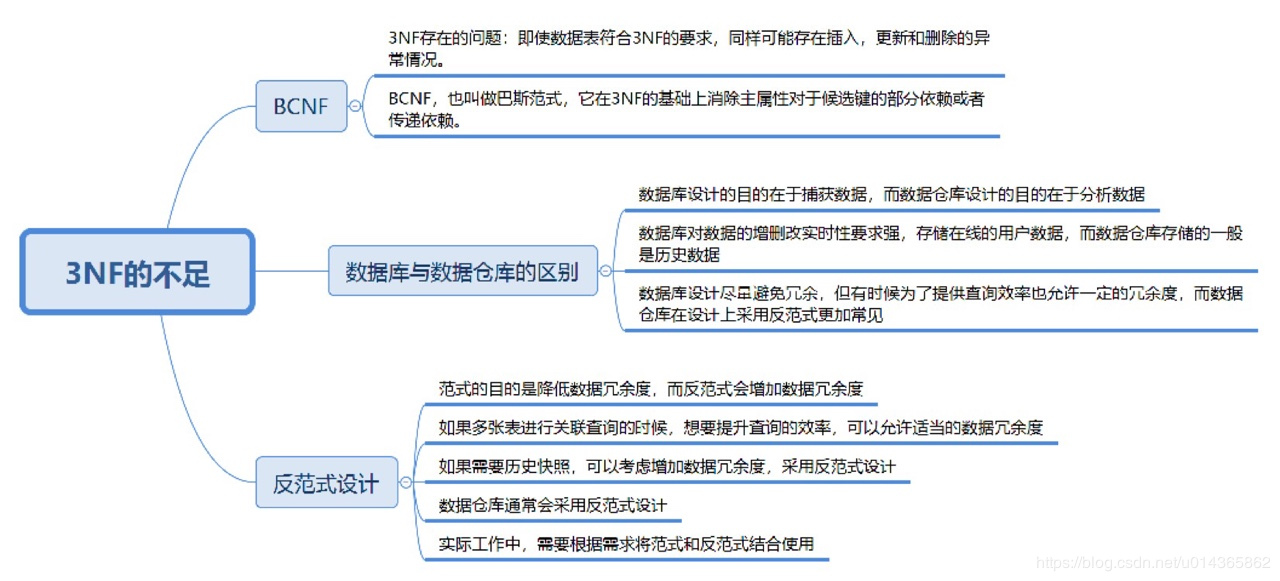
- 21.3NF的不足
- 22.索引概览
- 23.索引的数据结构
- 24.Hash索引
- 25.索引的使用原则
- 26.数据页
- 27.磁盘IO
- 28.理想的索引
- 29.锁的划分
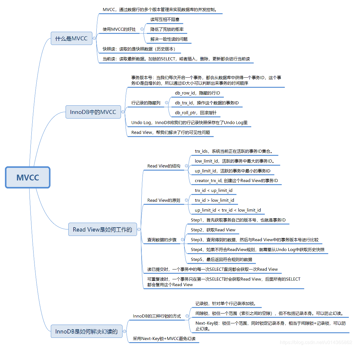
- 30.MVCC
1.SQL语言

2.DBMS

3.SQL是如何执行的

4.DDL

5.SELECT检索数据

6.WHERE数据过滤

7.SQL函数

8.聚集函数&分组统计

9.子查询

10.SQL标准&连接表

11.SQL99中如何使用连接

12.视图

13.存储过程

14.事务处理

15.事务的隔离级别

16.游标

17.使用Python操作MySQL

18.SQLAlchemy

19.数据库调优

20.设计范式

21.3NF的不足

22.索引概览

23.索引的数据结构

24.Hash索引

25.索引的使用原则

26.数据页

27.磁盘IO

28.理想的索引

29.锁的划分

30.MVCC


最后
以上就是深情哑铃最近收集整理的关于精通SQL的30张简图的全部内容,更多相关精通SQL内容请搜索靠谱客的其他文章。
本图文内容来源于网友提供,作为学习参考使用,或来自网络收集整理,版权属于原作者所有。
发表评论 取消回复