
转载于:https://www.cnblogs.com/prayer521/p/5981336.html
最后
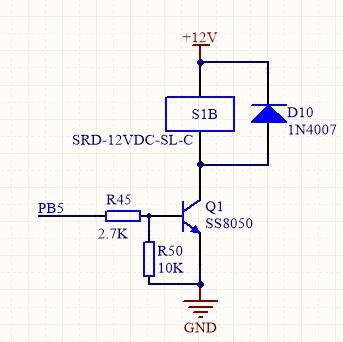
以上就是着急戒指最近收集整理的关于12v继电器驱动电路的全部内容,更多相关12v继电器驱动电路内容请搜索靠谱客的其他文章。
本图文内容来源于网友提供,作为学习参考使用,或来自网络收集整理,版权属于原作者所有。

转载于:https://www.cnblogs.com/prayer521/p/5981336.html
以上就是着急戒指最近收集整理的关于12v继电器驱动电路的全部内容,更多相关12v继电器驱动电路内容请搜索靠谱客的其他文章。
发表评论 取消回复