网易面试要我画异常的结构图,什么是检查异常,什么是非检查异常,我当时的表情是这样的,
。我看过,忘了。没办法,继续看,写博客掌握。
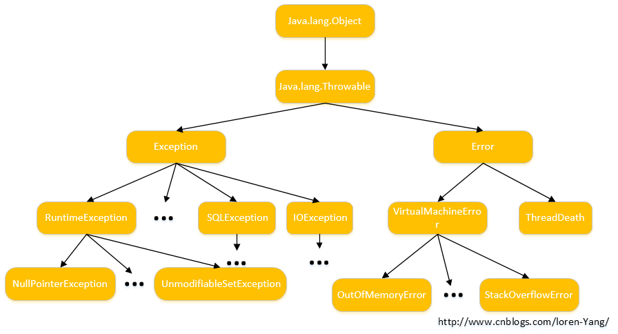
先来看看异常的结构图,建议你结合JDK一起看。

可以看出异常的家族势力庞大,通常我们说的异常是包括exception和error。
Exception家族我们恐怕见的不少,但是error家族我们可能就没什么印象了,下面我来说说这两个类的区别:
Error(错误):是程序无法处理的错误,表示运行应用程序中较严重问题。大多数的错误与代码编写者执行的操作无关,而是表示代码运行时 JVM(Java 虚拟机)出现的问题。例如,Java虚拟机运行错误(Virtual MachineError),当 JVM 不再有继续执行操作所需的内存资源时,将出现 OutOfMemoryError。这些异常发生时,Java虚拟机(JVM)一般会选择线程终止。这些错误表示故障发生于虚拟机自身、或者发生在虚拟机试图执行应用时,如Java虚拟机运行错误(Virtual MachineError)、类定义错误(NoClassDefFoundError)等。这些错误是不可查的,因为它们在应用程序的控制和处理能力之外,而且绝大多数是程序运行时不允许出现的状况。对于设计合理的应用程序来说,即使确实发生了错误,本质上也不应该试图去处理它所引起的异常状况。在 Java中,错误通过Error的子类描述。
个人理解:出现Error错误一般不是由于你编写的代码出现问题,而是由于JVM运行你这段代码出现了问题,比如堆溢出,配置文件出错等,这些你是无法人为的在你代码里可以保证的,必须要额外的去操作,重新配置虚拟机,修改配置文件等等。
Exception(异常):是程序本身可以处理的异常。也就是你常见的空指针异常(NullPointerException),数组超出范围异常(IndexOutOfBoundsException)等等。
通常,Java的异常(包括Exception和Error)分为检查异常(checked exceptions)和非检查的异常(unchecked exceptions)。
一、检查异常(checked exceptions)
什么是检查异常?
答:就是编译器要求你必须处置的异常。不知道你编程的时候有没有遇到过,你写的某段代码,编译器要求你必须要对这段代码try...catch,或者throws exception,如果你遇见过,没错,这就是检查异常,也就是说,你代码还没运行呢,编译器就会检查你的代码,会不会出现异常,要求你对可能出现的异常必须做出相应的处理。
对检查异常(checked exception)的几种处理方式:
1、继续抛出,消极的方法,一直可以抛到java虚拟机来处理,就是通过throws exception抛出。
2、用try...catch捕获
注意,对于检查的异常必须处理,或者必须捕获或者必须抛出
如何区分什么是检查异常呢?
除了RuntimeException与其子类,以及错误(Error),其他的都是检查异常(绝对的大家族)。
二、非检查异常(unchecked exceptions)
什么是非检查异常?
答:编译器不要求强制处置的异常,虽然你有可能出现错误,但是我不会在编译的时候检查,没必要,也不可能。为什么呢?你想想非检查异常都有哪些?NullPointerException,IndexOutOfBoundsException,VirtualMachineError等,这些异常你编译的时候检查吗?那我还要不要运行了,等死人啊。再说了,明明可以运行时检查,都在编译的时候检查,你写的代码还能看吗?而且有些异常只能在运行时才能检查出来,比如空指针,堆溢出等。
对未检查的异常(unchecked exception )的几种处理方式:
1、捕获
2、继续抛出
3、不处理
一般我们是不处理的,因为你很难判断会出什么问题,而且有些异常你也无法运行时处理,比如空指针,需要人手动的去查找。
而且,捕捉异常并处理的代价远远大于直接抛出。
如何区分什么是非检查异常呢?
RuntimeException与其子类,以及错误(Error)。
顺便说一下运行时异常和非运行时异常。
刚才我们是从Exception和Error整体来划分的,现在我们可以对Exception异常进行划分,它可分为运行时异常和非运行时异常。
一、运行时异常
都是RuntimeException类及其子类异常,如NullPointerException(空指针异常)、IndexOutOfBoundsException(下标越界异常)等,这些异常是非检查异常,程序中可以选择捕获处理,也可以不处理。这些异常一般是由程序逻辑错误引起的,程序应该从逻辑角度尽可能避免这类异常的发生。
运行时异常的特点是Java编译器不会检查它,也就是说,当程序中可能出现这类异常,即使没有用try-catch语句捕获它,也没有用throws子句声明抛出它,也会编译通过。
二、非运行时异常
是RuntimeException以外的异常,类型上都属于Exception类及其子类。从程序语法角度讲是必须进行处理的异常,如果不处理,程序就不能编译通过。如IOException、SQLException等以及用户自定义的Exception异常,一般情况下不要自定义检查异常。
参考文献:
深入理解java异常处理机制
检查异常和未检查异常不同之处
转载于:https://www.cnblogs.com/loren-Yang/p/7464289.html
最后
以上就是内向火最近收集整理的关于java异常—检查异常(checked exception)和未检查异常(unchecked exception)的全部内容,更多相关java异常—检查异常(checked内容请搜索靠谱客的其他文章。
发表评论 取消回复