新塘单片机MS51FB9AE驱动WS2812
文章目录
- 新塘单片机MS51FB9AE驱动WS2812
- 一、原理图
- 二、代码讲解
- 三、资料整理
这个模块可以和所有单片机进行通讯,既可以用iic也可以用串口进行通讯。最多可以控制255个彩灯。测试过好几个厂家的彩灯,均能正常显示。资料已归档。感兴趣可以私聊。下面仅做下笔记,提示我自己,防止我忘记。
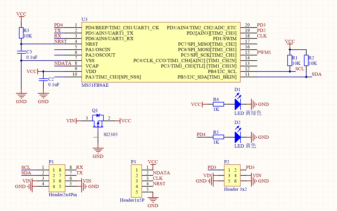
一、原理图
使用MS51FB9AE驱动ws2812,最多可支持255个彩灯。
这里设计的初衷是将这款单片机做成模块,让用户可以通过串口或者IIC协议控制WS2812彩灯。省却用户自己编写驱动的烦恼。毕竟ws2812对于一些基础比较薄弱的新手来说,驱动起来还是比较麻烦的。

最后
以上就是时尚小猫咪最近收集整理的关于MS51FB9AE驱动WS2812新塘单片机MS51FB9AE驱动WS2812一、原理图二、代码讲解三、资料整理的全部内容,更多相关MS51FB9AE驱动WS2812新塘单片机MS51FB9AE驱动WS2812一、原理图二、代码讲解三、资料整理内容请搜索靠谱客的其他文章。
本图文内容来源于网友提供,作为学习参考使用,或来自网络收集整理,版权属于原作者所有。
发表评论 取消回复