目录
一、Si24R2F+ Demo板布局
板载天线S11参数
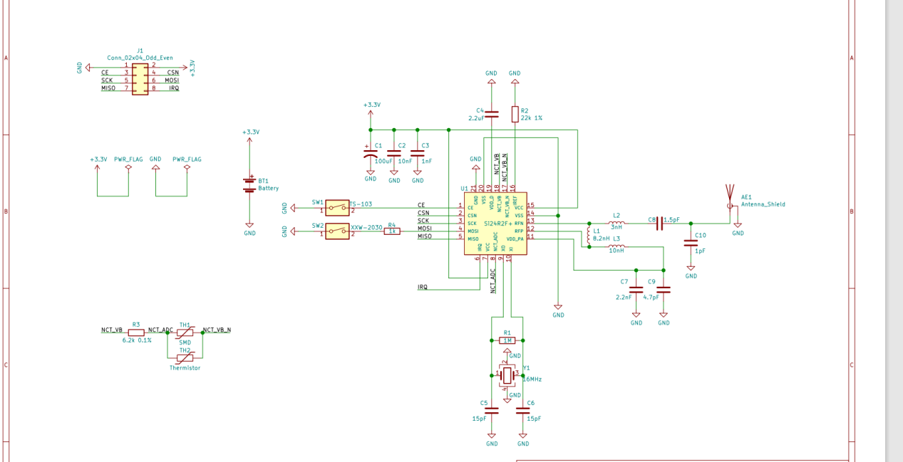
匹配电路部分原理图
二、设置功率为+12dBm下的调制波与恒载波
三、应用原理图与实际测试距离
应用原理图
室外实际测试距离
四、Si24R2F+ 上位机介绍
1. 安装打开和整体界面
2. 分区介绍
① 常规设置栏
② 信道设置栏
③ 发射间隔时间设置栏
④ 按键报警栏
⑤ 低压、防拆报警栏
⑥ 温度报警栏
⑦ 异或设置栏
⑧ 串口,编程信息,信息栏
⑨ 打印窗口栏
⑩ 负载数据栏
⑪ 操作栏
五、Si24R2F+ 连接烧录器时的问题处理
1. 无法连接烧录器
2. 可以连上烧录器,点击复位按钮无法复位
六、Si24R1 接收端介绍
七、其它说明
一、Si24R2F+ Demo板布局


板载天线S11参数

匹配电路部分原理图

二、设置功率为+12dBm下的调制波与恒载波
设置功率为+12dBm下的调制波

设置功率为+12dBm下的恒载波
三、应用原理图与实际测试距离

应用原理图
室外实际测试距离
发射速率1Mbps,高度2米(发射接收天线均使用小PCB天线),连续发送距离150~170米。在高度更高,更空旷地段距离可更远。
四、Si24R2F+ 上位机介绍
1. 安装打开和整体界面
安装时默认路径即可。打开时注意电脑的版本,Win10系统请在软件图标处单击鼠标右键,在属性栏中选中兼容一栏,选择以管理员身份运行。
软件右上角“文件”可以保存上位机内容配置好后生成的文档,亦可读取保存的配置,避免下次打开时重复操作。
“关于”可以看见上位机的一些信息,如版本等。

2. 分区介绍
① 常规设置栏

这一栏对应客户手中的通信协议中的发射速率、前导码、地址长度及地址内容等。除此之外,还有与接收端对应的负载长度类型、负载长度。上述下划线标出的地方与下述信道内容构建成用户与接收端一一对应的配置,确保可以正常收发。
② 信道设置栏

Si24R2F+提供四个信道,一般只单独使能一个使用即可。信道即对应的频点,有0到125共126个频点选择。客户选择15即选择了2.415G这个频点。
③ 发射间隔时间设置栏

此处建议客户选择定时模式里的MODE1,循环发射时间间隔客户可自行选择,最大为半小时以上。信道间隔模式和信道发射间隔在客户只用一个信道时保持默认即可。
④ 按键报警栏

由于我司Demo板上没有将按键预留出来,因此用户使用时按键发射和替换发射功能暂时可不考虑。
MOSICNT替换发射勾选时,即使用了芯片的计数(步)功能。替换位置是替换的字节位置,可自行选择,不可超过设定的负载长度。
替换字节数即从开始替换的位置起,依次替换设定的值。最多可替换4字节,即全部字节。
⑤ 低压、防拆报警栏

低压报警选择为“是”时使能,建议低压阈值选择2.4V,替换位置由客户自行选择,替换值也可由用户自行填写。
防拆报警选择为“是”时使能,替换值由客户自行选择。防拆锁定选择“否”时,防拆按键按下起作用后可松开 再次按下重复使用;选择“是”时,按下后不可再次使用。
替换位置自行选择,不与其他地方设置的替换位置冲突即可。此处的替换位置由低压报警、防拆报警、温度报警共同使用。三者按照优先级替换。
⑥ 温度报警栏

打开温度使能后,当环境温度超过或低于所设阈值时,会发射替换值34、43(替换值可自行填写);若没有超出,则发射正常数据。
打开温度发射后,会发射当前环境温度对应的内容,勾选此选项时不会发射温度报警,仅仅采集温度。
打开温度发射时发射报警,会发射温度报警。但是,此时的温度报警不在是替换值34、43,而是在温度发射的字节中高位的【7:6】比特位中显示出来。当【7:6】比特位为10时低温报警,01时高温报警。例如,替换位置为第一第二字节时,接收端接收到数据C4,02。那么计算时要写成02C4,“2C4”可换算成当前温度,“0”就是高位,低温报警为“8”(1000),高温报警为“4”(0100)。
温度补偿默认选择0即可。ADC增益建议客户选择1倍。ADC基准电压建议使用1.2V-0。
⑦ 异或设置栏

当使能“普通异或”功能后,将负载数据按字与异或值异或,可以用于数据的加密等功能。
白化操作,是进行 DES 加密步骤中的一步可选步骤,不能单独使用,在进行 DES 加密前可以先进行白化操作,也可以不选择白化操作,直接进行 DES 加密。
一般客户在测试时无需选用。
⑧ 串口,编程信息,信息栏

串口波特率默认9600。
编程信息可以看到当前芯片在本次上电时被编程的次数,点击读芯片时可以看到芯片剩余的可编程次数。
信息栏可以看到烧录器的固件版本和固件类型,可用来判断是否是客户选中的烧录器、是否丢失固件。
⑨ 打印窗口栏

此栏在编程前可以看到即将编程的数据,编程后点击“读芯片”可以看到NVM中的值。
⑩ 负载数据栏

显示客户生成的数据,也可以在此手动输入想要烧录的数据。
⑪ 操作栏

禁读:勾选左侧禁读时,会将每一次烧录后的芯片NVM配置隐藏。不勾选仅仅点击禁读按钮时,只是把这一次的编程的NVM配置隐藏。
生成ID:当客户选好负载长度,不想一个个手动输入负载数据时可以点击此按钮一键生成一组随机数据。
复位:当烧录器连接上上位机时,可以点击复位来观察判断芯片是否正确与烧录器相连接。
读芯片:可以读出芯片的NVM配置(前提是烧录的时候没有选择禁读);也可以知道芯片的剩余烧录次数。
功耗:简单的估算芯片功耗和电池使用时长。
载波测试:测试芯片的发射端使用,进入恒载波模式。
五、Si24R2F+ 连接烧录器时的问题处理
1. 无法连接烧录器
首先排除串口是否被占用,没被占用时观察上位机右上角信息栏,看下固件类型是否是“Si24R2F编程器”。如果不是,则可能是固件丢失,重新加载固件即可。
2. 可以连上烧录器,点击复位按钮无法复位
首先按照无法连接烧录器的解决步骤观察一下,这部分没有问题的话,检查接线是否错误或者松动。都没有问题检查板子上的芯片焊接或者其它地方(特别是22K%1的电阻)的焊接有没有问题,是否存在虚焊。
六、Si24R1 接收端介绍

区域1:
此区域是对应上位机烧录界面进行的一些配置,保持与烧录配置相同即可。
区域2:
区域1配置好以后,点击“更新配置”,然后点击“开启接收”,即可在右侧看到对应的负载数据。
区域3:
此处区域是显示接收到的对应的负载数据。其中箭头指向的地方是可以拖动的。类似于表格太短看不全内容时进行拖动看全内容。
七、其它说明
(1)若是烧录的上位机界面为静态负载,接收界面的负载长度需选择与配置相同的长度;若是动态负载,则不需要选择。
(2)当接收不到时,首先看配置是否正确,其次确保发射端是有数据发出的,接着换接收端的杜邦线观察是否能够收到。排除以上问题还是收不到,可能是接收端掉固件,可重新刷固件。必要时更换接收模块再次尝试。
(3)接收界面出现异常数据时,首先换地址或者负载长度和频点排除周围卡的影响。当上电或者掉电的瞬间,有概率出现错误数据,这是正常的,无需担心。
最后
以上就是内向丝袜最近收集整理的关于【Si24R2F+ Demo板】介绍说明与使用建议一、Si24R2F+ Demo板布局二、设置功率为+12dBm下的调制波与恒载波三、应用原理图与实际测试距离四、Si24R2F+ 上位机介绍五、Si24R2F+ 连接烧录器时的问题处理六、Si24R1 接收端介绍七、其它说明的全部内容,更多相关【Si24R2F+内容请搜索靠谱客的其他文章。
发表评论 取消回复