???? 博客主页: 程序员二黑
???? 专注于软件测试领域相关技术实践和思考,持续分享自动化软件测试开发干货知识!
???? 如果你也想学习软件测试,文末卡片有我的交流群,加入我们,一起交流和学习!
目录
- 一、Linux必备知识
- 二、Shell脚本
- 三、互联网程序原理
- 四、Mysql数据库
- 五、抓包工具
- 六、接口测试工具
- 七、Web自动化测试Java&Pyhton
- 八、接口自动化与手机自动化
- 九、敏捷测试&TestOps构建
- 十、性能测试&安全测试
公司前段时间缺人,也面了不少测试,结果竟然没有一个合适的。一开始瞄准的就是中级的水准,也没指望来大牛,提供的薪资在10-20k,面试的人很多,但平均水平很让人失望。看简历很多都是3年工作经验,但面试中,不提测试工具,仅仅基础的技术很多也知之不详,多数人数年的工作经验仅仅是功能测试堆起来的,毫无深度,对于APP自动化等等一问三不知,都停留接口测试的基础方法层面上,自动化进阶问题更是一问一个死,前沿技术最新动态也毫无关注。

而这些人的薪资要求却是都接近20k,并且在谈论过程中自视甚高,特别有一个给我留了很深印象,简历有3年经验,做的都是小程序的展示项目,面试过程中一直强调自己技术如何如何强大,在原公司如何的受重用,问了些细节部分,全部是用的手工,几乎没有什么自动化,最后招了2个应届生培养了一段时间也算能帮手了。我跟几个朋友说起这个事,他们也有同感,人心浮躁,肯踏实做技术的没几个,大批只冲着高工资来,做什么都停留在能用,而不是会用而已。
由于市场大批量流入这些不合格的自认优秀的测试员,使得多数公司不得不降低了期望,但是真正有实力的测试员,基本没有受到什么影响,要跳槽还是很容易的。如果对现在的工作不满意,又没有足够的经验,不妨先静下心来进修一番。
以上并不是恶意言论。而是觉得测试者不要在工作中迷失了自己。目前就大量招聘信息来说,想要高薪得会以下几点
软件测试工程师需要掌握的知识:
- 计算机知识,包括编程语言,掌握至少1门开发语言,比如C、Java、C#等
- 一门脚本语言,比如Python、Perl、Ruby、Shell中对于测试工程师未来更广的职业发展非常有帮助。
- 数据库知识,对于绝大部分项目或互联网项目,都会有数据库,所以掌握至少1门数据库,比如Oracle、SQl Server,DB② · Mysql等。
- 操作系统,比如Linux、Unix,Windows核心命令也非常重要。对于有些涉及到网络的,网络和通信知识,比如TCP/IP协议也非常重要。
- 软件测试需求分析与软件测试用例设计核心工程方法。掌握主流的软件测试工具,比如性能测试工具JMeter/LoadRunner,自动化工具典型代表Selenium/UFT/Appium,测试管理工具等,事实上光有这些工具还不够,还需要真正理解其背后的实现原理。
- 掌握核心的研发流程,比如RUP,测试流程,比如双V模型,或者是现在流行的敏捷测试等,也是同样重要。方法是秘笈、工具是兵器、流程是套路。
如果你测试中有许多的困惑,那么我创建的软件测试技术交流群将会是你接触良师益友的有益社区,同行或许可以给你带来一些实际性的帮助与突破。你也想知道同行都在怎样致富吧!可以去文末卡片加入我们
现在很多软件测试人员,都会陷入到一个怪圈:看到别人升职加薪,又觉得为啥别人运气总是那么好,我和他差不多时间进公司的啊!然后去跳槽,发现,现在的面试这么难的嘛,动不动就自动化测试,动不动就测试框架,软件测试不好做了,做 软件测试 的人太多了,我还是转行吧。
归总到一点,就是没从自己思考,从身上找原因。无论对于程序员来说,还是对于其他岗位,想要涨薪升职,自己的能力肯定要跟得上,而唯一的办法就是通过学习来提升自己。
接下来我将分享一下这些年来,我对于技术一些归纳和总结,和自己对作为一名 高级测试工程师需要掌握那些技能的笔记分享,希望能帮助到有心在技术这条道路上一路走到黑的朋友!
一、Linux必备知识
linux作为现在最流行的软件环境系统,一定需要掌握,目前的招聘要求都需要有linux能力。

二、Shell脚本
掌握shell脚本,包括shell基础与应用、shell逻辑控制、shell逻辑函数等。

三、互联网程序原理
自动化必由之路:前端开发基础知识以及互联网网络必备知识。

四、Mysql数据库
软件测试工程师必备Mysql数据库知识,不仅仅停留在基本的“增删改查”。

五、抓包工具
Fiddler、Wireshark、Sniffer、Tcpdump各种抓包工具适用于各种项目,总有一款适合你。

六、接口测试工具
接口测试神器,你绕不开的强大工具:Jmeter。小巧灵活:Postman。

七、Web自动化测试Java&Pyhton
了解自动化的目的,熟练掌握testng&unittest自动化框架,以及断言与日志处理。

八、接口自动化与手机自动化
专业接口调用、测试解决方案。组建完整的web和接口自动化框架,Appium整体使用。

九、敏捷测试&TestOps构建
揭开TestOps的神秘面纱,持续集成Jenkins框架烂熟于心。

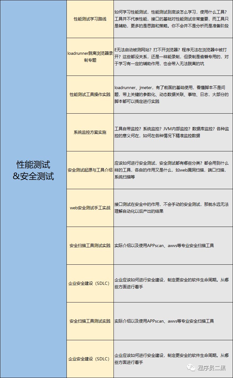
十、性能测试&安全测试
软件测试的彼岸:性能测试和安全测试,选对方向,努力爬坑吧!

上面就是我为大家整理出来的一份Python自动化测试工程师发展方向知识架构体系图。希望大家能照着这个体系在1-2年内完成这样一个体系的构建。可以说,这个过程会让你痛不欲生,但只要你熬过去了。以后的生活就轻松很多。正所谓万事开头难,只要迈出了第一步,你就已经成功了一半,古人说的好“不积跬步,无以至千里。”等到完成之后再回顾这一段路程的时候,你肯定会感慨良多。
作为一位过来人也是希望大家少走一些弯路,如果你不想再体验一次学习时找不到资料,没人解答问题,坚持几天便放弃的感受的话,在这里我给大家分享一些软件测试的学习资源,希望能给你前进的路上带来帮助。

这些资料,对于想学习【软件测试】的朋友来说应该是最全面最完整的备战仓库,这个仓库也陪伴我走过了最艰难的路程,希望也能帮助到你!凡事要趁早,特别是技术行业,一定要提升技术功底。希望对大家有所帮助,需要的朋友可以点击下方插件进群免费领取:
最后
以上就是壮观老师最近收集整理的关于最近我面了15个人,发现这些测试人都有个通病的全部内容,更多相关最近我面了15个人内容请搜索靠谱客的其他文章。
发表评论 取消回复