邓俊辉《数据结构》学习笔记-第一章 绪论(自用)
- 1.计算(=信息处理)
- 2.计算模型(=计算机=信息处理工具)
- 2.1 TM
- 2.2 RAM
- 3.大O记号
- O(f(n))常用的几个刻度
- 4.算法分析
- 4.1 正确性
- 4.2 复杂度
- 5.迭代与递归
- 5.1 数组求和
- 5.2 数组倒置
- 5.3 找出最大两个整数
- 典型的递推方程
- 递归关系
- 6.动态规划
- 6.1 Fibonacci
- 6.2 Longest Common Sequence
1.计算(=信息处理)
如果我想解决一个问题,那么计算机是我用来解决问题的工具而计算则是我的手段。如我借助工具为我解决问题时,得用一些手段才能使工具发挥作用。
计算的对象:有规律和技巧可循
计算的目标:高效和低耗
计算的构成=Data Structure(数据结构)+Algorithms(算法)
算法:是指在特定的计算模型下,旨在解决特定问题的指令序列。如我有双筷子,我用它吃饭,夹这个动作就是算法。
好算法:正确健壮可读效率

2.计算模型(=计算机=信息处理工具)
2.1 TM
Turing Machine图灵机模型
Transition Function:(q,c;d,L/R,p)
(若状态为q的字符为c,将c改写为d;然后转向左侧/右侧的邻格;转入p状态,一旦p为’h’,则停机

2.2 RAM
Random Access Machine随机存取器模型只支持+ -操作,且不允许对常数进行
寄存器R[i]:总数没有限制
3.大O记号
什么是渐进分析?就是对于问题规模的逐渐增加,对计算成本的分析
T(n):需执行的基本操作次数
S(n):需占用的存储单元(一般可不考虑)

O(f(n))常用的几个刻度
O(1) O(logcn) O(nc) O(2n)

4.算法分析
4.1 正确性
不变性+单调性
以起泡排序为例
void bubblesort(int A[],int n){
for(bool sorted=false;sorted=!sorted;n--)//这里很巧妙的用bool标志是否有序
for(int i=1;i<n;i++)
if(A[i]<A[i-1]{
swap(A[i-1],A[i];
sorted=false;//执行交换说明存在逆序,标志转为false
}
}
分析:
不变性:经k轮扫描交换,最大的k的元素必然就位
单调性:经k轮扫描交换,问题规模缩减至n-k
正确性:经至多n趟扫描算法必然终止并给出正确解答
4.2 复杂度
(1)迭代:级数求和
算术级数: 与末项平方同阶
幂方级数: 比幂次高出一阶
几何级数: 与末项同阶
收敛级数: O(1)
调和级数: θ(logn)
对数级数: θ(nlogn)
(2)递归:递归跟踪+递推方程
递归跟踪:检查每个递归实例累计所需时间
递推方程:列出递推方程求解
(3)猜测+验证
Back-Of-The-Envelope Calculation封底估算:一天=105sec 三生三世=1010sec
5.迭代与递归
5.1 数组求和
1.迭代:显然复杂度为O(n),且θ(n),Ω(n)
int sum1(int a[],int n){
int sum=0;
for(int i=0;i<n;i++){
sum+=a[i];
}
return sum;
}
2.线性递归:
减而治之Decrease-and-conquer:把问题分成两个子问题:平凡+规模缩减
这里的平凡是A[n-1]
int sum2(int A[],int n){
return (n<1)? 0:sum2(A,n-1)+A[n-1];
}
复杂度分析:
(1)递归跟踪(列出每个实例):O(n)
(2)递推方程:T(n)=T(n-1)+O(1)=O(n)
3.二分递归:
分而治之Divide-and-conquer:把问题划分成规模大体相当的若干子问题(一般为两个):子问题+子问题+子问题+…
这里分成了两个字问题,即把一个数组分成两半
int sum3(int a[],int low,int high){
if(low==high) return a[low];//递归基
int middle=(low+high)/2;
return sum3(a,low,middle)+sum3(a,middle+1,high);
}
复杂度分析:
(1)递归跟踪:O(n)

(2)递推方程:T(n)=2*T(n/2)+O(1)=O(n)
5.2 数组倒置
1.迭代
(1)原始版
next:
if(lo<hi){swap(A[lo],A[hi];lo++;hi--;goto next;}
(2)精简版
while(lo<hi) swap(A[lo++],A[hi--];
2.递归
接口:void reverse(int *A,int lo,int hi)
if(lo<hi){swap(A[lo],A[hi]);reverse(A,lo+1,hi-1);}
5.3 找出最大两个整数
1.迭代:O(2n-3)
(1)先找出最大的,再在剩余的元素中找出第二大的
void max2_1(int a[],int low,int high,int &x1,int &x2){//迭代1
x1=low;
for(int i=low+1;i<high;i++)//找出最大值
if(a[x1]<a[i]) x1=i;
x2=low;
for(int i=low+1;i<x1;i++)//在[low,x1)之间找出次大值
if(a[x2]<a[i]) x2=i;
for(int i=x1+1;i<high;i++)//在(x1+1,high)之间找出次大值
if(a[x2]<a[i]) x2=i;
cout<<"迭代1:"<<"zui: "<<a[x1]<<" ci:"<<a[x2]<<endl;
}
(2)先把数组前两个数的编号分别比较大小后赋值给最大的和次大的,在后面的遍历中每次先与次大的比较,如果比次大的大,则先把编号赋给次大的再与最大的比较,若大于最大的则交换
void max2_2(int a[],int low,int high,int &x1,int &x2){//迭代2
if(a[x1=low]<a[x2=low+1]) swap(x1,x2);
for(int i=low+2;i<high;i++){
if(a[x2]<a[i])//先与次大的比较
if(a[x1]<a[x2=i])//如果比次大的大,则先把编号赋给次大的再与最大的比较,若大于最大的
swap(x1,x2);//则交换
}
cout<<"迭代2:"<<"zui: "<<a[x1]<<" ci:"<<a[x2]<<endl;
}
2.递归+分治
把数组分成两半,分别在其中找出最大值和次大值,然后再从找出来的值中比较
void max2_3(int a[],int low,int high,int &x1,int &x2){//递归+分治
if(low+2==high){//两个元素比较
if(a[x1=low]<a[x2=high-1]) swap(x1,x2);
return;
}
if(low+3==high){//三个元素比较
int mid=(low+high)/2;
if(a[low]<a[mid]&&a[high-1]<a[mid]) {
x1=mid;
x2=(a[low]<a[high-1])?high-1:low;
}
else if(a[low]>a[mid]&&a[low]>a[high-1]){
x1=low;
x2=(a[mid]<a[high-1])?high-1:mid;
}
else{
x1=high-1;
x2=(a[low]<a[mid])?mid:low;
}
return;
}
int middle=(low+high)/2;
int x1l,x2l;
max2_3(a,low,middle,x1l,x2l);
int x1r,x2r;
max2_3(a,middle,high,x1r,x2r);
if(a[x1l]>a[x1r]) {
x1=x1l;
x2=(a[x1r<a[x2l]])?x2l:x1r;
}
else {
x1=x1r;
x2=(a[x1l<a[x2r]])?x2r:x1l;
}
测试:
int main(){
int a[]={3,5,4,2,1,6,9,8,7};
int x1=0,x2=0;
max2_1(a,0,9,x1,x2);
max2_2(a,0,9,x1,x2);
max2_3(a,0,9,x1,x2);
return 0;
}
测试结果:

说明:递归加分治结果:第一行是第一次分治的左侧的结果,第二行是第一次分治的右侧的结果
典型的递推方程

递归关系
尾递归-就是递归在最后一步
线性递归–减而治之
二分递归–分而治之

6.动态规划
6.1 Fibonacci
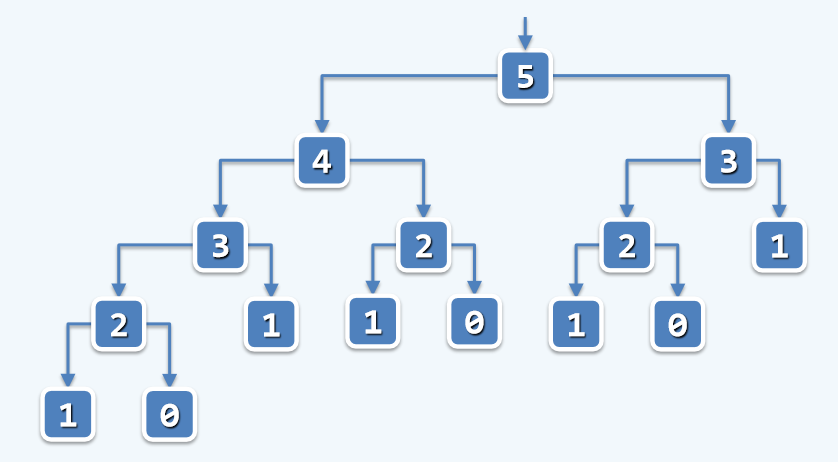
1.递归:T(n)=O(2n),S(n)=O(n)
int fib_1(int n){//递归
return (n<2)?n:fib_1(n-1)+fib_1(n-2);
}
递归跟踪:可以看出有大量重复,怎么办呢,可以换个角度:自下而上
2.迭代:T(n)=O(n),S(n)=O(1)
int fid_2(int n){//迭代
int f=0,g=1;
if(n==0) return 0;
else{
while(1<n--){
g=g+f;
f=g-f;
}
return g;
}
}
6.2 Longest Common Sequence
1.递归:减而治之
inline string max(string a,string b){
return a.length()<b.length()?b:a;
}
inline int max(int a,int b){
return a<b?b:a;
}
string LCS_1(string A, string B){//递归
cout<<A<<"t"<<B<<endl;
int len_A = A.length();
int len_B = B.length();
cout<<len_A<<"t"<<len_B<<endl;
//字符串为空时
if(len_A==0||len_B==0)
return "result:";
//字符串最后一个字母一样时
else if(A.back()==B.back())
return LCS_1(A.substr(0,len_A-1),B.substr(0,len_B-1))+A.back();
//字符串最后一个字母不一样时
else{
return max(LCS_1(A.substr(0,len_A),B.substr(0,len_B-1)),LCS_1(A.substr(0,len_A-1),B.substr(0,len_B)));
}
}
2.迭代:
减而治之:相同时二维数组取左上角单元数加1
分而治之:取上方或左侧更大者
void LCS_2(string A, string B){//迭代
int len_A = A.length();
int len_B = B.length();
int array[len_A+1][len_B+1];
//初始化二维数组
for(int i=0;i<len_A+1;++i){
for(int j=0;j<len_B+1;++j){
array[i][j]=0;
}
}
//记录
for(int i=1;i<len_A+1;i++){
for(int j=1;j<len_B+1;j++){
if(A[i-1]==B[j-1])
array[i][j]=array[i-1][j-1]+1;
else
array[i][j]=max(array[i-1][j],array[i][j-1]);
}
}
//输出记录表
for(int i=0;i<len_A+1;++i){
for(int j=0;j<len_B+1;++j){
cout<<array[i][j]<<"t";
}
cout<<endl;
}
//输出结果
for(int i=1;i<len_A+1;i++){
for(int j=1;j<len_B+1;j++){
if(A[i-1]==B[j-1])
//观察二维数组可得
if(array[i][j-1]<array[i][j+1]&&array[i-1][j]<array[i+1][j]&&array[i][j]!=array[i+1][j-1])
cout<<A[i-1]<<" ";
}
}
}
二维数组表图例:

最后
以上就是高贵果汁最近收集整理的关于《数据结构》学习笔记-第一章 绪论(需反复揣摩)1.计算(=信息处理)2.计算模型(=计算机=信息处理工具)3.大O记号4.算法分析5.迭代与递归6.动态规划的全部内容,更多相关《数据结构》学习笔记-第一章内容请搜索靠谱客的其他文章。
发表评论 取消回复