0. zookeeper是什么
zookeeper是一个分布式服务框架,主要用来进行分布式集群的管理以及解决分布式系统中数据一致性的问题
zookeeper能够提供类似于文件系统树形目录结构的数据存储,并维护和监控目录结构以及数据的变化,一旦被监视的信息发生变化,zookeeper会自动把变化信息同步给对此处变化感兴趣的客户端,所以大体上来说zookeeper=文件系统+通知机制
1. zookeeper原理
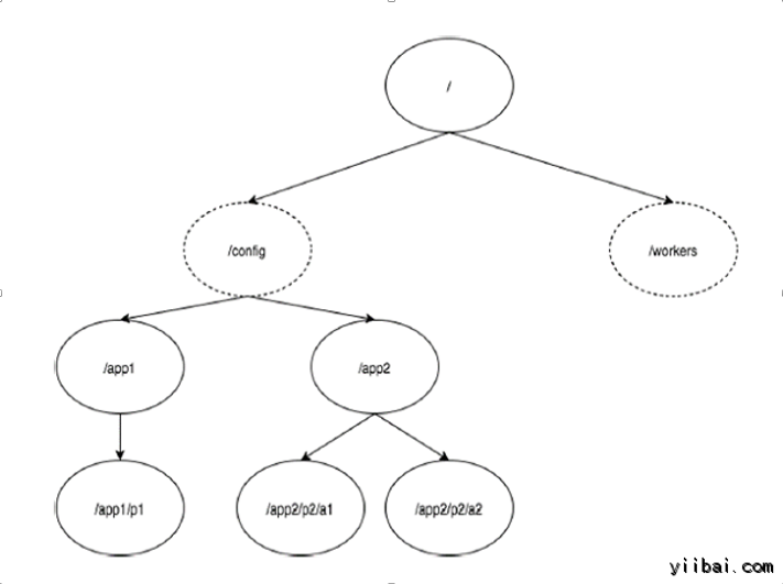
文件系统结构
下图显示了用于内存中表示 ZooKeeper 文件系统的树形结构。 ZooKeeper节点被称为znode。每个znode由一个名称识别,并通过路径(/)序列隔开,需要注意的是访问路径只支持绝对路径,不支持相对路径,所以所有涉及到路劲的地方都需要从根节点开始写

Znodes 类型
Znodes 根据分类方法的不同,可以有两种分类方法,分别是持久性和短暂行,以及连续型和非连续型,所以排列组合共有4种类型
- 持久性znode − 持久性 znode 处于活动状态,即使客户端,它创造了特定的 znode。默认情况下,所有的 znodes 是持久的,除非另有说明。
- 短暂znode − 短暂znodes活跃,直到客户端还活着。当客户端被从 ZooKeeper 集合断开连接,然后znodes自动删除。由于这个原因,只有短暂znodes不允许再有一个子。如果短周期znode被删除,那么下一个合适的节点,将填补其位置。短暂znodes 发挥在领导选举中起重要作用。
- 连续持久znode和连续短暂znode − 连续znodes可以是持久或短暂的。当一个新的znode作为连续znode创建的,则 ZooKeeper 通过将10位的序列号为原始名称设置znode的路径。例如,如果使用路径 /myapp 来创建一个znode作为连续znode,ZooKeeper将改变路径 /myapp0000000001并设置一个序列号为0000000002。如果两个连续znodes同时被创建,ZooKeeper从来不使用相同数量在每个znode上。连续znodes在锁定和同步中起到重要作用。
watcher机制
可以说zookeeper能够实现通知机制的原因就是因为watcher机制了,这也是zookeeper的核心功能,通过注册watcher到指定的节点上,在节点产生变化的时候我们就会收到通知
能够监控到的变化如下:
事件(跟Znode节点相关的):
EventType.NodeCreated
EventType.NodeDataChanged
EventType.NodeChildrenChanged
EventType.NodeDeleted
EventType.NONE ---连接上zk后触发此事件类型
状态(跟客户端实例相关的):
KeeperState.Disconnected
KeeperState.SyncConnected
KeeperState.AuthFailed
KeeperState.Expired
2. ZooKeeper典型使用场景
3.1 数据发布与订阅(配置中心)
数据发布与订阅,即所谓的配置中心,顾名思义就是发布者将数据发布到 ZooKeeper 节点上,供订阅者进行数据订阅,进而达到动态获取数据的目的,实现配置信息的集中式管理和动态更新。
在我们平常的应用系统开发中,经常会碰到这样的需求:系统中需要使用一些通用的配置信息,例如机器列表信息、数据库配置信息等。这些全局配置信息通常具备以下3个特性。
- 数据量通常比较小。
- 数据内容在运行时动态变化。
- 集群中各机器共享,配置一致。
对于这样的全局配置信息就可以发布到 ZooKeeper上,让客户端(集群的机器)去订阅该消息。
发布/订阅系统一般有两种设计模式,分别是推(Push)和拉(Pull)模式。
- 推:服务端主动将数据更新发送给所有订阅的客户端。
- 拉:客户端主动发起请求来获取最新数据,通常客户端都采用定时轮询拉取的方式。
ZooKeeper 采用的是推拉相结合的方式。如下:
客户端想服务端注册自己需要关注的节点,一旦该节点的数据发生变更,那么服务端就会向相应的客户端发送Watcher事件通知,客户端接收到这个消息通知后,需要主动到服务端获取最新的数据(推拉结合)。
3.2 命名服务(Naming Service)
命名服务也是分布式系统中比较常见的一类场景。在分布式系统中,通过使用命名服务,客户端应用能够根据指定名字来获取资源或服务的地址,提供者等信息。被命名的实体通常可以是集群中的机器,提供的服务,远程对象等等——这些我们都可以统称他们为名字(Name)。
其中较为常见的就是一些分布式服务框架(如RPC、RMI)中的服务地址列表。通过在ZooKeepr里创建顺序节点,能够很容易创建一个全局唯一的路径,这个路径就可以作为一个名字。
ZooKeeper 的命名服务即生成全局唯一的ID。
3.3 分布式协调/通知
ZooKeeper 中特有 Watcher 注册与异步通知机制,能够很好的实现分布式环境下不同机器,甚至不同系统之间的通知与协调,从而实现对数据变更的实时处理。使用方法通常是不同的客户端都对ZK上同一个 ZNode 进行注册,监听 ZNode 的变化(包括ZNode本身内容及子节点的),如果 ZNode 发生了变化,那么所有订阅的客户端都能够接收到相应的Watcher通知,并做出相应的处理。
ZK的分布式协调/通知,是一种通用的分布式系统机器间的通信方式。
3.3.1 心跳检测
机器间的心跳检测机制是指在分布式环境中,不同机器(或进程)之间需要检测到彼此是否在正常运行,例如A机器需要知道B机器是否正常运行。在传统的开发中,我们通常是通过主机直接是否可以相互PING通来判断,更复杂一点的话,则会通过在机器之间建立长连接,通过TCP连接固有的心跳检测机制来实现上层机器的心跳检测,这些都是非常常见的心跳检测方法。
下面来看看如何使用ZK来实现分布式机器(进程)间的心跳检测。
基于ZK的临时节点的特性,可以让不同的进程都在ZK的一个指定节点下创建临时子节点,不同的进程直接可以根据这个临时子节点来判断对应的进程是否存活。通过这种方式,检测和被检测系统直接并不需要直接相关联,而是通过ZK上的某个节点进行关联,大大减少了系统耦合。
3.3.2 工作进度汇报
在一个常见的任务分发系统中,通常任务被分发到不同的机器上执行后,需要实时地将自己的任务执行进度汇报给分发系统。这个时候就可以通过ZK来实现。在ZK上选择一个节点,每个任务客户端都在这个节点下面创建临时子节点,这样便可以实现两个功能:
- 通过判断临时节点是否存在来确定任务机器是否存活。
- 各个任务机器会实时地将自己的任务执行进度写到这个临时节点上去,以便中心系统能够实时地获取到任务的执行进度。
3.4 Master选举
Master 选举可以说是 ZooKeeper 最典型的应用场景了。比如 HDFS 中 Active NameNode 的选举、YARN 中 Active ResourceManager 的选举和 HBase 中 Active HMaster 的选举等。
针对 Master 选举的需求,通常情况下,我们可以选择常见的关系型数据库中的主键特性来实现:希望成为 Master 的机器都向数据库中插入一条相同主键ID的记录,数据库会帮我们进行主键冲突检查,也就是说,只有一台机器能插入成功——那么,我们就认为向数据库中成功插入数据的客户端机器成为Master。
依靠关系型数据库的主键特性确实能够很好地保证在集群中选举出唯一的一个Master。
但是,如果当前选举出的 Master 挂了,那么该如何处理?谁来告诉我 Master 挂了呢?显然,关系型数据库无法通知我们这个事件。但是,ZooKeeper 可以做到!
利用 ZooKeepr 的强一致性,能够很好地保证在分布式高并发情况下节点的创建一定能够保证全局唯一性,即 ZooKeeper 将会保证客户端无法创建一个已经存在的 ZNode。
也就是说,如果同时有多个客户端请求创建同一个临时节点,那么最终一定只有一个客户端请求能够创建成功。利用这个特性,就能很容易地在分布式环境中进行 Master 选举了。
成功创建该节点的客户端所在的机器就成为了 Master。同时,其他没有成功创建该节点的客户端,都会在该节点上注册一个子节点变更的 Watcher,用于监控当前 Master 机器是否存活,一旦发现当前的Master挂了,那么其他客户端将会重新进行 Master 选举。
这样就实现了 Master 的动态选举。
3.5 分布式锁
分布式锁是控制分布式系统之间同步访问共享资源的一种方式。
分布式锁又分为排他锁和共享锁两种。
3.5.1 排他锁
排他锁(Exclusive Locks,简称X锁),又称为写锁或独占锁。
如果事务T1对数据对象O1加上了排他锁,那么在整个加锁期间,只允许事务T1对O1进行读取和更新操作,其他任何事务都不能在对这个数据对象进行任何类型的操作(不能再对该对象加锁),直到T1释放了排他锁。
可以看出,排他锁的核心是如何保证当前只有一个事务获得锁,并且锁被释放后,所有正在等待获取锁的事务都能够被通知到。
如何利用 ZooKeeper 实现排他锁?
- 定义锁
ZooKeeper 上的一个 ZNode 可以表示一个锁。例如 /exclusive_lock/lock节点就可以被定义为一个锁。
- 获得锁
如上所说,把ZooKeeper上的一个ZNode看作是一个锁,获得锁就通过创建 ZNode 的方式来实现。所有客户端都去 /exclusive_lock节点下创建临时子节点 /exclusive_lock/lock。ZooKeeper 会保证在所有客户端中,最终只有一个客户端能够创建成功,那么就可以认为该客户端获得了锁。同时,所有没有获取到锁的客户端就需要到/exclusive_lock节点上注册一个子节点变更的Watcher监听,以便实时监听到lock节点的变更情况。
- 释放锁
因为 /exclusive_lock/lock 是一个临时节点,因此在以下两种情况下,都有可能释放锁。
- 当前获得锁的客户端机器发生宕机或重启,那么该临时节点就会被删除,释放锁。
- 正常执行完业务逻辑后,客户端就会主动将自己创建的临时节点删除,释放锁。
无论在什么情况下移除了lock节点,ZooKeeper 都会通知所有在 /exclusive_lock 节点上注册了节点变更 Watcher 监听的客户端。这些客户端在接收到通知后,再次重新发起分布式锁获取,即重复『获取锁』过程。
3.5.2 共享锁
共享锁(Shared Locks,简称S锁),又称为读锁。如果事务T1对数据对象O1加上了共享锁,那么T1只能对O1进行读操作,其他事务也能同时对O1加共享锁(不能是排他锁),直到O1上的所有共享锁都释放后O1才能被加排他锁。
总结:可以多个事务同时获得一个对象的共享锁(同时读),有共享锁就不能再加排他锁(因为排他锁是写锁)
最后
以上就是含糊书本最近收集整理的关于zookeeper1:原理和使用场景0. zookeeper是什么1. zookeeper原理2. ZooKeeper典型使用场景的全部内容,更多相关zookeeper1:原理和使用场景0.内容请搜索靠谱客的其他文章。
发表评论 取消回复