《机械制造技术基础》课程设计任务书
机电工程 学院 系主任批准
发给学生班级: 签名:
日期:
题目:阀盖机械加工工艺规程设计(年产量: 件)
- 学生提交设计(论文)期限:
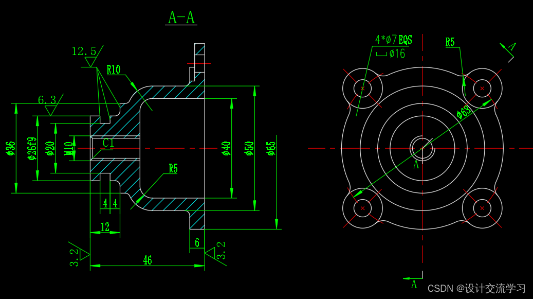
- 设计所用原始资料: 阀盖零件图(材料ZG250钢)
- 设计内容:
① 零件—毛坯图 1张(A3图纸)
② 机械加工工艺过程卡 1套(A4,打印)
③ 机械加工主要工序的工序卡 2张(A4,打印)
④ 设计计算说明书 1份(A4,手写)
说明书装订顺序为:(1)封面;(2)任务书;(3)摘要;(4)目录;(5)说明书正文(包括:零件工艺分析,确定生产类型,确定毛坯种类和制造方法,确定毛坯尺寸和公差,拟定工艺路线,确定各工序余量、计算工序尺寸及公差,确定各工序的机床、刀具、量具等工艺装备,确定各工序的切削用量和时间定额);(6)参考文献;(7)致谢。
指导老师(签名):
学 生(签名):
摘 要
本次设计内容涉及了机械制造工艺及机床夹具设计、金属切削机床、公差配合与测量等多方面的知识。
阀盖加工工艺规程设计是包括零件加工的工艺设计、工序设计两部分。在工艺设计中要首先对零件进行分析,了解零件的工艺再设计出毛坯的结构,并选择好零件的加工基准,设计出零件的工艺路线;接着对零件各个工步的工序进行尺寸计算,关键是决定出各个工序的工艺装备及切削用量。
关键词:工艺、工序、切削用量。
ABSTRCT
This design content has involved the machine manufacture craft and the engine bed jig design, the metal-cutting machine tool, the common difference coordination and the survey and so on the various knowledge.
The reduction gear box body components technological process and its the processing hole jig design is includes the components processing the technological design, the working procedure design as well as the unit clamp design three parts. Must first carry on the analysis in the technological design to the components, understood the components the craft redesigns the semi finished materials the structure, and chooses the good components the processing datum, designs the components the craft route; After that is carrying on the size computation to a components each labor step of working procedure, the key is decides each working procedure the craft equipment and the cutting specifications.
Keywords: The craft, the working procedure, the cutting specifications
目 录
ABSTRCT
序 言
一 零件的分析
1.1 零件的作用
1.2 零件的工艺分析
二 毛坯的确定
2.1确定毛坯的制造形式
2.2毛坯形状及尺寸
2.3 生产纲领
三 拟定加工工艺路线
3.1 基准的选择
3.1.1粗基准选择
3.1.2 精基准的选择
3.2制定工艺路线
3.3机械加工余量、工序尺寸及毛坯尺寸的确定
3.4 确定切削用量及基本工时
总 结
致 谢
参 考 文 献




最后
以上就是细心薯片最近收集整理的关于阀盖机械加工工艺规程课程设计(说明书+任务书+CAD零件图、毛坯图+工序卡+过程卡)的全部内容,更多相关阀盖机械加工工艺规程课程设计(说明书+任务书+CAD零件图、毛坯图+工序卡+过程卡)内容请搜索靠谱客的其他文章。
发表评论 取消回复