转载文章:https://www.cnblogs.com/skl374199080/p/4021596.html
emouse原创文章,转载请注明出处http://www.cnblogs.com/emouse/
本文是目前在写的教材中的一部分,先把基本结构写出来,后面慢慢补充,有何意见建议欢迎交流。
嵌入式系统的电气隔离
1.1.1 电气隔离概述
1. 电气隔离的必要性
电路隔离的主要目的是通过隔离元器件把噪声干扰的路径切断,从而达到抑制干扰保护电路不受危险电压和电路危害的效果,使电子电气设备符合电磁兼容性的要求同时提升设备的可靠性。由于有的嵌入式系统需要工作在环境较为恶劣的环境中,可能受到电网谐波、雷击浪涌、高频干扰、电磁干扰等各种形式的干扰,因此,在嵌入式系统中的设计过程中需要设计各种的抗干扰措施,而电气隔离是最重要,也是普遍需要的一种抗干扰方式。
将嵌入式系统,或者嵌入式系统的主要控制电路与供电电源、大功率设备、主要通信接口等进行电气隔离,可以有效的保证嵌入式系统稳定的运行。例如嵌入式系统通过隔离电源与供电电源隔离就可以避免供电电源中的谐波、脉冲等干扰,如果嵌入式控制器控制一些大功率设备,则可以将两者电源和控制信号分别进行隔离,这样可以避免大功率设备运行过程中造成的电压波动、产生的干扰等对微控制器造成影响。
2. 需要电气隔离的场合
采用隔离技术的场合主要有两种:一种是在有可能存在损坏设备或危害人员的应用中进行电气隔离,如医疗上的应用、电机控制、总线隔离等方面。第二种情况是:必须避免存在不同电位和分裂的接地回路的互联。两种情况都是采用隔离来避免电流流过,而允许两点之间有数据或者功率传送。
在许多嵌入式系统的应用中,经常需要数据链路之间进行非直接的导电连接,从而避免来自系统某一部分的危险电压(或电流)对其他部分造成破坏。或者避免系统中某一部分电路损坏时连带对其他电路造成影响造成破坏,是整个系统瘫痪。造成这种破坏的原因可能是电源供电故障、接地故障、雷击和浪涌等各种故障。
此外,在通信节点的通信系统中,不同的节点可能位于不同的区域,并采用独立的供电系统,这些区域之间的电位差(可能含有DC偏压、AC谐波和各种瞬态噪声等)也有可能造成破坏。在实际工程应用中,还有可能发生通信电缆损坏以及人为的一些错误等,是通信线路出现重大错误,如果各通信节点没有和通信线路之间进行隔离则有可能出现通信节点的损坏,因此在嵌入式系统的工业应用中,需要和多个节点进行通信的通信接口一般是需要进行电气隔离的。
3. 电气隔离的类型
根据隔离的信号类型不同,电路隔离主要有:模拟电路的隔离、数字电路的隔离、数字电路与模拟电路之间的隔离。所使用的隔离方法有:变压器隔离法、脉冲变压器隔离法、继电器隔离法、光电耦合器隔离法、直流电压隔离法、线性隔离放大器隔离法、光纤隔离法、A/D 转换器隔离法等多种,本小节将介绍在嵌入式系统中应用最为广泛的几种隔离方法。
1.1.2 供电系统的隔离
1. 交流供电系统的隔离
由于交流电网中存在着大量的谐波,雷击浪涌,高频干扰等噪声,所以对由交流电源供电的控制装置和电子电气设备,都应采取抑制来自交流电源干扰的措施。采用电源隔离变压器,可以有效地抑制窜入交流电源中的噪声干扰。但是,普通变压器却不能完全起到抗干扰的作用,这是因为,虽然一次绕组和二次绕组之间是绝缘的,能够阻止一次侧的噪声电压、电流直接传输到二次侧,有隔离作用。然而,由于分布电容(绕组与铁心之间,绕组之间,层匝之间和引线之间)的存在,交流电网中的噪声会通过分布电容耦合到二次侧。为了抑制噪声,必须在绕组间加屏蔽层,这样就能有效地抑制噪声,消除干扰,提高设备的电磁兼容性。随着技术的进步,国外已研制成功了专门抑制噪声的隔离变压器(NOISE CUTOUTT RANSFORMER,简称N C T),这是一种绕组和变压器整体都有屏蔽层的多层屏蔽变压器。这类变压器的结构,铁心材料,形状及其线圈位置都比较特殊,它可以切断高频噪声漏磁通和绕组的交链,从而使差模噪声不易感应到二次侧,故这种变压器既能切断共模噪声电压,又能切断差模噪声电压,是比较理想的隔离变压器。
由于在嵌入式系统的应用中,主要的控制电路部分都是采用的直流电源,因此在普通的应用中交流供电的隔离只需要普通的变压器即可,在有特殊需求的系统中需要额外考虑。
2. 直流供电系统的隔离
当控制装置和电子电气设备的内部子系统之间需要相互隔离时,它们各自的直流供电电源间也应该相互隔离,其隔离方式如下:第一种是在交流侧使用隔离变压器;第二种是使用DC/DC 隔离变换器。
使用隔离变压器的设计示意电路如所示。此种方式适用于系统使用交流供电的场合,需要进行隔离的电路通过不同的变压器与交流电源连接,每个电路有自己独立的整流、变压等电路。这种方式的缺点是普通变压器体积较大,同时会增加电路的设计成本,而且只适用于系统采用交流供电的场合。

图 7‑2 使用变压器进行的直流供电系统的隔离
DC/DC 隔离变换器具有体积小,使用灵活等优点,在嵌入式系统中有着非常广泛的应用,目前很多公司都推出了不同功率和隔离级别的DC/DC 隔离变换器,可以适合各种场合的应用。如所示,为MORNSUN PWE_D-6W & PWF_D-6W系列DC/DC隔离电源模块,该系列模块产品特点如下:
l 效率高达84%
l 工作温度:-40℃~+85℃
l 隔离电压3000VDC
l 输出短路保护(自恢复)
l 内部贴片化设计
l 国际标准引脚方式
l MTBF>1,000,000小时
l 符合RoHS指令
l 高低温特性好,满足工业级产品技术要求

图 7‑3 DC/DC电源模块
1.1.3 数字信号的隔离
数字隔离技术常用于工业网络环境的现场总线、军用电子系统和航空航天电子设备中,尤其是一些应用环境比较恶劣的场合。数字隔离电路主要用于数字信号和开关量信号的传输。数字隔离器件的生产商很多,如安华高的HCPL 系列、TI 的ISO72XX 系列、ADI 的ADuM12/14XX 系列、NVE 的ILXX 系列、芯科实验室的SI84XX 等公司,各厂商的产品都得到了广泛的应用。依照数字式隔离电路的生产工艺、电气结构和传输原理,数字隔离电路主要分为光电隔离、电磁隔离以及电容隔离技术的数字隔离器件。
在进行数字信号的隔离时应该从以下几个方面综合考虑:
(1)通信速度:不同的隔离方式有不同的通信速度限制,由于不同的数字接口可能有较大的速度差异,而较快通信速度的通信接口隔离成本也较高,因此应该根据实际的应用需求选择合适的隔离方式。
(2)功耗限制:不同的隔离方式功耗差别较大,比如光电隔离,由于是使用LED发光的方式传递信号,因此相应的功率较大,在数字信号路数较多时应当考虑相应的功耗问题。
(3)电路设计复杂程度:有的隔离期间需要通过一些外部电路的配合才能够实现隔离信号的传递,如果单路信号的隔离电路较为复杂,那么在数字信号路数过多时就会增加电路设计的复杂程度。
下面就结合上面所介绍的几个方面分别介绍一下几种常见隔离方式的工作原理以及应用电路。
1. 光电隔离
光电隔离器(optoelectronic isolator,英文缩写为OC)亦称光电耦合器、光耦合器,简称光耦。光耦合技术是在透明绝缘隔离层(例如空气间隙)上的光传输,完成了电一光电的转换,从而起到输入、输出隔离的作用。是应用最为广泛的隔离方式。
光耦合器一般由三部分组成:光的发射、光的接收及信号放大。输入的电信号驱动发光二极管(LED),使之发出一定波长的光,被光探测器接收而产生光电流,再经过进一步放大后输出。这就完成了电—光—电的转换,从而起到输入、输出、隔离的作用。由于光耦合器输入输出间互相隔离,电信号传输具有单向性等特点,因而具有良好的电绝缘能力和抗干扰能力。又由于光耦合器的输入端属于电流型工作的低阻元件,因而具有很强的共模抑制能力。所以,它在长线传输信息中作为终端隔离元件可以大大提高信噪比。在计算机数字通信及实时控制中作为信号隔离的接口器件,可以大大增加计算机工作的可靠性。
光耦合器的主要优点是:信号单向传输,输入端与输出端完全实现了电气隔离,输出信号对输入端无影响,抗干扰能力强,工作稳定,无触点,使用寿命长,传输效率高。光耦合器是70年代发展起来产新型器件,现已广泛用于电气绝缘、电平转换、级间耦合、驱动电路、开关电路、斩波器、多谐振荡器、信号隔离、级间隔离 、脉冲放大电路、数字仪表、远距离信号传输、脉冲放大、固态继电器(SSR)、仪器仪表、通信设备及微机接口中。在单片开关电源中,利用线性光耦合器可构成光耦反馈电路,通过调节控制端电流来改变占空比,达到精密稳压目的。
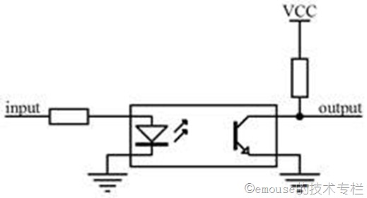
最为常用的光电隔离电路如所示,应用最为普遍的光电耦合器如东芝TLP521等都可以使用此电路,电路的输入端使用一个限流电阻,输出端使用一个分压电阻,当左侧输入端输出高电平点亮LED,右侧接收到光信号后电阻变小,输出端输出低电平,否则输出高电平,如果要使输入输出端电平状态一致可以将左侧改为灌电流输入的方式或者将右侧分压电阻接地连接。此电路还可以用于电平的转换,LED发射端通过限流电阻的配合可以承受比较宽的电压范围,因此可以通过两侧不同的工作电压来实现不同的电平转换,这种形式经常应用在一些开关量的获取等应用中。

图 7‑4 典型光耦隔离电路
由于很多功率驱动电路经常需要进行电气隔离,因此将驱动电路与光电耦合器结合就成为具备功率驱动功能的光耦,如东芝公司的TLP250,其内部结构如所示。光耦采用8脚DIP封装,有一个光耦和一个推挽输出电路组成,最大可以输出1.5A电路,可以直接驱动IGBT、MOSFET等功率器件,极大的方便了电路的设计,类似的产品还有安捷伦公司的HCPL-3120具备最大2.5A的输出电流。

图 7‑5 TLP250内部结构
普通的光电耦合器由于完成光电的转换需要一定的时间,只适合在通信速率要求不高的情况下使用,如上文介绍的TLP521,在串口应用中9600kbs以下的波特率还能够正常工作,再高的波特率就无法使用,因此在需要对高速信号进行隔离的场合需要使用针对高速隔离设计的高速光耦,6N137光耦合器是最常见的用于单通道隔离的高速光耦合器,其内部有一个850 nm 波长AlGaAs LED 和一个集成检测器组成,其检测器由一个光敏二极管、高增益线性运放及一个肖特基钳位的集电极开路的三极管组成。具有温度、电流和电压补偿功能,高的输入输出隔离,LSTTL/TTL 兼容,高速(典型为10MBd),5mA的极小输入电流,转换速率高达10MBit/s非常适合用于各种高速通信接口等高速数字信号的隔离。与6N137类似的还有HCPL-2601/2611,双通道的HCPL-2630/2631等。其封装以及内部结构如所示。

图 7‑6 高速光耦封装以及结构示意图
由于光电耦合隔离本身的一些特点,他还存在几个比较严重的缺点,同本节前面介绍的进行隔离设计所需要考虑的几个问题,光电隔离技术的缺点有:
(1)功耗大,由于需要LED进行信号的传输与转换,LED发射端需要约10mA左右的电流,路数较多时功耗大的缺点尤为明显。
(2)电路设计复杂,以电路结构较为简单的TLP521为例,进行一路信号的隔离就需要使用一个DIP4封装的芯片和两个电阻,在进行多路信号的隔离时会使电路设计、PCB布线更为复杂。
(3)通信速度受限,难以通信速率更高的应用。
(4)LED老化等影响隔离器件的使用寿命。
然而,由于光电隔离具有成本低、使用灵活等优势,仍然在嵌入式系统的设计中有着广泛的应用,很多情况下仍然是首选的隔离方式。
2. 电磁隔离
与光耦合一样,电感耦合也有较长的应用历史,但通常仅用于电源或模拟隔离器,而非数字器件。电感耦合使用不断变化的磁场来通过隔离层实现通信。变压器是一个最常见的例子:初级绕组及次级绕组的结构(单位长度的圈数)、磁芯介电常数以及电流强度决定了磁场强度。电感耦合的优势之一是可以在不明显降低差模信号的情况下最小化变压器的共模噪声。另一个优势是信号能量的转换效率极高,因而可以实现低功耗隔离器。
电感耦合的缺点之一是易受外部磁场(噪声)的干扰。马达控制等工业应用在磁场环境中通常需要隔离。电感耦合另一个值得关注的问题是数字数据与数据游程长度(Data run-length)(连续"1"或"0"的数目)的传输。初级绕组与次级绕组之间的耦合能够以可接受的衰减量传递一定频率范围的信号。数据游程长度的限制或时钟编码要求信号必须保持在变压器的可用带宽范围内。用电感耦合技术的通用数字隔离器要求信号处理随同传输低频率信号(1或0长字符)的方法共同对数字信号进行传输和重新构建。ADI(美国模拟器件公司)推出的iCoupler就使用了编码功能,并提供了支持从DC到100Mbps运行范围的数字隔离解决方案。
ADuM磁隔离是对ADI推出的ADuM、ADM系列数字隔离芯片的统称,是目前应用最为广泛的电磁隔离系列产品。ADuM磁隔离芯片采用ADI专利的iCoupler技术,即芯片级变压器隔离技术,来实现数字信号的隔离传输。
如所示,对于输入ADuM磁隔离芯片的数字信号,会先经过一个施密特触发器进行脉冲信号调整,使输入的波形为标准的矩形波。然后经过编码电路,以边沿触发的形式,将上升沿编码成一个1ns宽的脉冲;而将下降沿编码成两个1ns宽的脉冲。经变压器耦合,然后经过解码电路以相同的原理将信号还原,再经过施密特触发器进行脉冲信号调整后,将信号输出。

图 7‑7 ADuM磁隔离背部结构
此外,ADuM磁隔离芯片还独具直流较正功能,如果输入端逻辑电平超过2US都没有任何变化,则校正电路会产生一个适当极性的校正脉冲,以确保变压器直流端输出信号的正确性,如果解码器一端超过5US都没有收到任何校正脉冲,则会认为输入端已经掉电或不工作,由看门狗电定时器电路,将输出端强行置为固定状态。这对低速率信号或直流信号具有很重要的意义。
电磁耦合的主要缺点是对外部磁场(噪声)的磁化和受外部磁场干扰,那么ADUM系列在这方面的性能如何呢?iCoupler器件受外部磁场的影响较小,因为变压器的尺寸极小,其直径大约只有0.3mm。例如我们将一个频率为1MHZ的电流置于距离iCoupler变压器5mm远处,要想破坏iCoupler的性能,其电流必须达到500A。这是一个频率较高强度较大的磁场。尽管采用iCoupler器件的系统中包含了发电机、电动机和其它涉及到强磁场的设备,但是还没有任何一个客户的应用会达到甚至接近这么高的磁场,所以,iCoupler产品抗外部磁场干扰能力极强。
ADuM磁隔离芯片采用磁隔离技术,与光耦的光电转换有着本质的区别。不仅克服了光耦的体积大、老化、速率低、功耗高等缺点,还集成了RS485、RS232等各种通讯功能。
(1)体积小:最多集成5通道隔离,可降低70%以上PCB面积。
iCoupler磁耦产品是用薄片加工技术制造的,因此,多隔离通道能够有效地与其他半导体功能结合起来,例如下图显示了一个典型的使用光耦的多路隔离设备和iCoupler磁耦技术在尺寸和成本上的比较。在插图中我们可以看到,iCoupler磁耦技术在整体上的好处是能够减少40%~60%的尺寸和成本。

图 7‑8 iCoupler磁耦技术与传统光耦隔离技术PCB示意图
(2) 性能高:更高的速率、更快的传输时间,瞬态共模抑制达25kv/?s。
因采用高速CMOS技术与芯片级变压器技术相结合,因此在速率、传输延迟时间、瞬态共模抑制等方面均有光耦无法比拟的优势,可整体提升产品性能10倍以上。下图提供了ADuM1100与两颗光耦的四个时间参数。
(3)低功耗:最低可达0.8MA/通道。
光耦因需要驱动发光二极管,所以一般需要较大的工作电流。而ADuM磁隔离芯片采用CMOS电路,功耗仅相当于光耦的1/10.
(4)简化电路:无需限流与上拉电阻。
所有的iCoupler磁耦产品都有标准的CMOS数字输入输出接口,因此,没有外部组成部分需要通过其它数字设备连接到磁耦。此外,iCoupler磁耦产品的性能在温度,电压和整个寿命中是极稳定的。磁耦因此能够被快速地被应用到任何设计中而不需要复杂联合的光耦。
ADuM系列芯片型号丰富,提供了非常丰富的型号,单向隔离器主要有单通道数字隔离ADuM1100/3100,双通道数字隔离ADuM120X/121X/220X/320X/321X,三通道数字隔离ADuM130X/131X/330X,四通道数字隔离ADuM140X/141X/240X /340X/344X以及五通道数字隔离ADuM1500等同时还有双向双通道数字隔离器ADuM125X等型号。
ADuM系列还具有和收发器相结合的隔离型收发器系列,如隔离型RS-232收发器ADuM3251E等,隔离型RS-485/422收发器ADuM2490E等,以及一系列磁耦隔离电源,集成AD转换器的隔离器件等产品。
3. 电容隔离
电容耦合使用不断变化的电场来通过隔离层实现信息传输。电容器极板之间的材料是电介质绝缘体,即隔离层。电极板的大小、板间距离以及电介质材料决定了电气特性。采用电容隔离层的优势是效率高,无论在体积、能量转换还是在抗磁场干扰方面均如此。这种高效特性使得实现低功耗及低成本的集成式隔离电路成为可能。抗干扰性则使得器件可以在饱和或密集磁场环境下工作。
与变压器不同的是,电容耦合的缺点在于无差分信号,并且噪声与信号共用同一条传输通道。这就要求信号频率应远高于可能出现的噪声频率,以便使隔离层电容对信号呈现低阻抗而对噪声呈现高阻抗。如同电感耦合一样,电容耦合也存在带宽限制,同样需要时钟编码数据。下面以较为较为常用的TI公司的ISO721电容隔离芯片来简要说明一下电容隔离的基本原理。ISO721的内部结构示意图如所示。
由于电容耦合存在带宽限制,因此该隔离器输入分为两个差分信号路径:一条为高数据速率通道(称作 AC-通道),另一条为低数据速率通道(称作 DC-通道)。AC-通道传输介于 100 kbps 和 100 Mbps 之间的信号,而DC-通道则涵盖了从 100 kbps 到 DC 的范围。高速信号由 AC 通道来处理,信号在通道中首先从单端模式转换为差分模式,然后被隔离层的电容-电阻网络差分为许多瞬态。后面的比较器再将这些瞬态转换为差分脉冲,从而设置和重置一个“或非”门触发器。相当于原始输入信号的触发器输出馈至判定逻辑(DCL) 和输出多路复用器。DCL 包括一个看门狗定时器,该定时器用于测量信号转换之间的持续时间。如果两个连续转换之间的持续时间超出定时窗口(如低频信号的情况下),则 DCL 则指示输出多路复用器从 AC-通道切换到 DC-通道。
由于低频信号要求大容量电容器,而这种电容器使片上集成变得很困难,因此DC-通道的输入要有脉宽调制器(PWM)。该调制器利用一个内部振荡器 (OSC) 的高频载波对低频输入信号进行调制。在 AC-通道中对调制后信号的处理过程与高频信号相同。然而,在向输出多路复用器提交该信号以前,需通过一个最终低通滤波器 (LPF) 滤除高频 PWM 载波,以恢复原始、低频输入信号。

图 7‑9 ISO721 内部结构
相比其他隔离器技术,电容隔离器的一个主要优点是其 DC-通道在上电和信号丢失 (LOS) 事件期间隔离器输出端拥有正确的输入极性。缺少这些特性的其他隔离器技术通常会在上电期间出现输出突波,或者在信号丢失以前一直保持在最后一个输入极性。
电容隔离的另外一个优点是每个电容 123 毫微微法拉 (123 x 10 -15 F) 的超低容量,从而允许极高的数据速率传输并实现多通道隔离器的微电容几何尺寸。
隔离器电流消耗高度依赖于内部结构。相比双通道隔离器,电感型隔离器似乎具有最低的 DC 电源电流。这是因为该器件只包含 2 条信号通道。而电容隔离器包含4条通道:2 条 AC 通道和 2 条 DC 通道。因此,其 DC 的电流消耗更高,而且其可靠性也更高,因为在输入信号丢失的情况下其可确保正确的输出极性。
以上介绍了三种常用的电气隔离技术,三种技术的典型器件对比如所示。
| 器件 | 类型 | VCC (V) | 信号速率 (Mbps) | UL1577 (vrms) | 瞬态抗干扰度 (KV/μS) | 功耗 (Mw) | 封装 |
| HCPL-0721 | 光电隔离 | 5 | 25 | 25000 | 10 | 95 | SO-8/DIP-8 |
| ADUM1400 | 电磁隔离 | 5 | 100 | 2500 | 25 | 4.0/c | SO-8 |
| 3.3 | 50 | 1.3/c | |||||
| ISO721 | 电容隔离 | 3.3/5 | 150 | 2500 | 25 | 60 | SO-8 |
1.1.4 模拟信号的隔离
模拟电路的隔离比较复杂,要考虑模拟信号的精度、线性度、频率响应、噪声响应等,特别要考虑系统对传输通道的精度要求,对精度要求越高,其通道的成本也可能越高。模拟电路的隔离主要采用变压器、互感器、直流电压隔离器、线性隔离放大器等隔离方法。
对于高频交流模拟信号,变压器是最常见的选择,然而对直流信号却无法使用,数字信号中常用的光耦隔离由于线性度较差无法直接用于模拟信号的隔离,
1. 光电隔离
在数字信号的隔离中光耦器件的接收端处于开关状态,由于光耦的传输特性,普通的光耦具有较大的非线性,如果直接用来传输模拟量,其线性度无法满足系统的性能要求。因此使用光耦器件来进行模拟信号的隔离一般引入差分反馈电路来进行补偿,使光耦器件的非线性得到改善,因此可以使用普通的光耦通过外部电路的配合,构成差分反馈电路从而达到使用非线性光耦实现模拟信号线性隔离的目的,另一种就是选用专门针对模拟信号隔离的线性光耦。
线性光耦并不是说本身是线性的关系,它的隔离原理与普通光耦没有差别,只是将普通光耦的单发单收模式稍加改变,增加一个用于反馈的光接受电路用于反馈。这样,虽然两个光接受电路都是非线性的,但两个光接受电路的非线性特性都是一样的,这样,就可以通过反馈通路的非线性来抵消直通通路的非线性,从而达到实现线性隔离的目的。 市场上的线性光耦有几种可选择的芯片,如Agilent公司的HCNR200/201,TI子公司TOAS的TIL300,CLARE的LOC111等。这里以HCNR200/201为例介绍线性光耦的工作原理。
HCNR200/201是一种高线性度模拟光电耦合器,主要应用在低成本的模拟信号隔离、工业过程控制、电子反馈回路、监测电机电源电压、医疗等领域。其内部结构图如所示,它由一个AlGaAs制作成的高性能发光二极管和两个结构相同的光电二极管组成。其中一个光电二极管(PD1)在隔离电路的输入部分,另一个光电二极管(PD2)构成隔离电路的输出部分。由于光耦的封装,使每一个光电二极管可从LED上接收大致相同数量的光线。

其中1、2引脚作为隔离信号的输入端,3、4引脚用于反馈,5、6引脚用于输出。1、2引脚之间的电流记作
,3、4引脚之间和5、6引脚之间的电流分别记作IPD1和IPD2。输入信号经过电压-电流转化,电压的变化体现在电流
上,
、
基本与
成线性关系,线性系数分别记为K1和K2,K1与K2一般很小(HCNR200是0.50%),并且随温度变化较大(HCNR200的变化范围在0.25%到0.75%之间),但芯片的设计使得K1和K2相等。在后面可以看到,在合理的外围电路设计中,真正影响输出/输入比值的是二者的比值K3,线性光耦正利用这种特性才能达到满意的线性度的。
如所示,运用HCNR200/201光耦实现了一个简单的隔离放大电路。该电路由HCNR200/201高精度线性光耦和几个电容、电阻元器件组成。下面结合图 对这个电路进行简要的分析。
放大器与PD1组成的外部反馈电路可用来监控发光二极管(LED)发出的光,并且可以补充流过LED的电流起到对LED的调节作用。使得LED输出的光信号更加稳定,当PD2接收到光信号后,可以再通过另一个运算放大器把接收到的电流信号转化为电压信号。另外由于光耦会产生一些高频的噪声,通常在R2处并联电容,构成低通滤波器,具体电容的值由输入频率以及噪声频率确定。

HCNR200功能分析图
首先单独来分析此电路中的前级运放,设运放输出端的电压为
,输出端电压为
,则在运放不饱和的情况下有:
![]()
为运放输入差模为0时的输出电压,运放增益为
,一般情况下比较大。

根据运放的虚断原理,忽略负端的输入电流,可以认为通过R1的电流与PD1相等,则根据R1的欧姆定律可得:
![]()
通过R3两端的电流
为:
![]()
其中
为光耦2脚电压,考虑到LED导通时电压降基本不变,因此这里可以作为对待,将两个表达式代入光耦PD1的线性系数表达式中可得:

对上式进行变形可得到:

将上式再次代入到电流
的表达式中可得:

考虑到
特别大,做近似可得:
![]()
因此可以得到输出电压与输入电压的关系如下:
![]()
K1与K2一般相差很小(HCNR200是0.50%)所以就可以近似得到
![]()
由此可以看出,输出电压与输入电压成线性关系,通过两个线性度非常近似的光电二极管,其中一个构成反馈的形式,来弥补光电二极管线性度差的缺点。以上的推导都是假定所有的电路都是工作在线性范围内的,通过合理的选型可以是设计的隔离电路具有非常好的线性度。
HCNR200/201可以用于隔离模拟信号,具有良好的稳定性、线性度、频带宽和低成本等特性。HCNR200/201具有非常灵活的特性,可设计相应的应用电路,能够在许多不同的模式下进行操作,包括:单极/双极、ac / dc和反向/正向。HCNR200/201很好的解决了许多模拟隔离问题。
HCNR200/201产品特点有非线性度高,数值为0.01%;HCNR200传递增益(IPD2 / IPD1•K3)为±15%,HCNR201的传递增益为±5%;增益温度系数为-65ppm /℃ ;带宽> 1兆赫;封装形式分为8引脚DIP和贴片两种,允许灵活的电路设计。
2. 基于电磁耦合技术的隔离放大器
AD202/AD204 是一种变压器耦合、微型封装的精密隔离放大器。它通过片内变压器耦合,对信号的输入和输出进行电气隔离。片内的直流电压变换电路能为输入级、外部传感器和信号处理电路提供±7.5V/2mA 的隔离电源,从而优化了外围电路的设计,提高了芯片的性价比。
AD20和AD204 的内部结构基本相同, 仅是某些电气参数和供电方式略有不同。AD202 是由+ 15V直流电源直接供电,AD204 是由外部时钟源供电。AD202/AD204 具有精度高、功耗低、共模性能好、体积小和价格低等特点。因此该芯片被广泛应用于多通道数据采集系统、电流短路测量、电机控制、信号的处理与隔离及低漂移输入放大器等方面。
AD202/AD204的功能框图如 所示。从图中看出,该芯片由放大器、调制器、解调器、整流和滤波、电源变换器等组成。工作时,+15V电源连到电源输入引脚31,使片内(AD202) 振荡器工作,从而产生频率为25kHz的载波信号,通过变压器耦合,经整流和滤波,在隔离输出部分形成电流2mA的±7.5V隔离电压。该电压除供给片内电源外,还可作为外围电路(如传感器、浮地信号调节、前置放大器)的电源。AD204电源是从33引脚用输入时钟提供。在输入电路中,片内独立放大器能够作为AD202/AD204 输入信号的缓冲或放大。放大后的信号经调制器调制后能把该信号变换成载波信号,经变压器送入同步解调器,以致在输出端重现输入信号。由于解调信号要经三阶滤波器滤波,从而使得输出信号中的噪声和纹波达到最小,为后级应用电路提供良好的激励源。

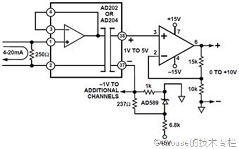
AD202/AD204可以很灵活的应用于各种模拟信号的隔离场合,图 给出了一种将4~20mA电流信号变换为隔离的0~10V输出电压的典型应用电路。4~ 20mA 输入电流通过250Ω的电阻加到AD202或AD204片内输入放大器的同相端后,在隔离放大器的输出端便能得到与电流成比例的电压1~5V。为了实现电平移位,必须在隔离放大器输出低端LO加-1V参考电压,以使比例输出电压为0~5V,该电压经外接同相比例放大器(741)放大后,才能获得0~10V输出电压,从而达到变换和隔离的目的。

ADI的AD202,能够提供从直流到几K的频率内提供0.025%的线性度,但这种隔离器件内部先进行电压-频率转换,对产生的交流信号进行变压器隔离,然后进行频率-电压转换得到隔离效果。集成的隔离放大器内部电路复杂,体积大,成本高,不适合大规模应用。
1.1.5 嵌入式系统的电气隔离设计
许多硬件设计任务主要围绕如下方面展开:数/模转换器(DAC)、模/数转换器(ADC)、输入和输出信号调理、输入/输出模块的电气连线、控制器之间以及模块之间的隔离问题。各种传感器产生的数字信号都传送到一个中央控制器,进行处理和分析。为了保证用户接口端电压的安全性,同时防止瞬态尖峰的传输,需要实现电流隔离。对于传感器信号隔离,传统的模拟隔离方案(如隔离放大器AD202)成本太高,可以采用数字隔离方案——AMP→ADC→DigitalIsolate→MCU降低成本,如图5所示。
数字隔离器用来将系统现场的ADC、DAC和信号调理电路与数字端的微处理器隔离开来。其中,需要隔离型DC-DC变换器来实现微处理器的信号线和电源线与ADC/DAC的信号和电源的相互隔离。隔离器件可选用ADI公司的iCoupler产品或TI公司的IO72xx数字隔离器。在满足应用需要的前提下,可以选用ADI公司集成3750V电压隔离的ADC(AD7400)来减轻设计负担。
在完全隔离的系统中,从系统端向现场端提供隔离的电源是另一个要面对的挑战,而在这方面也涌现了新的解决方案。传统上,将电源从隔离的一端传递到另一端所用的技术包括使用单独的、尺寸较大的、昂贵的DC-DC变换器,或者设计及接口均较困难的分立器件。目前,一种更好的方法是采用完整的、全部集成化的隔离解决方案。这种方案可以通过微变压器实现跨越隔离点的信号和电源传输,其供电能力达50mw。例如isoPower系列产品ADuM524x可以提供高达2500V的信号和电源隔离度,不仅避免了采用分立的隔离电源,而且降低了隔离系统的总成本,减小了电路板面积,缩短了设计时间。
最后
以上就是故意万宝路最近收集整理的关于令人吃惊的模拟电路 - 嵌入式系统的电气隔离的全部内容,更多相关令人吃惊的模拟电路内容请搜索靠谱客的其他文章。
发表评论 取消回复