一 点睛
如果去欧洲国家去旅游的话,他们的插座如下图最左边,是欧洲标准。而我们使用的插头如下图最右边的。因此我们的笔记本电脑,手机在当地不能直接充电。所以就需要一个插座转换器,转换器第1面插入当地的插座,第2面供我们充电,这样使得我们的插头在当地能使用。生活中这样的例子很多,手机充电器(将220v转换为5v的电压),读卡器等,其实就是使用到了适配器模式。

1 定义
将一个类的接口转换成客户希望的另外一个接口,使得原本由于接口不兼容而不能一起工作的那些类能一起工作。
适配器模式分为类适配器模式和对象适配器模式,前者类之间的耦合度比后者高,且要求程序员了解现有组件库中的相关组件的内部结构,所以应用相对较少些。
2 结构
适配器模式(Adapter)包含以下主要角色:
- 目标(Target)接口:当前系统业务所期待的接口,它可以是抽象类或接口。(两孔插座)
- 适配者(Adaptee)类:它是被访问和适配的现存组件库中的组件接口。(3孔插座)
- 适配器(Adapter)类:它是一个转换器,通过继承或引用适配者的对象,把适配者接口转换成目标接口,让客户按目标接口的格式访问适配者。(中间的转换器)
二 类适配器模式
实现方式:定义一个适配器类来实现当前系统的业务接口,同时又继承现有组件库中已经存在的组件。
三 需求
【例】读卡器
现有一台电脑只能读取SD卡,而要读取TF卡中的内容的话就需要使用到适配器模式。创建一个读卡器,将TF卡中的内容读取出来。
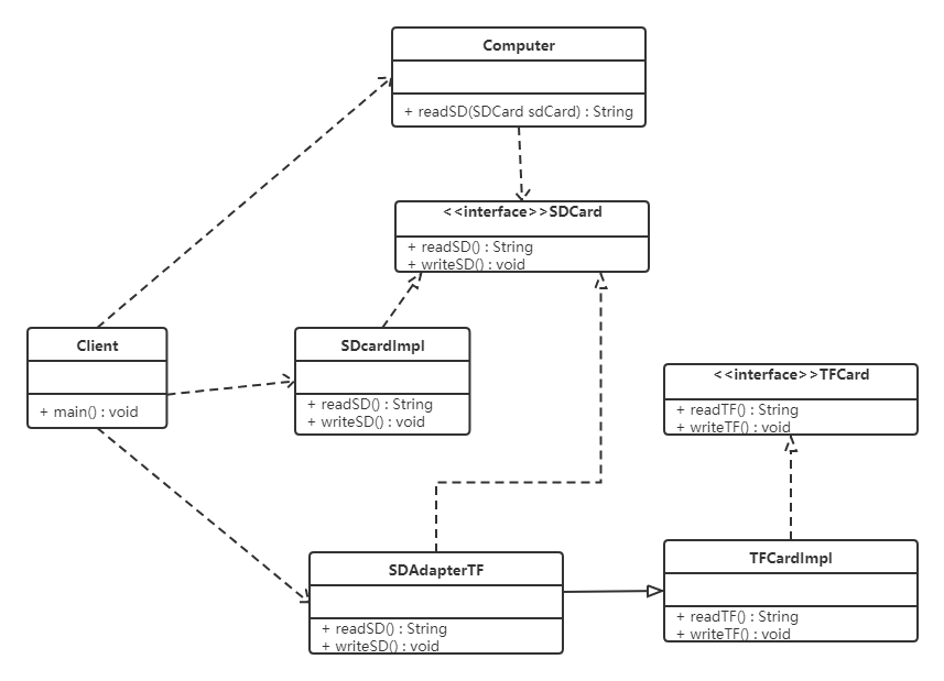
四 类图

五 代码
// SD卡的接口
public interface SDCard {
// 读取SD卡方法
String readSD();
// 写入SD卡功能
void writeSD(String msg);
}
// SD卡实现类
public class SDCardImpl implements SDCard {
public String readSD() {
String msg = "sd card read a msg :hello word SD";
return msg;
}
public void writeSD(String msg) {
System.out.println("sd card write msg : " + msg);
}
}
// 电脑类
public class Computer {
public String readSD(SDCard sdCard) {
if(sdCard == null) {
throw new NullPointerException("sd card null");
}
return sdCard.readSD();
}
}
// TF卡接口
public interface TFCard {
// 读取TF卡方法
String readTF();
// 写入TF卡功能
void writeTF(String msg);
}
// TF卡实现类
public class TFCardImpl implements TFCard {
public String readTF() {
String msg ="tf card read msg : hello word tf card";
return msg;
}
public void writeTF(String msg) {
System.out.println("tf card write a msg : " + msg);
}
}
// 定义适配器类(SD兼容TF)
public class SDAdapterTF extends TFCardImpl implements SDCard {
// 实现 SDCard 中的方法
public String readSD() {
System.out.println("adapter read tf card ");
return readTF(); // 调用 TFCardImpl 中的方法
}
public void writeSD(String msg) {
System.out.println("adapter write tf card");
writeTF(msg);
}
}
// 测试类
public class Client {
public static void main(String[] args) {
Computer computer = new Computer();
SDCard sdCard = new SDCardImpl();
System.out.println(computer.readSD(sdCard));
System.out.println("------------");
SDAdapterTF adapter = new SDAdapterTF();
System.out.println(computer.readSD(adapter));
}
}
六 测试
SDCard read msg : hello word SD
===============
adapter read tf card
TFCard read msg : hello word TFcard
七 说明
类适配器模式违背了合成复用原则。类适配器是客户类有一个接口规范的情况下可用,反之不可用。
最后
以上就是传统火龙果最近收集整理的关于适配器模式一 点睛二 类适配器模式三 需求四 类图五 代码六 测试七 说明的全部内容,更多相关适配器模式一内容请搜索靠谱客的其他文章。
本图文内容来源于网友提供,作为学习参考使用,或来自网络收集整理,版权属于原作者所有。
发表评论 取消回复