智能网联汽车-网联功能与应用(CFA)标准制定路线图
- 智能网联汽车-网联功能与应用(CFA)标准制定路线图
- 摘要
- 一、分析国内外汽车网联技术发展战略、应用状态和标准法规进展情况。
- 二、明确汽车网联技术范畴和应用场景
- 三、分析各类网联功能场景的技术应用状态
- 四、确定智能网联汽车网联功能与应用标准制定路线图
- 1C-V2X技术发展及应用相关介绍
- 1.1C-V2X技术发展及应用相关介绍
- 1.1.1发展战略概述
- 1.1.2国际标准法规现状综述
- 1.1.3产业发展现状介绍
- 1.2标准体系建设相关背景介绍
- 2网联功能与应用技术范畴
- 2.1网联功能与应用相关定义与技术内涵
- 2.2网联功能技术分类
- 2.3网联功能应用场景定义
- 3网联功能与应用标准化技术路线图分析
- 3.1方法论概述
- 3.2汽车网联技术应用及标准化需求分析
- 3.2.1调研问卷内容介绍
- 3.2.2典型应用场景分析
- 3.2.2.1驾驶安全相关类应用场景
- 3.2.2.2驾驶效率相关类应用场景
- 3.2.2.3信息服务相关类应用场景
- 3.2.3优先级排序
- 3.3中国道路交通事故统计数据分析
- 4网联功能与应用路线图构建
- 4.1整体架构
- 4.2体系内容
- 4.2.1基础类
- 4.2.2通用规范类
- 4.2.3场景类标准
- 4.3标准制定原则及优先级
- 4.3.1制定原则
- 4.3.2标准制定优先级
- 4.3.3标准制定路线图
- 表17推荐性国家标准优先级建议
- 表A.1网联功能与应用推荐性国家标准体系表
智能网联汽车-网联功能与应用(CFA)标准制定路线图
PDF地址:http://icv.catarc.org.cn/upload/202009/15/202009151509109132.pdf
智能网联汽车是当前及今后相当长时期内汽车技术发展和应用的方向,也是世界各国汽车产业未来发展和竞争的重点。中国政府高度重视智能网联汽车技术及相关产业集群的发展,从2015年开始先后出台一系列重要文件对智能网联汽车发展进行战略规划。2015年,《中国制造2025》中提出掌握汽车智能化、信息化核心技术的要求;2016年,《汽车产业中长期发展规划》中进一步将智能网联汽车提升至国家战略高度,要求智能网联汽车与国际同步发展,加速构建智能网联汽车法律标准体系;2017年,《新一代人工智能发展规划》明确提出要形成中国自主的自动驾驶平台技术体系和产品总成能力;2018年,《国家车联网产业标准体系建设指南(智能网联汽车)》提出分阶段建立适应我国国情并与国际接轨的智能网联汽车标准体系;2019年,《交通强国建设纲要》提出加强智能网联汽车研发,形成自主可控完整的产业链;2020年,《智能汽车创新发展战略》提出构建系统完善的智能汽车法规标准体系。
为贯彻落实国家相关战略部署,发挥标准的技术引导和规范作用,加快推动我国智能网联汽车技术和产业发展,工业和信息化部、国家标准化管理委员会组织全国汽车标准化技术委员会开展了智能网联汽车标准体系建设工作,形成《国家车联网产业标准体系建设指南(智能网联汽车)》提出在2020年初步建立能够支撑驾驶辅助及低级别自动驾驶的智能网联汽车标准体系,促进智能化产品的全面普及和网联化技术的逐步应用;到2025年系统形成能够支撑高级别自动驾驶的智能网联汽车标准体系,制定涵盖网联化协同决策技术的智能网联汽车标准,促进智能网联汽车“智能化+网联化”融合发展。随着我国已经把C-V2X明确为国家战略路径,汽车网联化被认为是中国在全球智能网联汽车发展浪潮中最有可能实现领先的关键领域。汽车的“智能化+网联化”发展,网联功能与应用(CFA)相关标准制定成为标准体系建设的重点工作之一。
为科学筹划、系统开展智能网联汽车网联功能与应用(CFA)标准研究与制定工作,推动汽车网联技术发展和产品应用,提高车辆安全性和舒适性,中国汽车技术研究中心有限公司汽车标准化研究所于2019年启动了智能网联汽车网联功能与应用(CFA)标准制定路线图工作,梳理了国内外智能网联汽车网联功能与应用技术发展状态、标准法规进展情况等,并结合中国交通事故深入研究(CIDAS)数据,以及行业网联技术应用调研等,从技术路线、通信手段、网联信息的使用方式、成本因素、行业现状等方面分析网联技术的应用状态;同时,考虑到通信技术的发展速度,并综合相关标准制定重要影响因素,提出智能网联汽车网联功能与应用(CFA)标准制定路线图。
摘要
智能网联汽车是汽车技术未来发展的必然趋势。中国政府高度重视智能网联汽车技术及相关产业的发展,《中国制造2025》《装备制造业标准化和质量提升规划》《汽车产业中长期发展规划》《智能汽车创新发展战略》等一系列重要文件明确智能网联汽车国家战略地位。
本报告研究工作借鉴汽标委智能网联汽车分标委发布的《先进驾驶辅助系统(ADAS)标准制定路线图研究报告》中国交通事故深入研究(CIDAS)数据的分析结果,结合专家问卷和行业调研,综合考虑现有的智能网联汽车标准以及标准的基础支撑作用、行业的现实需求,提出智能网联汽车网联功能与应用标准制定路线图建议方案。
本研究报告的总体制定原则为:1)以国家发展战略作为指导;2)以行业技术调研作为基础;3)以标准化基本原则为前提。
主要研究内容如下:
一、分析国内外汽车网联技术发展战略、应用状态和标准法规进展情况。
欧美日等主要汽车产业国家及地区自上世纪80年代起陆续发布支持智能网联汽车的相关战略;联合国、国际标准化组织和美国汽车工程师协会等国际、区域标准化组织也在进行智能网联汽车相关的标准研究、制定与协调,但汽车网联技术应用相关标准基本处于空白阶段。中国通过《中国制造2025》等一系列重要文件促进智能网联汽车相关产业发展;与此同时,全国汽车标准化技术委员会智能网联汽车分技术委员会成立网联功能与应用标准工作组,专业负责汽车网联技术相关标准的研究与制定工作。
二、明确汽车网联技术范畴和应用场景
通过研究汽车网联技术的术语和定义,分析汽车网联技术的功能要素,明确智能网联汽车网联功能与应用技术范畴,确定网联技术应用场景。
面向汽车网联技术未来发展方向,充分考虑汽车网联技术的应用场景,提出仿真测试与实际道路测试相结合的试验方法和功能评价方法。
三、分析各类网联功能场景的技术应用状态
以汽车网联技术应用及标准化需求问卷调研分析结果作为本研究报告编写的主要参考依据,按照一定的评价方式及优先级原则确定网联技术典型应用场景标准化的时间顺序;结合调研问卷分析,整理出推荐性国家标准建议及汽车行业标准建议,作为网联功能与应用标准工作组的工作指导。
同时,结合中国交通事故深入研究(CIDAS)数据库,分析中国乘用车道路交通事故特征与类型,并结合汽标委智能网联汽车分标委发布的《先进驾驶辅助系统(ADAS)标准制定路线图》中国交通事故深入研究(CIDAS)数据的分析结果验证网联技术应用场景标准化启动优先级的科学性、合理性。
四、确定智能网联汽车网联功能与应用标准制定路线图
本研究报告制定过程中面向行业开展“汽车网联技术应用及标准化需求问卷调研”,因问卷调研篇幅有限,仅对具备广泛代表性的应用场景开展了调研。本报告对调研场景进行分类分析,以分析结果作为本研究报告制定的依据。本研究报告以调研场景为例,给出了网联技术类应用场景标准化时间建议。
以基础通用、安全效果、应用状态三个方面综合评价网联功能与应用标准制定优先级顺序。基础通用项目主要来自于《国家车联网产业标准体系建设指南(智能网联汽车)》中规划的基础通用类标准;安全效果和应用状态按照本报告分析结果进行评价。根据优先级顺序确定标准制定路线图。优先级高的项目建议于2020年启动;优先级较高的建议于2021至2022年启动预研或制定;优先级为中等的项目建议于2023至2024年启动预研或制定工作;优先级低的项目建议于2025年及以后启动预研、制定或根据行业发展需求后续启动。
同时,本报告结合产业发展及行业标准现状,对网联技术典型应用场景进行系统梳理,给出推荐性国家标准和行业标准制定建议。需要注意的是,本报告并未给出行业标准制定优先级建议,行业标准可根据技术发展情况适时开展相关制定工作。本报告是根据现阶段产业发展状态进行制定,后续将会根据产业发展情况进行动态调整。
1C-V2X技术发展及应用相关介绍
1.1C-V2X技术发展及应用相关介绍
智能网联汽车是汽车、信息、通信等多学科多技术深度融合的典型应用,是全球创新热点,也是全球汽车未来发展的重点。
智能网联汽车技术逻辑的两条主线是“信息感知”和“决策控制”,其发展的核心是由系统进行信息感知、决策预警和智能控制,逐渐替代驾驶员的驾驶任务,并最终完全自主执行全部驾驶任务。根据《国家车联网产业标准体系建设指南(智能网联汽车)》,智能网联汽车可分为智能化与网联化两个层面;智能网联汽车通过智能化与网联化两条技术路径协同实现“信息感知”和“决策控制”功能。
以V2X技术为基础的汽车网联化是实现汽车自动驾驶的重要支撑,能降低道路交通事故、提高交通效率、实现节能减排,近年来呈现出全球加速发展趋势。汽车网联化具有产业链长、跨学科、跨产业等特点,不仅涉及到蜂窝通信及专用短程通信等通信技术,还涉及到车用通信协议、通信接口等技术,需要加强汽车、通信、智能交通、交通管理等领域的合作。
得益于通讯技术领域的先进优势及庞大的汽车市场规模,我国车联网产业最近几年进入“快车道”,技术创新应用蓬勃发展,产业规模不断扩大,车载通信芯片、定位芯片、通信模组等正在打开国产化新局面。
1.1.1发展战略概述
(1)美国
在政府推动下,美国智能网联起步早、发展快。2010年,美国交通部提出《ITS战略计划2010-2014》,第一次从国家战略层面提出大力发展V2X技术汽车应用。2014年,再次发布《ITS战略计划2015-2019》,为美国未来5年在智能交通领域的发展明确了方向,汽车的智能化、网联化成为该战略计划的核心,成为美国解决交通系统问题的关键技术手段。
2016年,美国交通部和国家公路交通安全管理局(NHTSA)联合推出《联邦自动驾驶汽车政策指南》(自动驾驶系统1.0)主要包括自动驾驶汽车性能指导、各州相关政策统一化战略、NHTSA现行管理手段、未来监管措施创新等四部分内容。其中最主要的内容是对自动驾驶汽车性能的指导意见,其核心是要求汽车制造厂商对自动驾驶汽车上路进行全面的安全评估。2017-2018年,美国交通部分别发布了《自动驾驶系统2.0:安全展望》和《自动驾驶汽车3.0:准备迎接未来交通》,逐渐放宽对智能网联汽车创新和发展的限制,2020年,美国交通部发布了美国政府针对自动驾驶汽车的最新指导文件《确保美国在自动驾驶汽车技术中的领导地位:自动驾驶汽车4.0》。
另外,2019年12月,美国联邦通信委员会(FCC)一致投票同意允许一部分先前专用的汽车5.9GHz频带安全频谱,为C-V2X分配上20MHz。
(2)欧洲
欧洲智能网联汽车发展起源于ITS,并逐步通过车辆的智能化、网联化实现车与交通系统的协同发展,欧洲的ITS开发与应用是与欧盟的交通运输一体化建设进程紧密联系的。
2015年,欧洲道路交通研究咨询委员会(ERTRAC)发布智能网联汽车技术路线图,以加强顶层规划,促进各国协同推进。随着技术产业的不断发展,ERTRAC多次更新技术路线,2019年3月,ERTRAC发布最新版路线图,进一步强化在网联化、车路协同方面的规划要求。
2018年,欧盟委员会发布《通往自动化出行之路:欧盟未来出行战略》,明确提出到2020年在高速公路上实现无人驾驶,在城市中心区域实现低速无人驾驶;到2030年普及高度自动驾驶。同时,到2022年,欧盟所有新车都具备通信功能。
(3)日本
日本通过ITS发展协同推动智能网联汽车产业进步,并将ITS、智能网联汽车纳入国家重点发展战略。2013年,日本内阁府正式公布新IT战略《世界领先IT国家创造宣言》,在此框架下,日本道路交通委员会、日本信息通信战略委员会共同提出智能网联汽车商用化时间表及《ITS2014-2030技术发展路线图》。路线图的发布标志着日本正式进入汽车智能化、网联化的发展阶段。2014年,为推进《世界领先IT国家创造宣言》中提出的“实现世界上最安全,最环保,最经济的道路交通社会”的目标,日本内阁府制定《战略性创新创造项目自动驾驶系统研究开发计划》(SIP_adus)。
2017年,日本内阁府发布《2017官民ITS构想及路线图》,并提出自动驾驶推进时间表,2020年左右实现高速公路上L3级自动驾驶,L2级以上卡车编队行驶,以及特定区域内用于配送服务的L4级自动驾驶。2019年,SIP_adus进入2.0阶段,重点将是自动驾驶与未来智能社会(Society5.0)的协同。2020年东京奥运会、残奥会期间,日本政府计划推出具有自动驾驶功能的出租车、巴士车运营服务,维持日本在智能网联汽车领域的领先地位。
(4)中国
智能网联汽车多产业融合的特点,决定了必须通过多部门、多行业的协调才能推进产业的创新发展。我国已经形成跨部门协同机制,统筹产业发展;同时,工信部、发改委、科技部、交通部、公安部等相关部委也都发布战略规划,大力支持智能网联汽车发展。
2015年5月,《中国制造2025》中提出,到2025年,掌握自动驾驶总体技术及各项关键技术。2017年4月,《汽车产业中长期发展规划》中指出智能网联汽车于2025年进入世界先进行列。2017年7月,《新一代人工智能发展规划》规划形成中国自主的自动驾驶平台技术体系和产品总成能力。2018年10月,工信部发布《车联网(智能网联汽车)直连通信使用5905-5925MHz频段管理规定》。2018年12月,工信部发布《车联网(智能网联汽车)产业发展行动计划》,全面指导中国智能网联汽车发展。发改委在2020年发布《智能汽车创新发展战略》,提出构建先进完备的智能汽车路网设施体系这一战略体系。
1.1.2国际标准法规现状综述
(1)美国
2016年12月,美国交通部发布《联邦机动车安全标准—第150号》(FMVSSNo.150)提案,提出要求美国销售的轻型车辆安装V2V通信设备,以确保车辆和车辆之间能够发送和接收基本安全信息,并选择DSRC(专用短距离通信系统5.85-5.925GHz频段)作为车车通信的统一标准。2016年12月,密歇根州率先颁布四项法案,使其成为美国首批由州政府颁布的智能网联汽车法律。截至2018年末,美国已有包括密歇根州、加利福尼亚州等30多个州以及哥伦比亚特区(美国联邦直辖区)颁布了智能网联汽车相关的法律。
美国智能网联汽车标准主要由美国汽车工程师学会(SAE)牵头,在网联汽车方面,设有V2X通信指导委员会,目前已针对V2I通信、信息安全等发布相应的技术标准。
(2)欧洲
欧盟智能网联汽车相关政策法规的制定基本围绕定义、分级、技术开发、汽车制造以及各项安全法规和道路交通规则等开展。2016年以来,瑞典、芬兰、德国、荷兰、英国等国家纷纷启动修订智能网联汽车相关法律法规的程序。
在网联化法规方面,为保障C-ITS服务的通信、信息安全和可持续性,欧盟委员会以ITSDirective2010/40/EU作为法律框架,2018年通过相关授权法案。具体包括:制定相关法规保证C-ITS服务的通信和信息安全;确保贯彻执行C-ITS领域涉及的一般数据保护的法规(个人隐私及数据保护);制定相关法规对C-ITS服务的一致性进行评估,保证C-ITS服务的可持续性,并考虑未来服务内容的扩展。
(3)日本
2016年以来,日本正逐步构建智能网联汽车相关法律法规环境,着手修订《道路交通法》和《道路运输车辆法》,并开展关于智能网联汽车发生事故的赔偿机制讨论,提出要在2020年之前实现智能网联汽车立法。2016年5月,日本警察厅颁布了《自动驾驶汽车道路测试指南》,明确驾驶人应当坐在驾驶位上,测试车辆和驾驶人均应符合并遵守现行法律法规。2018年3月,日本发布了《自动驾驶相关制度整备大纲》,就L3级自动驾驶事故责任做了明文规定。《自动驾驶相关制度整备大纲》界定了L3级自动驾驶(有驾驶员乘坐状态以及有条件的自动驾驶)发生事故时的责任,原则上由车辆所有者承担,即智能网联汽车和普通汽车同等对待,企业的责任仅限于汽车系统存在明显的缺陷;黑客入侵导致的事故的赔偿与被盗车辆导致的事故损害适用政府的救济制度,条件是车辆所有者更新系统等,采取安全举措。2018年9月,日本国土交通省针对L3、L4级别自动驾驶系统的乘用车、卡车及巴士发布《自动驾驶汽车安全技术指南》。该指南列出了十项智能网联汽车安全条件。明确了搭载L3、L4级智能网联汽车所必须要遵循安全技术条件,使得L3、L4级智能网联汽车产业链相关企业明确产品所要达到的安全指标,促进汽车厂商对智能网联汽车的进一步开发。
(4)3GPP
3GPP组织已于2015年开始了基于LTE-V2X的标准化工作。2015年3月,3GPPSA正式立项进行LTE-V2X需求研究,并于2015年12月完成研究报告3GPPTR22.885。
2015年9月,3GPPSA正式立项进行LTE-V2X标准化需求工作,2016年6月完成LTE-V2X的需求标准3GPPTS22.185。2015年6月,3GPPRAN启动“基于LTE的V2X”(LTE-basedV2X)的研究项目,并于2016年6月完成研究工作。2015年12月,3GPPRAN启动LTE-V2X的第1个工作项目,主要完成基于LTEPC5接口的V2V(PC5-basedV2V)的标准化工作,于2016年9月结束。2016年6月,3GPPRAN启动第2个LTE-V2X工作项目,主要完成基于LTEUu接口的V2X,以及其他第1阶段遗留的标准化工作,已于2017年3月完成,至此3GPPLTERel-14的V2X标准化工作基本完成。面向未来自动驾驶阶段的车联网需求,3GPP已于2016年开始了5GV2X的标准化工作。2016年6月,3GPPSA正式立项进行5G-V2X需求的研究,并于2017年3月完成研究报告3GPPTR22.886。
2017年3月,3GPPSA正式立项进行5G-V2X需求的标准化工作,2017年6月正式完成5G-V2X的需求标准3GPPTS22.186。2017年3月,3GPPRAN启动“基于Rel-14LTEV2X的增强(Rel-15)”的标准化工作,于2018年6月完成。3GPPRAN于2017年3月启动了一个面向5GV2X应用例的评估方法研究项目,于2018年6月完成。2018年6月,3GPPRAN启动“基于5G新空口(NR)的V2X(Rel-16)”的研究工作,计划于2020年3月冻结。
(5)中国
在法律法规层面,2017年以来国内相继出台相关政策及举措,规划未来智能网联汽车的发展。2018年5月,工信部、公安部、交通部三部委共同发布国家层面《智能网联汽车道路测试管理规范(试行)》。
在标准层面,我国已经启动智能网联汽车相关标准研究与制定工作,2017年12月,工业和信息化部、国家标准化管理委员联合发布《国家车联网产业标准体系建设指南(智能网联汽车)》。2018年4月,全国汽车标准化技术委员会成立智能网联汽车分技术委员会,并于2018年12月设立网联功能与应用标准工作组,专业从事汽车网联技术相关标准制定。2018年11月,为进一步加强标准协同,汽车标委会、ITS标委会、通信标委会/通标协和交通管理标委会共同签署《关于加强汽车、智能交通、通信及交通管理C-V2X标准合作的框架协议》,推动C-V2X等新一代信息通信技术及其在汽车和交通行业应用等相关标准研究、制定及实施工作。
此外,我国积极参与道路车辆委员会(ISO/TC22)等国际标准工作。其中,中国承担自动驾驶测试场景(SC33/WG9)召集人工作,组织国际专家开展测试场景国际标准的制定工作;中国专家担任GRVA副主席国和FRAV联合主席职务。
1.1.3产业发展现状介绍
由中国智能网联汽车产业创新联盟等联合发布的《C-V2X产业化路径和时间表研究白皮书》指出:2019-2021年为C-V2X产业化部署导入期。在这一阶段,C-V2X通信设备、安全保障、数据平台、测试认证方面可基本满足C-V2X产业化初期部署需求。2022-2025年为C-V2X产业化部署发展期,根据前期示范区、先导区建设经验,形成可推广的商业化运营模式,在全国典型城市和道路进行推广部署,并开展应用。2025年以后为C-V2X产业高速发展期,逐步实现C-V2X全国覆盖,建成全国范围内的多级数据平台,跨行业数据实现互联互通,提供多元化出行服务。
目前欧、美、日在智能网联汽车技术领域形成了三足鼎立的局面。美国以AI芯片企业为核心开展智能网联汽车布局,旨在掌控智能网联汽车车载核心芯片架构,取得人工智能计算时代的主导权,其在智能网联汽车产业链上具有明显优势;欧洲具有世界领先的汽车电子零部件供应商和整车企业,其基于车载传感器的自动驾驶技术相对领先;日本的交通设施基础较好,智能网联汽车方面技术水平也在稳步推进。
(1)信息通信技术
中国的优势在于快速发展的信息通信产业及世界第一的汽车产销量市场需求,这些为中国智能网联汽车的发展奠定了良好的基础,但在车规级高精度传感器、计算芯片、操作系统、人工智能核心算法等方面仍然存在一定差距。
国外DSRC与C-V2X车联网通信方案并存。其中,美国主要采用DSRC技术方案,欧盟同时采用DSRC与C-V2X两种技术方案,在标准制定方案保持技术中立态度。日本早期一直采用DSRC技术,20世纪90年代末就将5770-5850MHz划分为DSRC信道,目前日本ITS行业标准和产业组织ITS-forum宣布采取技术中立,在5770-5850MHz中同时采用LTE-V2X作为备选技术。中国主张采用基于C-V2X的通信机制。
(2)路侧基础设施
美国针对智能运输系统(ITS)电子设备间的数据传输制定了标准的通信协议NTCIP,涵盖了从点对点请求/响应协议到复杂的面向对象技术的完整协议簇。欧盟提出基于数字化基础设施支撑的网联式协同自动驾驶(InfrastructureSupportlevelsforAutomatedDriving,ISAD),形成基于数字化道路基础设施支撑的自动驾驶规划方案,体现网联式协同决策功能,成为未来自动化交通系统的基础。德国联邦公路所发起制定的道路交通控制系统开放式通信接口协议(OCIT)定义了交通信号控制系统内外场设备的接口协议标准。日本已经全面普及基于DSRC通信技术的ETC设备,并积极加强。国内对于包括交通信号控制机、违法行为取证、交通流信息采集及发布等设施都制定有包括功能技术要求、检测检验方法、相关通信协议在内的国家或行业标准来进行规范。随着V2X技术的演进与发展,全新的应用场景对路侧交管设施提出新的应用需求,衍生出面向智能网联汽车的信息交互、服务等应用需求。
1.2标准体系建设相关背景介绍
2018年11月,全国汽车标准化技术委员会、全国智能运输系统标准化技术委员会、全国通信标准化技术委员会、全国道路交通管理标准化技术委员会共同签署了《关于加强汽车、智能交通、通信及交通管理C-V2X标准合作的框架协议》,按照“友好合作、专业分工、优势互补、协同推进”的总体原则,共同推进C-V2X等新一代信息通信技术及其在汽车和交通行业应用等相关标准研究、制定及实施工作。其中,汽车网联功能与应用相关标准由全国汽车标准化技术委员会制定并归口。
网联功能与应用标准工作组成立于2018年12月,是全国汽标委智能网联汽车分标委常设的专业标准工作组之一,主要负责汽车网联功能与应用相关的标准制定工作。工作组由汽车整车企业、零部件供应商、互联网企业、检测机构、通信行业、交通行业等共计一百余家成员单位组成。目前共开展五项标准项目:推荐性国家标准《道路车辆—网联车辆(ExVe)方法论第1部分:通用信息》《道路车辆—网联车辆(ExVe)方法论第2部分:设计导则》已下达推荐性国家标准计划号,推荐性国家标准《基于LTE-V2X直连通信的车载信息交互系统技术要求》已进入国标委网上公示阶段,汽车行业标准《车载专用无线短距传输系统技术要求和试验方法》已进入立项公示阶段,汽车行业标准《车载有线高速媒体传输技术要求和试验方法》已成立起草组;开展三项标准化需求研究项目:《智能网联汽车消息集分类及标准化需求研究》已将研究成果提交其他工作组作为标准制定的重要参考,《智能网联汽车通讯需求分析》《智能网联汽车与移动终端信息交互功能标准化需求研究》已形成研究报告并正式发布,《基于网联技术的汽车安全预警类场景标准化需求研究》正在研究过程中。
2019年7月,汽标委智能网联汽车分标委于西安召开网联功能与应用标准工作组第二次会议,会议就网联功能与应用标准制定路线图相关工作征集行业专家意见与建议,共收集到专家意见与建议400余条,会后秘书处对相关意见及建议进行了分类整理并发送至各成员单位,行业专家建议尽快完成网联功能与应用标准化路线图的制定工作。按照工作计划,秘书处于2019年8月开始网联功能与应用标准制定路线图研究报告的编写工作。
充分考虑行业技术发展及行业需求,为路线图制定提供有力支撑,全国汽车标准化技术委员会智能网联汽车分技术委员会(SAC/TC114/SC34)会同中国智能网联汽车产业创新联盟(CAICV)面向行业共同开展“汽车网联技术应用及标准化需求问卷调研”,共收集到有效反馈42份。按照反馈企业的业务性质划分,包括整车企业22家、零部件供应商6家、信息通信公司12家、第三方检测机构1家、高校1家,结构图如图1所示;按照反馈企业的资产性质进行划分,包括中资企业25家、外资企业10家、中外合资企业7家,结构图如图2所示。可较为全面和客观的反映当前中国市场各相关单位的汽车网联技术应用状态。

2网联功能与应用技术范畴
2.1网联功能与应用相关定义与技术内涵
汽车网联化的核心内涵是通过现代信息通信与网络技术,实现人-车-路-云之间的互联,能够实时在线信息交互、信息融合与协同感知,是增强自动驾驶车辆安全性,促进交通优化,改善驾乘体验的纽带和桥梁。
网联功能与应用技术是指车辆利用通信技术实现与外界(车、基础设施、行人、网络等)之间进行信息交互,该功能不局限于车辆自身范畴,还涉及交叉口通行支持、违规警告、事故救援等功能和服务,也包括车载通信装置、通信协议及对应的界面接口,包括但不限于V2X技术。
V2X技术是指车载单元与其他设备通讯,包括但不限于车载单元之间的通讯(V2V),车载单元与基础设施通讯(V2I),车载单元与行人设备通讯(V2P),车载单元与网络之间通讯(V2N)。
信息交互是指具备网联功能的车辆可在车辆自身传感器探测的基础上,通过车载通信装置与外部节点进行信息交换,为车辆提供更加全面的环境信息,可视作一种特殊的环境感知传感器;未来能够在信息交互的基础上进行网联化协同决策与控制,实现车辆安全、有序、高效、节能运行。
2.2网联功能技术分类
网联技术包含众多的功能应用,网联技术的分类方式多样,其原则为网联功能覆盖全面,同时不超过其技术范畴,为使网联技术分类清晰、明确、全面、准确,给出以下五种分类手段:
1.按照网联信息的使用方式分类
这种分类方式将网联功能分为:仅预警/提醒、可作为控制决策的辅助输入信息、可作为控制决策的主要输入信息三类。
2.按照网联功能适用区域分类
这种分类方式将网联功能分为:核心城区功能、主要城区功能、高速公路功能及其组合区域功能、以及其他区域功能等类型。
3.按照通信技术分类
这种分类方式将网联功能分为:基于直连通信技术的网联功能、基于蜂窝通信技术的网联功能、基于蓝牙/WIFI/RFID等通信技术的网联功能等三类。
4.按照与驾驶安全相关性的方式进行分类
按照这种方式将网联功能分为:驾驶安全相关类应用场景、非驾驶安全相关类应用场景。非驾驶安全相关类应用场景又可进一步分为:驾驶效率相关类应用场景、信息服务相关类应用场景。在汽标委智能网联汽车分标委网联功能与应用标准工作组第二次会议上,就网联功能与应用标准化路线图的开展方式对行业专家进行了问卷调研,根据调研结果,行业专家建议按照此方式对网联技术进行分类,同时,此分类方式符合以安全为优先考虑因素的标准制定原则。本报告采用此方式对网联技术应用场景进行分类。
5.按照信息功能和控制功能分类
这种分类方法将网联技术分为信息功能和控制功能两类,信息功能可进一步分为驾驶相关类和非驾驶相关类,非驾驶相关类主要包括与驾驶任务无关的娱乐系统、互联网信息等信息服务类场景应用;驾驶相关类包括决策预警类。控制功能分为辅助控制和面向自动驾驶的协同控制两类场景应用。
2.3网联功能应用场景定义
以下应用场景定义是对本研究报告中涉及的应用场景进行简要说明,并非该场景的标准化定义。
1.闯红灯预警
车辆不按交通信号灯指示行驶或存在不按交通信号灯规定或指示行驶的风险时发出警告信息。
2.前方拥堵提醒
当本车行驶前方发生交通拥堵时,主车接收拥堵信息并对驾驶员提醒。
3.车辆失控预警
实时监控本车周围车辆的运行状态,并在识别出周围车辆存在失控状态时向驾驶员发出警告信息。
4.道路危险状况提醒
当本车行驶至潜在危险状况路段,且存在事故风险时发出警告信息。
5.异常车辆提醒
当主车根据接收到的消息判断出周围存在异常车辆,且该车辆影响本车正常行驶时发出异常车辆提醒信息。
6.车内标牌
当本车接收到来自基础设施发送的道路数据及交通标牌信息,车内标牌应将相应的信息提示给驾驶员。
7.超视距信息辅助
为车辆提供依靠单车传感无法获取的信息,辅助车辆安全行驶。
8.特殊车辆识别/提醒当
本车周围存在救护车、警车、消防车、校车等特殊车辆时,向驾驶员发出提示信息。
9.二次事故预警
当本车出现事故时向周围车辆广播本车事故信息,提示周围车辆安全行驶。
10.逆向超车预警
当本车借用逆向车道超车,且与逆向车道车辆存在碰撞危险时,应对驾驶员发出预警。
11.交叉路口防碰撞
当本车行驶至交叉路口且与侧向车辆存在碰撞危险时,应采取有效措施避免或减轻碰撞。
12.匝道汇入/汇出辅助
汇出匝道时提示驾驶员提前变道,汇入匝道时将所汇入的主路的车速和车辆位置等信息传送给本车并对驾驶员进行预警。
13.超车辅助
在本车超车过程中实时获取本车道前车信息及周围车辆信息,获取安全超车距离并得到安全超车方案辅助本车完成超车。
14.交叉路口安全通行引导
当交叉路口没有交通信号灯时,通过车车通信提醒自车横向道路上存在行驶的车辆。
15.恶劣天气预警
主车行驶前方出现恶劣天气时,主车提前接收到恶劣天气提示信息并对驾驶员做出预警。
16.绿波车速引导
当本车行驶至有交通信号灯的交叉路口时,以合适的车速经济、舒适、安全的通过交叉路口,以提高交叉路口的交通效率。
17.汽车近场支付汽车
作为支付终端对所消费的商品进行支付。
18.潮汐/动态车道行驶
主车利用接收到的基础设施动态车道信息推送,合理规划行驶路径,以提高交通效率。
19.交通信息及路径规划
借助网络或云端服务器,结合大数据技术,为车辆提供实时、准确、高效的行驶路径指导。
20.车辆远程诊断,维修保养提示
通过网联技术对车辆实现远程故障诊断或向驾驶员发送维修保养提示信息。
21.车辆被盗/损坏服务警报
当车辆被盗或损坏时,车内传感器触发响应,将相关信息通过V2N上传至云平台,并通知车主。
22.差分数据服务
借助V2N技术实现基于差分数据的定位服务,以提高定位精度。
23.电子车钥匙
借助智能移动设备,用来解锁或锁闭车辆。2
4.充电站目的地引导
为电动汽车提供充电站位置信息。
25.空余车位引导
车辆到达停车场入口时,车辆可以自主找到空余车位并将车辆驶入空余停车位。
26.环岛驾驶辅助
车辆在环岛路段行驶时,辅助环岛行驶过程中的安全。
27.弱势交通参与者碰撞预警
通过实时监测周围行人和非机动车的位置和运动状态,计算预测可能的碰撞,并对驾驶员进行预警。
28.编队行驶
通过队列内车辆之间的信息交互,实现车辆按照既定的顺序、车间距和变换队形方式实现安全高效行驶。
3网联功能与应用标准化技术路线图分析
网联功能与应用标准技术路线图反映当前及未来一段时间内网联功能与应用相关标准的制定计划与相关促进措施的实施计划。为统筹规划、科学制定网联功能与应用标准化技术路线图,本节首先给出网联功能与应用标准路线图构建方法论总体介绍。
3.1方法论概述
网联功能与应用标准体系路线图以多种分析方法相结合的方式构建。首先,对《国家车联网产业标准体系建设指南(智能网联汽车)》智能网联汽车标准体系表中列出的网联相关标准项目进行整理作为网联功能与应用标准体系中的基础类和通用规范类标准项目;然后,对汽车网联技术应用及标准化需求调研问卷进行分析,按照一定的分析方法筛选出网联技术典型应用场景,并根据一定的优先级原则确定典型应用场景标准化的时间顺序,对于不适合开展国家标准的项目梳理出相应行业标准项目;其次,基于CIDAS数据对中国乘用车道路交通事故特征与类型进行分析,分析结果作为汽车网联技术应用及标准化需求问卷调研分析结果的有力验证,以证明场景类标准制定优先级的科学性、合理性;最后,以基础通用类标准优先制定、场景类标准协同开展的原则确定标准化制定优先级。

3.2汽车网联技术应用及标准化需求分析
3.2.1调研问卷内容介绍
汽车网联技术应用及标准化需求问卷调研分别对驾驶安全相关类应用场景、驾驶效率相关类应用场景、信息服务相关类应用场景、车控相关类应用场景(此部分由网联功能与应用标准工作组的智能网联汽车与移动终端信息交互功能标准化需求研究组梳理)四类应用场景进行了技术应用情况调研。
需要说明的是,本问卷调研是基于行业现状及标准化以安全优先的原则,对以上四类应用场景的典型代表场景开展调研,此四类应用场景并非是确定标准制定优先级的主要参照依据。根据国内产业发展情况,问卷对47个典型应用场景展开调研,具体调研场景情况如表1。
分别对其技术路线、通信技术、网联信息的使用方式、技术现状及时间计划、技术成本等方面进行调研,具体调研项目如表2。
本次调研范围涉及汽车、电子、信息通信、交通等行业,各主机厂、零部件供应商、第三方测试机构、测试设备供应商等积极参与问卷调研并反馈。

汽车网联技术应用场景的实现需要通信技术的支撑,不同的应用场景所应用的通信技术不同,为更好的支撑场景类标准的制定工作,对基于网联技术实现的应用场景进行通信技术分析,其所应用的通信技术主要为三种:LTE-V直连通信、LTE-V蜂窝通信、5G通信,各种通信技术所占比例如图4所示。
车载信息交互系统技术要求作为通用规范类标准,其制定优先级应按照LTE-V直连车载信息交互系统技术要求优先、LTE-V蜂窝车载信息交互系统技术要求其次、5G车载信息交互系统技术要求再次的顺序开展。

3.2.2典型应用场景分析
对行业反馈的问卷进行汇总分析,首先对47个典型应用场景的技术路线进行了统计分析,分别计算得到每个场景各技术路线所占的比例,并对计算得到的比例进行归一化处理,得到四种技术路线所占比例归一化数值如表3所示。






在分析上述表格中的场景时,利用中心极限定理,结合小概率事件,抽样调查以及统计分析理论,筛选出典型网联类应用场景如表4所示,网联与单车传感融合类应用场景如表5所示。


为确定网联功能与应用相关标准的制定顺序,需量化分析多种因素。根据调研情况分析,对技术路线、量产计划、标准化需求时间、成本等因素进行打分,各项调研项目的评分方式如表6所示。

分别对技术路线、技术成本、量产计划、标准化需求时间进行打分,需要注意的是,如无特殊说明,本章节的得分均指加权平均分。各项因素分析的打分方式为:

以网联技术评分为例:网联技术得分=网联技术概率典型应用场景占有率评分+网联与单车传感融合技术概率典型应用场景占有率评分+网联与单车均可独立实现概率典型应用场景占有率评分。
最后,计算技术应用现状综合分析得分=技术路线分析评分+技术成本分析评分+量产计划分析评分+标准化需求时间分析评分。
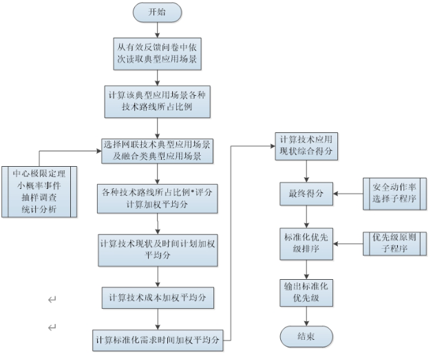
图5是标准制定优先级算法流程图。首先,利用中心极限定理、小概率事件、抽样检查以及统计分析等方法筛选网联技术典型应用场景及融合类典型应用场景;其次,对筛选出的典型应用场景进行综合评分计算,各项得分的计算先后顺序不影响分析结果;然后,调用安全动作率选择子程序确定各典型应用场景的安全动作率取值,其取值原则为:信息服务类取值0.10、驾驶效率类取值0.25、安全提示类取值0.50、安全预警类取值0.75、安全辅助类取值1.00;最后,按照优先级原则确定场景类项目的标准化优先级,优先级原则为以综合计算得分为基础,考虑其安全动作率后取其加权平均值。

3.2.2.1驾驶安全相关类应用场景
本节对15个驾驶安全相关的典型应用场景进行技术应用现状综合分析,分别计算其技术路线得分、技术成本得分、技术现状及时间计划得分、标准化需求时间得分,并对各项得分进行归一化处理,得到最终评分结果。
(a)技术路线分析
技术路线反应了该典型应用场景开发时选择的技术手段,如:网联技术、单车传感技术、网联和单车传感融合技术等,是标准路线图制定首先要考虑的影响因素,网联功能与应用标准路线图制定时优先考虑采用网联技术实现的典型应用场景,然后考虑网联和单车传感融合实现的典型应用场景。
对47个典型应用场景分析,首先选取采用网联技术实现的应用场景,然后对其进行打分,其得分结果如表7。

(b)技术成本分析
成本反应了网联技术转换成产品所需成本的高低,对生产企业在技术向产品转化的过程中起到至关重要的作用,也会在一定程度上影响消费者购买相关产品的意愿,对标准路线图的制定有重要影响。为使技术成本分析具有可比较性,本次问卷调研中技术成本“高”、“中”、“低”为纵向比较,即该典型应用场景与问卷中其他典型应用场景的技术成本做比较所得。技术成本分析评分结果如表8。

(c)量产计划分析
产品技术现状及时间计划反应了生产企业对各典型应用场景量产计划安排的先后顺序,其评分与技术成本具有一定的相关性,评分结果如表9所示。

(d)标准化需求时间分析
标准化需求时间直接反应了生产企业对于该典型应用场景的标准化需求迫切程度,是标准路线图制定的重要影响因素,直接影响典型应用场景标准化的优先顺序。标准化需求时间的得分如表10所示。

(e)技术应用现状综合分析
网联功能与应用标准路线图的制定需要综合考虑技术路线、技术成本、产品量产计划、标准化需求时间等因素,对这些影响因素综合分析,相对于单车传感,网联技术成本较低,因此各项影响因素的权重系数都为1,计算综合评价得分如表11所示。

3.2.2.2驾驶效率相关类应用场景
分析方法与驾驶安全相关类应用场景相同,根据调研问卷反馈情况,分析得到潮汐/动态车道行驶、绿波车速引导、交通信息及路径规划等三个典型应用场景,其技术应用现状综合分析得分如表12。

3.2.2.3信息服务相关类应用场景
分析方法与驾驶安全相关类应用场景相同,根据调研问卷反馈情况,分析得到基于网联技术实现的信息服务类典型应用场景,其技术应用现状综合分析得分如表13。

3.2.3优先级排序
按照本章介绍的标准制定优先级算法对驾驶安全类应用场景、驾驶效率类应用场景、信息服务类应用场景进行优先级排序,得到标准制定优先级排序如表15所示。网联、单车传感类典型应用场景均属于安全辅助类场景,其优先级得分与技术应用现状综合得分相同,因为未给出其优先级得分。


3.3中国道路交通事故统计数据分析
全国汽标委智能网联汽车分标委于2017年发布的《先进驾驶辅助系统(ADAS)标准制定路线图研究报告》对中国道路交通事故统计数据进行了系统分析,以乘用车为参考视角,各类乘用车事故比例如图6所示,乘用车正面碰撞事故造成的重伤/死亡人数是最高的,其次是乘用车侧面碰撞事故。
因此,正面碰撞事故和侧面碰撞事故的安全有效技术手段是标准路线图制定时应优先考虑的应用场景。

以乘用车为分析对象,乘用车参与事故共计1047起,占CIDAS事故总数(N=1718)的60.94%,涉及乘用车驾乘人员1770人,其中死亡82人,占死亡总数(N=489)的16.77%,重伤63人,占重伤总数(N=389)的16.19%,轻伤267人,占轻伤总数(N=1272)的20.99%。受伤驾乘人员伤情AIS等级等于1或2时为轻伤,伤情AIS等级大于等于3时为重伤,如图7所示。

23.54%的乘用车伤亡人员来自乘用车侧面碰撞事故形态,其次是撞固定物事故,包括了19.66%的伤亡人员。此外,乘用车尾随相撞事故也对驾乘人员造成了较大伤害。乘用车驾乘人员伤亡严重的事故均是车-车事故或者单车事故,车-二轮车/行人事故对乘用车驾乘人员伤害很少,如图8所示。

以上分析均表明,侧面碰撞是乘用车参与交通事故最严重的交通事故形态,为减少侧面碰撞事故,应该优先考虑相应的标准化工作。
交叉路口是典型的侧面碰撞交通事故多发地,这与典型应用场景中的交叉路口类项目优先级分析结果是一致的,从而证明了典型应用场景优先级分析的客观性和科学性。可据此分析其他碰撞类型交通事故形态对典型应用场景优先级的对应关系,本报告不再赘述。
4网联功能与应用路线图构建
4.1整体架构
网联功能与应用标准化路线图需考虑技术应用现状、公共需求等因素,标准制定应按照基础通用、行业急需、公共需求的原则开展。
在《国家车联网产业标准体系建设指南(智能网联汽车)》等重要文件的指导下,充分研究行业对于网联技术的标准需求,对于其中基础性的、通用规范性的、有助于促进智能网联汽车产业发展、且技术成本相对较低的技术内容进行了研究,在充分论证其科学性和可行性的基础上,构建出层次清晰、内容完善、面向行业实际应用需求的智能网联汽车网联功能与应用标准体系。智能网联汽车网联功能与应用标准化路线图的整体逻辑框图如图9所示。

按照网联功能与应用标准体系的构建方法,综合各层次之间的逻辑关系,将网联功能与应用标准体系框架分为“基础类标准”、“通用规范类标准”、“场景类标准”等三个层次。
4.2体系内容
网联功能与应用标准体系涵盖以下内容。
4.2.1基础类
基础类标准主要包括术语和定义标准、汽车网联化信息分类与代码、汽车网联化数据结构及传输格式、汽车网联化等级划分、道路车辆—网联车辆(ExVe)方法论等标准。其中术语和定义标准已包含在推荐性国家标准《智能网联汽车术语及定义》中,汽车网联化信息分类与代码、汽车网联化数据结构及传输格式已包括在推荐性国家标准《智能网联汽车数据通用要求第1部分:分类及代码》《智能网联汽车数据通用要求第2部分:数据结构》中;道路车辆—网联车辆(ExVe)方法论标准系ISO20077转化标准,目前已下达推荐性国家标准计划号,其他基础类标准为《国家车联网产业标准体系建设指南(智能网联汽车)》标准体系中规划的标准项目。
4.2.2通用规范类
通用规范类标准主要包括车载信息交互系统技术要求和功能评价两类标准。推荐性国家标准《基于LTE-V2X直连通信的车载信息交互系统技术要求》属于信息交互系统技术要求类标准,随着5G技术的发展和商用落地,基于5GV2X通信的车载信息交互系统技术要求等标准也在本标准体系规划之内。另外,汽车网联化功能及性能评价通用规范、汽车网联化应用工况也在此类标准项目范围内。其他通用规范类标准为《国家车联网产业标准体系建设指南(智能网联汽车)》标准体系中规划的标准项目。
4.2.3场景类标准
场景类标准是面向网联技术具体应用场景的标准,其划分依据及具体应用场景来源于行业现状分析及问卷调研。本报告以调研的典型应用场景作为每类场景的代表,对场景类标准进行规划,因问卷调研涉及场景有限,本报告只包含了部分典型应用场景。应用场景从技术实现的角度分为网联技术类应用场景、网联单车传感融合类应用场景,但从技术迭代及技术推进的角度,又可分为与驾驶安全相关的预警类场景、与感知信息融合的场景、面向协同自动驾驶的场景。标准制动不应限定技术路线,因此场景类标准的制定优先级将从技术迭代及技术推进的角度进行考虑,第一阶段开展面向驾驶安全的预警类场景的标准化工作,然后开展与感知信息融合的场景标准化工作,最后开展面向协同自动驾驶的场景标准化工作。
值得注意的是,因问卷调研篇幅有限、技术发展现状等因素,场景类标准中只给出了部分具有典型代表性的应用场景,场景类标准化工作并非每个场景制定一个标准,而是将具有相同特点的一类场景制定一个标准。
4.3标准制定原则及优先级
标准路线图制定应遵照立足国情、统筹规划,基础先立、急用先行,开放合作、协同发展的总体原则。路线图编制应遵循基础通用类标准优先制定、场景类标准按照应用状态制定的优先级原则,需要做出以下四点说明:
(1)应用状态指的是网联功能与应用标准化技术路线图分析章节技术应用状态综合评分结果;
(2)场景类标准以按照优先级原则排序得到的标准化优先顺序开展;
(3)基础通用类标准是实现场景类标准的必要支撑标准,应同步开展相关标准的制定工作,以保证场景功能的真正实现;
(4)本研究报告编制综合考虑C-V2X产业化路径和时间(相关信息来源于中国智能网联汽车产业创新联盟等发布的《C-V2X产业化路径和时间表研究白皮书》)。
4.3.1制定原则
立足国情、统筹规划。结合我国网联技术和产业发展的现状及特点,发挥政府主管部门在顶层设计、组织协调和政策制定等方面的主导作用,制定政府引导和市场驱动相结合的标准体系建设方案,建立适合我国国情的汽车网联功能与应用标准体系。
基础先立、急用先行。科学确定汽车网联功能与应用标准体系建设的重点领域,加快基础共性和关键技术标准的研究制定;考虑行业发展现状和未来应用需求,合理安排技术标准的制修订工作进度,加快推进急需标准项目的研究制定。
开放合作、协同发展。秉承开放合作的理念,构建跨行业、跨领域、跨部门协同发展、相互促进的工作机制,统筹利用汽车与信息通信、交通等相关行业优势资源,推动相关利益方广泛参与标准制定,以网联技术发展为共同目标,促进技术创新和产业发展。
4.3.2标准制定优先级
标准制定时间除考虑标准制定优先级外还应考虑行业急需标准。交叉路口既是交通安全应考虑的重要场景,又是网联技术应用的典型场景,同时也是车路协同的重要应用场景;汽车网联技术应用及标准化需求问卷调研分析结果表明,交叉路口相关应用场景迫切需要标准化。因此优先启动交叉路口相关标准的制定工作。标准制定优先级如表16所示。

4.3.3标准制定路线图
信息服务类标准是汽车的增值服务,考虑到各家企业采用该技术与否有很大差异,因此部分信息服务类场景建议以行业标准的形式制定,随着技术的发展,若相关应用场景提出国家标准的标准化需求,则可考虑启动相应国家标准的标准化工作。行业标准如表17所示,行业标准未设定优先级。推荐性国家标准制定路线图如表18所示。需要说明的是,表18中列出的典型应用场景并非每个场景对应一个标准,具有相关性的场景将会以适当的方式合并开启标准化工作,如闯红灯预警、交叉路口防碰撞、交叉路口安全通行引导等三个场景将作为一个典型工况进行研究。

表17推荐性国家标准优先级建议





表A.1网联功能与应用推荐性国家标准体系表



最后
以上就是狂野荷花最近收集整理的关于智能网联汽车-网联功能与应用(CFA)标准制定路线图智能网联汽车-网联功能与应用(CFA)标准制定路线图摘要1C-V2X技术发展及应用相关介绍2网联功能与应用技术范畴3网联功能与应用标准化技术路线图分析4网联功能与应用路线图构建表17推荐性国家标准优先级建议表A.1网联功能与应用推荐性国家标准体系表的全部内容,更多相关智能网联汽车-网联功能与应用(CFA)标准制定路线图智能网联汽车-网联功能与应用(CFA)标准制定路线图摘要1C-V2X技术发展及应用相关介绍2网联功能与应用技术范畴3网联功能与应用标准化技术路线图分析4网联功能与应用路线图构建表17推荐性国家标准优先级建议表A内容请搜索靠谱客的其他文章。
发表评论 取消回复