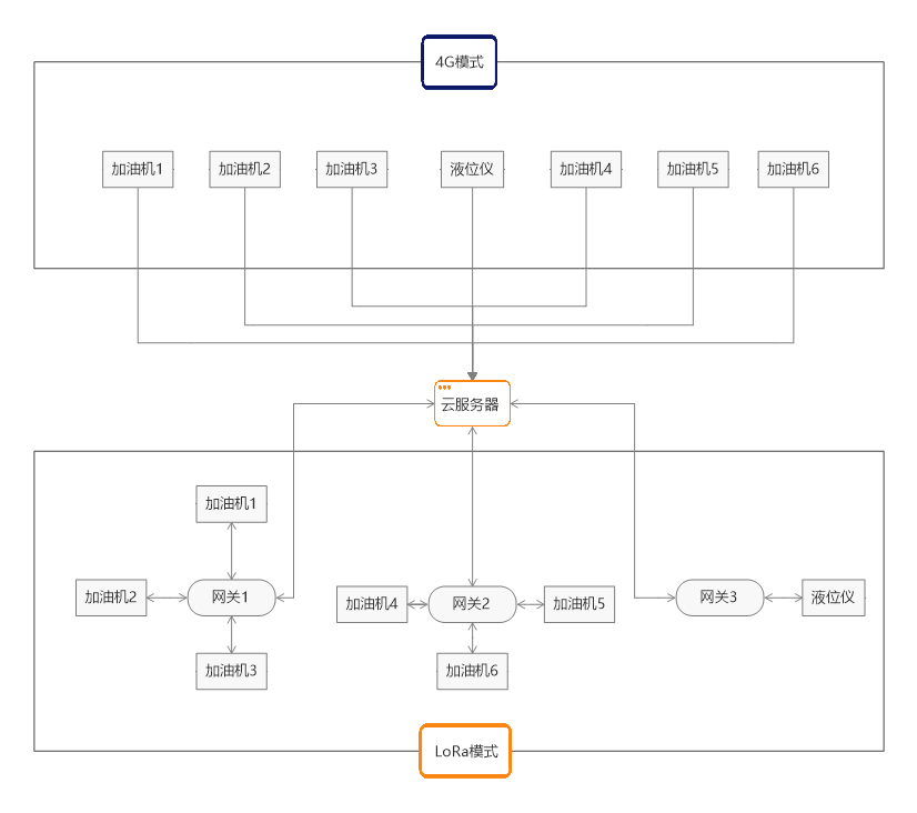
首先看张图(自我理解画的)不对请多多指教

简单概况:4G是直连模式与服务器进行数据交互;LoRa是数据网关与服务器交互
分析如下
4G模式:采集设备采用直连云服务器模式,点对点上传,减少中间设备中转,无中转速度更快出错几率更小。
LoRa模式:先内部组网,然后由中转设备(网关)通过网络模组再次中转到服务器,就形成了多重组网,若内部组网的不规范就会干扰正常的网络传输。效率低,出错几率大,干扰性相对强,增加数据校验错误风险几率,任一个网关故障都会造成全部子节点连接故障。在项目实施上也比4G模式实施过程更复杂,效率更低,施工门槛高、更专业性强等弱点
在一个实际应用场景中的对比(加油站税控项目)
| 项目 | LoRa+网关方案 | 4G数据采集设备方案 |
| 安装便利性 | 需要4个设备:供电模组、数据网关、发数据模组、接收数据模组,需要5对线, | 需要1个设备:数据采集模块,需要两对线。 |
| 数据缓存 | 为了确保数据不丢失,数据网关、接收模块、发送模块都需要数据进行缓存,浪费资源 | 每个数据采集器自带一个缓存,分布式存储 |
| 用户体验 | 需要在办公区域放置数据网关和数据接收器等设备,加油站用户,一目了然,较为反感 | 隐藏在加油机内部,对加油站企业是无感的,不增加任何多余的设备,不大容易引起加油站企业的反感。 |
| 易损坏性 | 因需要在办公区域放置一个大箱子,而且需要室电进行供电,加油站企业很容易对供电插座进行拔掉。容易破坏 | 采集设备放置在加油机内部,只有加油机断电才能让采集模块断电。 |
| 设备依赖性 | 对数据网关的依赖性较强,一旦数据网关异常,整个加油站的数据无法正常传输 | 每一个都是一个单体,对其他的设备没有影响 |
| 设备健壮性 | 需要的设备较多,发现异常时较难排查,因为经过了3个设备的数据传输,才能传输到存储中,具体哪个设备出现故障,排查困难 | 问题排查简单,通过设备的运行指示灯,很容易发现问题。 |
| 功能配置 | 需要配置3次: 加油枪与数据发送模块配置、数据发送模块与数据接收模块配置、数据接收模块与数据网关 | 只需一次配置:模块与加油枪 |
NB-IoT:
NB-IoT,Narrow Band Internet of Things,窄带物联网,是一种专为万物互联打造的蜂窝网络连接技术。顾名思义,NB-IoT所占用的带宽很窄,只需约180KHz,而且其使用License频段,可采取带内、保护带或独立载波三种部署方式,与现有网络共存,并且能够直接部署在GSM、UMTS或LTE网络,即2/3/4G的网络上,实现现有网络的复用,降低部署成本,实现平滑升级。
移动网络作为全球覆盖范围最大的网络,其接入能力可谓得天独厚,因此相较WiFi、蓝牙、ZigBee等无线连接方式,基于蜂窝网络的NB-IoT连接技术的前景更加被看好,已经逐渐作为开启万物互联时代的钥匙,而被商用到物联网行业中。

附:一个油站税控项目的大数据看板效果图

总结:不同的技术实现,每个发展阶段的产物,相对4G模式的发展(靠三大运营商的支持)会更长久可靠一些。以后5G会逐步替代4G模式。实现目的的方式很多,不同的需求,站在不同的角度分析结果会有所差异。以上仅供参考。如有更好见解,请发表您的留言!
最后
以上就是无奈刺猬最近收集整理的关于有关4G-LoRa-NBIoT通讯方式在现实应用中的对比分析的全部内容,更多相关有关4G-LoRa-NBIoT通讯方式在现实应用中内容请搜索靠谱客的其他文章。
发表评论 取消回复