




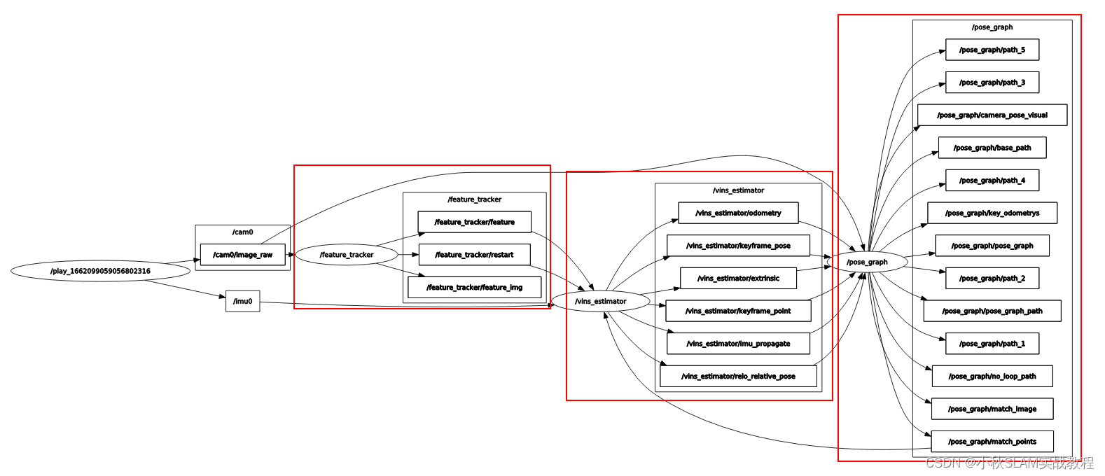
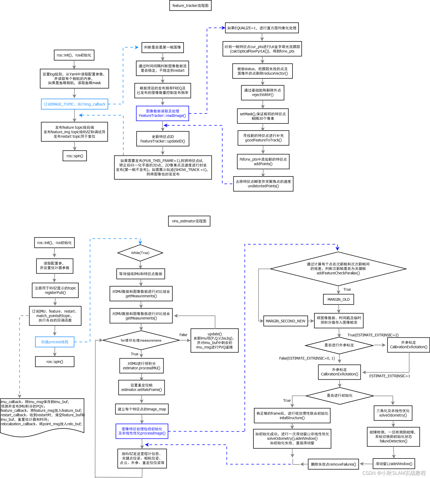
feature_tracker package



vins_estimator package
最后
以上就是舒服黄豆最近收集整理的关于【VINS-Mono】的全部内容,更多相关【VINS-Mono】内容请搜索靠谱客的其他文章。
本图文内容来源于网友提供,作为学习参考使用,或来自网络收集整理,版权属于原作者所有。








以上就是舒服黄豆最近收集整理的关于【VINS-Mono】的全部内容,更多相关【VINS-Mono】内容请搜索靠谱客的其他文章。
发表评论 取消回复