资料:
文档:中国农业银行开放银行
SDK:openbank-sdk-java.jar SDK下载地址
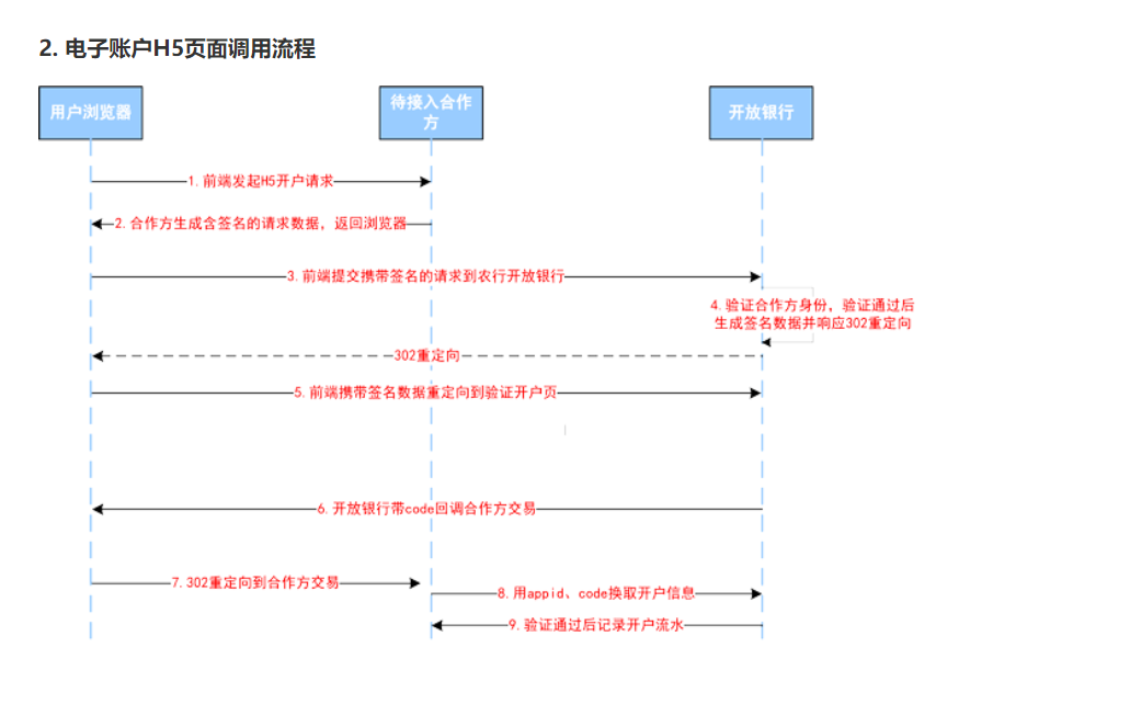
交互流程:

实现步骤:
1、登录开放银行,创建应用并审核
2、下载平台公钥,下载商户证书,下载SDK

3、SDK导入后端项目,我用的是JAVA,测试用的商户证书密码为111111
4、开户,后端生成请求参数后返回给前端
public String generParm() throws Exception {
Map<String, Object> reqMap = new HashMap<>();
reqMap.put("client_id", "和APPID相同");
reqMap.put("redirect_uri", "开户后的回调地址");
reqMap.put("acq_trace", "交易发起方生成的流水号,要求随机生成且唯一");
//初始化开放银行请求参数(首次运行时调用)
OpenBankHttpClient.initOpenBankHttpClient(appId,pfxFile,pfxPwd,cerFile,appSecret);
OpenBankHttpRequest request = new OpenBankHttpRequest();
request.setSignType(Contants.SHA256);
request.setBizData(reqMap);
request.setRequestUrl("https://openbank.abchina.com/GateWay/openabc/h5/h5eaccount/EAccOpen/v1");
//生成请求报文
//对于API接口,生成请求报文后,还需要调用下一步SendAndRecv;
request.generateRequestString();
// request.getRequestString(); //用于h5页面的form表单
return request.getRequestString();
} |
5、将第4步生成的参数拼接后请求H5开户URL:https://openbank.abchina.com/GateWay/openabc/h5/h5eaccount/EAccOpen/v1
请求类型: GET
拼接后的地址大概长这样:

6、上面的页面请求后农行会重定向到开户页,URL长这样

7、用户在客户端填写申请资料并提交给农行
8、开户成功,农行回调步骤4中的回调地址,返回一个code, 参数名就叫code, 这个code很重要,以后查询开户记录都需要这个code
最后
以上就是平常枫叶最近收集整理的关于记录农行H5开户流程资料:实现步骤:的全部内容,更多相关记录农行H5开户流程资料内容请搜索靠谱客的其他文章。
本图文内容来源于网友提供,作为学习参考使用,或来自网络收集整理,版权属于原作者所有。
发表评论 取消回复