最近需要做一个小东西,用于检测两按键的有效性。按键电路如下:

电路留出A/B两个可外接线端子,内部的两个按键开关和二极管电路不能改动,要求设计一个电路检测SW1和SW2按键按下的有效性。首先想到的就是在电路中加两个发光二极管,某个按键按下的时候对应的LED灯亮即可。第一个想到的电路如下:

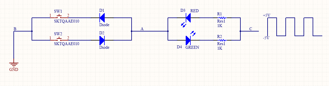
在C处产生一个正负脉冲的波形,这样显然可以让每个灯都亮,但是感觉得不偿失,做一个板子,却要做出一个负电源,这个成本就会比较高了,所以pass掉了。改进后的电路如下:

看到上面的电路,你应该也会提很多疑惑,VCC加上去,两个灯是不是直接就导通了呢?答案是肯定的,因此该电路对VCC的设计比较敏感,考虑到使用的两个LED的导通压降在1.2V左右,为了使正常上电灯不会亮,所以我产生VCC的3.3V电源进行了分压处理,实际使用中,通过调整分压电阻,从而调节VCC,使两个LED不会上电就导通发光,当然,R1和R2的阻值也需要根据灯的明暗程度进行调整。当然,这些都是最基本的东西了。
我们应该看到的是,此时B端加了一个方波电源,你能分析出来为什么加这个方波电源灯就可以导通吗?
然后就是如何产生这个方波信号了。这个应该是一个比较实用的电路了,这里引用杨老师新概念模电中的电路,如下:

该电路中使用的是一个迟滞比较器,可以看到没有使用信号源,可以想到,输出uo应该是0啊。那么是怎么产生输出的呢?不可忽略的一点是:运放中的失调电压!!这个是运放自带的,简单理解就是,在运放的输入端放一个可调电源,调节这个电源,直到输出是0,此时这个电源就不再是0,而是一个有效值,这个有效值就是运放的失调电压。
有了这个失调电压,就相当于产生一个输入源,在一开始的时候,运放的输出为0的那一刻,运放的正负输入端没有达到虚短,由于运放的开环增益非常大(能达到几百万),那么运放输出会直接饱和。当然,这里使用的迟滞比较器,它不是一个绝对的负反馈电路,也就不存在虚短的概念。输出必定会饱和。
好了,简单分析一下上面的图吧。
在最开始的时候,运放的正输入端有一个失调电压,即u+,此时u-=0;u+>u-,则比较器的输出为高,就是波形图中的绿色uo,这个uo的值是等于运放的正电源电压的;此时u+是uo通过电阻R1、R2的分压,即图中蓝色的波形;同时,电容C会通过输出uo开始充电,就是图中的红色波形u-;有了u+和u-的波形,就开始比较这两个波形的大小就可以对应输出高低电平了。u+>u-就输出高电平,u->u+就输出低电平;高低电平取决于运放的供电电压。
电路的核心是迟滞比较器,这个应该不需要说了吧。
实际选型的时候,选的是SN74LVC1G14DBVR,这是一款带施密特触发的非门集成电路。
比较器在选型的时候,要注意器件的输出模式,开漏输出的需要外部上拉,否则无法输出高电平,如果使用的是推挽输出的,那就不用考虑那么多了。
最后
以上就是粗心芝麻最近收集整理的关于模拟电路---利用反相器构成方波电路在实际电路中的使用的全部内容,更多相关模拟电路---利用反相器构成方波电路在实际电路中内容请搜索靠谱客的其他文章。
发表评论 取消回复