
上帝视角
初识 ARP
从网络分层上看,我们知道二层网络中,使用 MAC 地址进行传输,MAC 地址做为数据链路层的设备标识符。
![]()
二层网络
三层网络中,使用 IP 地址进行传输,IP 地址做为网络层的设备标识符。

三层网络
我们还知道,容易记忆的域名,通过 DNS 解析成 IP 地址,有了 IP 地址就可以在网络上找到目的地。

DNS
IP 地址通过 ARP ,获得 MAC 地址,有了 MAC 地址才能在物理网络上传输数据。
![]()
ARP
ARP 是什么呢?
ARP ,是地址解析协议。根据设备的 IP 地址来查询对应 MAC 地址的协议。主机通过 ARP 查询到 MAC 地址后,将在 ARP 缓存表中增加映射表项,即 IP 地址和 MAC 地址的映射表项。

ARP表
举个栗子:我想去腾讯总部( IP 地址),但不知道具体位置( MAC 地址),这时我就可以通过导航软件( ARP )找到腾讯大厦。

腾讯大厦
ARP 原理
ARP 是如何知道 MAC 地址的呢?简单说,ARP 是通过 ARP 请求和 ARP 响应报文确定 MAC 地址的。
![]()
ARP报文
假如主机 A 向同一网段上的主机 B 发送数据。主机 A 的 IP 地址为 10.0.0.1 ,主机 B 的 IP 地址为 10.0.0.2 ,主机 C 的 IP 地址为 10.0.0.3 。它们都不知道对方的 MAC 地址。ARP 地址解析过程如下:

ARP解析过程
-
主机 A 首先查看自己的 ARP 表(即 ARP 缓存表),确定是否有主机 B 的 IP 地址对应表项。如果有,则直接使用表项中的 MAC 地址进行封装,封装成帧后发送给主机 B 。

主机A查看ARP表
-
如果主机 A 的 ARP 表没有对应的表项,就发送一个广播帧,源 IP 和源 MAC 地址是主机 A ,目的 IP 地址是主机 B ,目的 MAC 地址是广播 MAC 地址,即
FFFF-FFFF-FFFF。这就是 ARP 请求报文。

ARP请求
-
ARP 请求是广播报文,同一个网段的所有主机都能收到。只有主机 B 发现报文中的目的 IP 地址是自己,于是主机 B 发送响应报文给主机 A ,源 MAC 地址和源 IP 地址是主机 B ,目的 MAC 地址和目的 IP 地址是主机 A ,这个报文就叫 ARP 响应报文。同时,主机 B 的 ARP 表记录主机 A 的映射关系,即主机 A 的 IP 地址和 MAC 地址的对应关系。

ARP响应
-
主机 C 也收到了 ARP 请求报文,但目的 IP 地址不是自己,所以不会进行响应。于是主机 C 添加主机 A 的映射关系到 ARP 表,并丢弃 ARP 请求报文。

ARP表
-
主机 A 收到 ARP 响应报文后,添加主机 B 的映射关系,同时用主机 B 的 MAC 地址做为目的地址封装成帧,并发送给主机 B 。

ARP获取MAC地址
如果每发送一个 IP 报文就要进行一次 ARP 请求,来确定 MAC 地址,那将会造成不必要的网络流量,通常的做法是用 ARP 表记录 IP 地址和 MAC 地址的映射关系。主机发送报文时,首先会查看它的 ARP 表,目的是为了确定是否是已知的设备 MAC 地址。如果有,就直接使用;如果没有,就发起 ARP 请求获取。不过,缓存是有一定期限的。ARP 表项在老化时间( aging time )内是有效的,如果老化时间内未被使用,表项就会被删除。
![]()
ARP缓存
ARP 表项分为动态 ARP 表项和静态 ARP 表项:
-
动态 ARP 表项由 ARP 动态获取,因此在网络通信中,无需事先知道 MAC 地址,只要有 IP 地址即可。如果老化时间内未被使用,表项就会被自动删除。
-
静态 ARP 表项是手工配置,不会老化。静态 ARP 表项的优先级高于动态 ARP 表项,可以将相应的动态 ARP 表项覆盖。

ARP表项类型
代理 ARP
ARP 广播报文会被路由器隔离,没有默认网关、网段不同的主机相互通信时,连接这两个网络的路由器可以响应这个 ARP 请求,这个过程叫做代理 ARP( Proxy ARP )。

代理ARP
主机 A 与另一个网段的主机 B 通信,主机 A 直接发送 ARP 请求,解析主机 B 的 MAC 地址。运行了代理 ARP 的路由器收到 ARP 请求后,代替主机 A 在 20.0.0.0 网段发出 ARP 请求,解析主机 B 的地址。

代理ARP请求
主机 B 收到路由器发出的 ARP 请求,发出 ARP 响应报文,告知自己的 MAC 地址是 2222-2222-2222 。路由器收到 ARP 响应后,也向主机 A 发送 ARP 响应,但目的 MAC 地址是与 10.0.0.0 网段连接的端口 MAC 地址是 1010-1010-1010 。主机 A 收到报文后,在 ARP 表中添加 IP 地址是 20.0.0.1 和 MAC 地址是 1010-1010-1010 的映射表项。

代理ARP响应
因此主机 A 会将所有要发送给主机 B 的数据发送给路由器,路由器再将其转发给主机 B 。反之亦然。
代理 ARP 功能屏蔽了分离的网络,主机不用修改 IP地址和子网掩码就可以和现有的网络互通。让用户使用起来,跟在同一个网络上一样。代理 ARP 使用在主机没有默认网络,或没有任何路由的网络上,通常是那些不支持设定子网掩码的老设备。但代理 ARP 会转发 ARP 广播报文,造成网络效率低,不适合用于大规模网络。

代理ARP
RARP
RARP 是将 ARP 反过来,从设备 MAC 地址获取 IP 地址的一种协议。通常是打印机等小型嵌入式设备接入网络时会用得到。

RARP
RARP 原理
使用 RARP 需要搭建一台 RARP 服务器,在服务器上注册设备的 MAC 地址及 IP 地址。
-
设备插电启动后,广播发送一个请求报文,希望获得 IP 地址应答。目的 MAC 地址是广播地址,源 MAC 地址是自己的物理地址。
![]()
RARP请求
-
RARP 服务器收到 IP 地址请求后,给设备分配一个 IP 地址,并通过响应报文发送给设备。设备收到响应报文后,把 RARP 服务器分配的 IP 地址设置成自己的 IP 地址。

RARP响应
免费 ARP
免费 ARP 是一种特殊的 ARP 请求,它并非通过 IP 找到对应的 MAC 地址,而是当主机启动的时候,发送一个免费 ARP 请求,即请求自己的 IP 地址的 MAC 地址。

免费ARP
与普通 ARP 请求报文的区别在于报文中的目标 IP 地址。普通 ARP 报文中的目标 IP 地址是其它主机的 IP 地址;而免费 ARP 的请求报文中,目标 IP 地址是自己的 IP 地址。
![]()
广播免费ARP
免费 ARP 的作用:
-
起到一个宣告作用。它以广播的形式将数据包发送出去,不需要得到回应,只为了告诉其它主机自己的 IP 地址和 MAC 地址。
-
可用于检测 IP 地址冲突。当一台主机发送了免费 ARP 请求报文后,如果收到了 ARP 响应报文,则说明网络内已经存在使用该 IP 地址的主机。
-
可用于更新其它主机的 ARP 缓存表。如果该主机更换了网卡,而其它主机的 ARP 缓存表仍然保留着原来的 MAC 地址。这时,通过免费的 ARP 数据包,更新其它主机的 ARP 缓存表。
ARP 报文
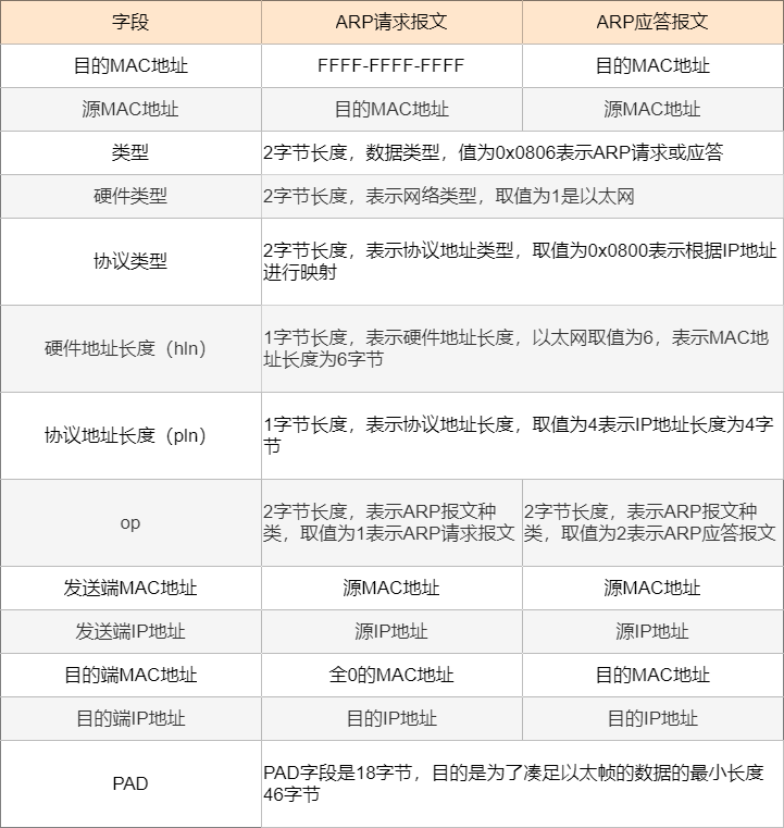
ARP 报文分为 ARP 请求报文和 ARP 应答报文,它们的报文格式相同,但是各个字段的取值不同。

ARP报文格式
ARP 报文中各个字段的含义如下。

ARP报文字段含义
网络实战
ARP 可以动态地进行地址解析,因此网络中的设备无需配置,只要有 IP 地址就可以自动获得 MAC 地址。但是静态 ARP 和代理 ARP 等是需要单独配置。下面我们代理 ARP 的实验。
代理 ARP
网络拓扑
![]()
网络拓扑
实验要求
-
PC1 和 PC2 只配置 IP 地址和子网掩码;
-
RT(路由器)配置代理 ARP 功能,PC1 可以 ping 通 PC2 。
操作步骤
-
PC1 、PC2 分别配置 IP 地址。

PC配置
-
RT 配置 IP 地址和代理 ARP 功能。

RT配置
功能验证
配置完成后,下面就要进行验证,检查功能是否生效、配置是否正确。在 PC1 上 ping PC2 的 IP 地址,进行连通性测试。

ping测试验证
还可以抓包查看完整的报文交互过程,同时验证下理论知识是否正确。

抓包
最后
以上就是落寞红牛最近收集整理的关于详解 ARP的全部内容,更多相关详解内容请搜索靠谱客的其他文章。
发表评论 取消回复