Toggle navigation
首页
博客
下载
AI
科技
互联网
会员
中心
会员中心
发布资讯
发布博文
发布资源
首页
文章中心
【Spring Boot2.X】
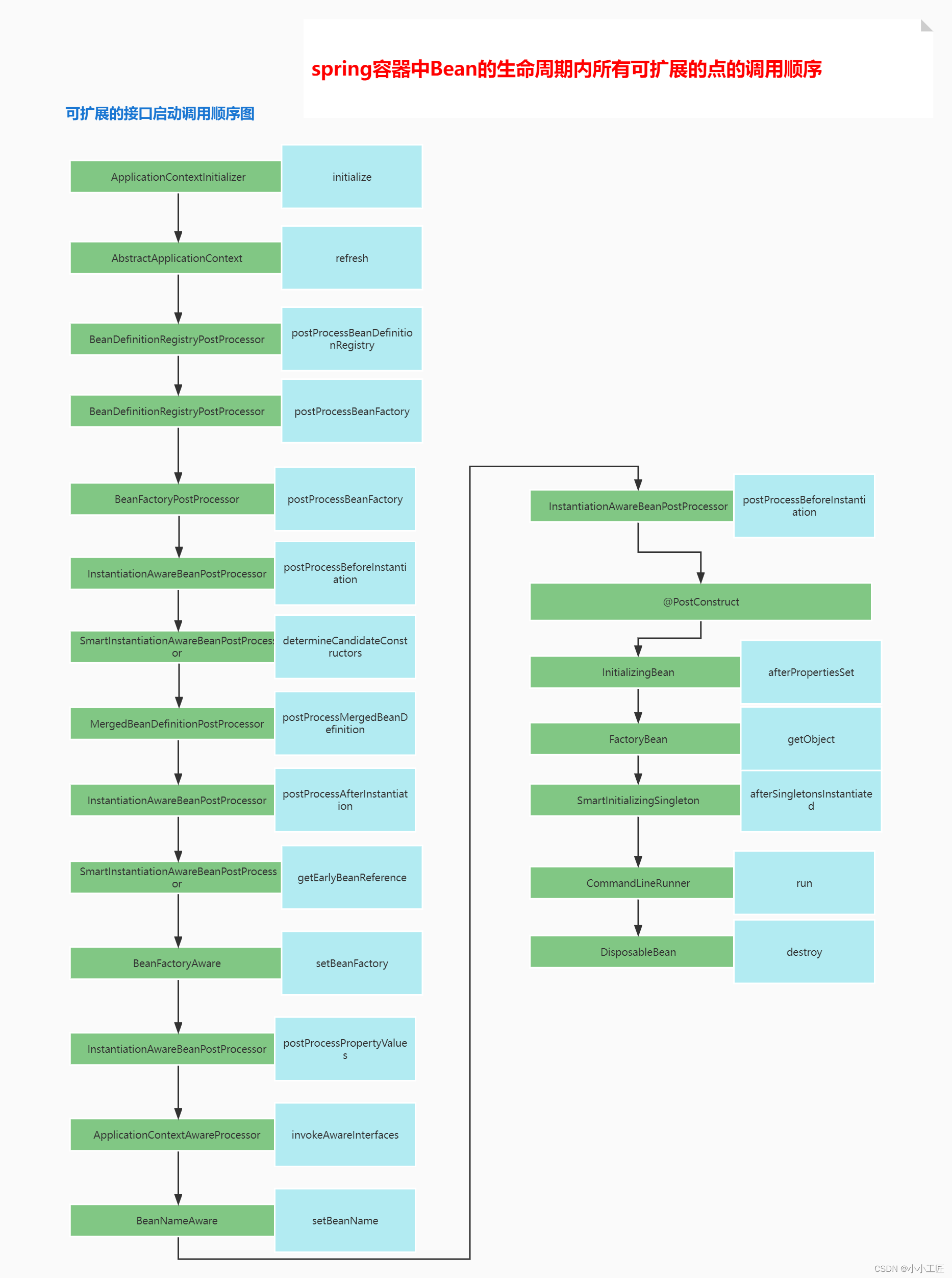
Spring Boot - 扩展接口一览扩展接口
192 阅读
0 评论
127 点赞
我是
靠谱客
的博主
怕孤独乌龟
,这篇文章主要介绍
Spring Boot - 扩展接口一览扩展接口
,现在分享给大家,希望可以做个参考。
文章目录
扩展接口
扩展接口
最后
以上就是
怕孤独乌龟
最近收集整理的关于
Spring Boot - 扩展接口一览扩展接口
的全部内容,更多相关
Spring
内容请搜索靠谱客的其他文章。
本图文内容来源于网友提供,作为学习参考使用,或来自网络收集整理,版权属于原作者所有。
点赞(
127
)
本文分类:
【Spring Boot2.X】
浏览次数:
192
次浏览
发布日期:2023-08-31 08:55:29
本文链接:
https://www.kaopuke.com/article/k-p-k_14_uzo_14_f3_13_z_18_3.html
相关文章
Spring Boot中扩展SpringMVC的功能
SpringBoot2 | Spring IOC 流程中核心扩展接口的12个扩展点源码分析(十一)
这16个有用的 SpringBoot 扩展接口,居然还有人不知道?
springboot扩展springmvc的配置springboot扩展springmvc
Spring Boot - 扩展接口一览扩展接口
SpringBoot 扩展性接口
springboot(5)提供的扩展接口
BeanFactoryPostProcessor深度解读一、前言二、调用链及其他措施三、核心方法的执行四、执行顺序总结五、问题解答
评论列表
共有
0
条评论
发表评论
取消回复
登录
注册新账号
立即
投稿
返回
顶部
发表评论 取消回复