提示:文章写完后,目录可以自动生成,如何生成可参考右边的帮助文档
FFT运算的加深理解——频谱泄露
还是接上一篇的例子,为了更好地描述,我们将其表示的物理意义添加上:
N FFT计算点数 8
Fs 采样率 8Hz
fi1 点频频率 1Hz
而且我们一般习惯于0频为中心位置,因此程序修改为这样
N = 8
fs = 8;
fi1 = 1;
N = 8
fs = 8;
fi1 = 1;
fcarr = 1*exp(j*2*pi*fi1/fs*[0:N-1]);
x_fft1 = fft(fcarr)/N;
stem([-4:3],abs(x_fft1))

这个图表示在1Hz处有一个幅度为1的点频
还有一个FFT分辨范围和分辨率的概念。
FFT的分辨范围是±fs/2内 。例如这里就是[-4,4),
FFT的分辨率,是采样点总时间的倒数。例如这里,采样率是8Hz,点数是8个点,那么FFT的运算时间就是1s,1s的倒数就是1Hz。
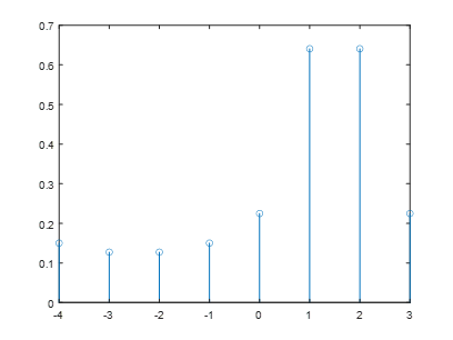
我们将fi1 = 1.5;
一下子,所有的频率点都有幅值了,这就是频谱泄露。原本本该X=1.5Hz处有一条为1的幅值线变成了X = 2Hz处的幅值变成了0.64,且X=3Hz处的幅值也是0.64,这就是1.5Hz的幅值泄露到其他频率上去了,导致看起来其他频率都有信号一样,造成了分析的失真。

(1)从信号连续性的角度来看,因为FFT运算是假设截取的信号是周期的,信号进行周期拓展之后会导致相位不连续,这样就会导致其他频率出现了

(2)完全从 数学表达式来看
看W的定义:
W = [exp(-j*2*pi/8*0),exp(-j*2*pi/8*1),exp(-j*2*pi/8*2),exp(-j*2*pi/8*3),exp(-j*2*pi/8*4),exp(-j*2*pi/8*5),exp(-j*2*pi/8*6),exp(-j*2*pi/8*7)]
可以看出
点频频率只能是1,2,3,4,5,6,7(或者1,2,3,-4,-3,-2,-1)才能完全与W正交,不是这些数计算肯定会有残留值。其他频率就会有残留值出现。
根据上面分析,除了点频是1,2,3,-4,-3,-2,-1Hz,其他频率必然会出现频谱泄露,导致幅值的失真。
失真最大的时候也就处于两个分辨频率的中间点,例如1Hz,2Hz中间点1.5Hz。
幅度只有正确的0.64。当点频为1.1Hz时,幅度为0.984。
整个频率区间[-4:3]Hz内,FFT幅度的变化

用功率来表征的话,最多下降快4dB了

频谱泄露会严重影响对频率的分析结果
1、 幅值变的比实际的低
2、 频率分析不准
但频谱泄露后,当前频率表征的幅度降低,但FFT表征的总功率并没有降低。
所有谱线的总功率和还是等于1
最后
以上就是落寞荔枝最近收集整理的关于FFT运算的加深理解——频谱泄露的全部内容,更多相关FFT运算内容请搜索靠谱客的其他文章。
发表评论 取消回复