声明:本文转载自微信公众号“开涛的博客”,转载务必声明。
作者:张子良,京东高级开发工程师,在京东负责抢购后端服务系统架构和开发工作。
服务介绍
限时抢购又称闪购,英文Flash sale,起源于法国网站Vente Privée。闪购模式即是以互联网为媒介的B2C电子零售交易活动,以限时特卖的形式,定期定时推出国际知名品牌的商品,一般以原价1-5折的价格供专属会员限时抢购,每次特卖时间持续5-10天不等,先到先买,限时限量,售完即止。顾客在指定时间内(一般为20分钟)必须付款,否则商品会重新放到待销售商品的行列里。
模式特征:品牌丰富 —— 推出国内外一二线名牌商品,供消费者购买选择;时间短暂 —— 每个品牌推出时间短暂,一般为5—10天,先到先买,限量售卖,售完即止;折扣超低 —— 以商品原价1—5折的价格销售,折扣力度大。摘自【百度百科】,通过这段简介相信对限时抢购有了一定的了解,我们内部称之为抢购系统。
对于抢购系统来说,首先要有可抢购的活动,而且这些活动具有促销性质,比如直降500元。其次要求可抢购的活动类目丰富,用户才有充分的选择性。618(6.1-6.20)期间增量促销活动量非常多,可能某个活动力度特别大,大多用户都在抢,必然对系统是一个考验。这样抢购系统具有秒杀特性,并发访问量高,同时用户也可选购多个限时抢商品,与普通商品一起进购物车结算。这种大型活动的负载可能是平时的几十倍,所以通过增加硬件、优化瓶颈代码等手段是很难达到目标的,所以抢购系统得专门设计。
服务主要功能
创建促销服务:采销创建促销后,促销管理系统审核通过后,会调用抢购系统创建促销;
抢服务:为符合条件的订单操作剩余数,主要是扣减剩余数;
针对哪些SKU
目前主要为单品促销,直降或者一口价,比如:
主要渠道
移动APP、微信、手Q和主站
限购类型
限数量、限ip、限pin和限制ip与pin
系统设计要点
如何实现实时库存?
这里说的库存不是真正意义上的库存,其实是该促销可以抢购的数量,真正的库存在基础库存服务。用户点击『提交订单』按钮后,在抢购系统中获取了资格后才去基础库存服务中扣减真正的库存;而抢购系统控制的就是资格/剩余数。传统方案利用数据库行锁,但是在促销高峰数据库压力过大导致服务不可用,目前采用redis集群(16分片)缓存促销信息,例如促销id、促销剩余数、抢次数等,抢的过程中按照促销id散列到对应分片,实时扣减剩余数。当剩余数为0或促销删除,价格恢复原价。
如何设计抢购redis数据结构?
采销人员发布促销后,在抢购redis中生成一笔记录,给抢服务提供基本信息。每一个促销对应一个促销id,促销信息是Hashes结构。
例如促销A,对应的类型为单品促销,我们暂且认为类型值为1,对应redis中的key为 C_A_1,数据结构内容类似于如下:
o: 100 //原始数量
b: 99 //可抢购数量,假如抢购了一个剩下了99
c: 1 //抢购次数记录,用来限流,后面会介绍到
如何保证不超卖?
因为扣减资格是一组操作,我们利用EVAL操作redis剩余数实现原子化操作,伪代码如下:
localkey = KEYS[1]
localtag ="b"
localnum =tonumber(ARGV[1]);
locallastNum = redis.call('HINCRBY',key,tag,-num);
if业务性判断ortonumber(lastNum) ==0then
returnlastNum
end
如上代码会返回剩余数,如果小于等于0了,则没有库存了。
如何提高吞吐量?
减少网络交互(一次抢数据通过 EVALSHA 一次性提交给redis集群);数据库操作异步化(使用JMQ异步记录日志)。
如何保证可用性?
采用JSF(京东内部SOA框架)对外开放服务(抢服务和发布促销服务),可降级为系统自身webservice服务;
抢购系统主要依赖于redis集群,redis采用一主三从集群方案,部署在两个机房,每个集群16个分片,每两分片共用一台物理机,可通过配置中心切换主从;
如果Redis挂掉了,如何恢复呢?通过汇总MySQL中的抢购和取消流水日志,并恢复Redis的抢购数量。
系统架构
这里主要涉及抢服务架构剖析,因为它具有典型的高并发特性,下面是基本架构概图:
注:此处的库存是可抢购数量设置,或者叫做资格/剩余数,并非真正的实际库存。
抢服务流程
Redis使用单个Lua解释器去运行所有脚本,并且Redis 也保证脚本会以原子性(atomic)的方式执行:当某个脚本正在运行的时候,不会有其他脚本或Redis命令被执行。这种特性很好的解决了抢服务流程中并发带来的问题。

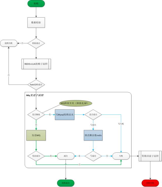
REDIS+LUA抢购子流程:
此流程通过lua Script脚本实现,我们暂时命名为q.lua(主要功能限流和扣减促销活动剩余数)。这样把抢购流程与Script脚本结合,一次性提交给Redis减少网络交互,使得性能大大提升。q.lua伪代码:
--[[
--!@brief促销Id下限流:可以防止某个促销过热导致服务不可以用
--]]
localfunctionlimited()
-- todo:实现
end
--[[
--!@brief限制逻辑(ip和pin):比如有的促销是限制ip,这里校验ip是否存在,如果为限ip类型抢购活动,存在抛出异常告知ip已经存在不能抢购
--]]
localfunctioncheck_ip_pin()
-- todo:实现
end
--[[
--!@brief记录订单号:主要目的实现抢方法幂等性,调用方网络超时可以重复调用,存在订单号直接返回抢购成功,不至于超卖
--]]
localfunctionrecord_order_id()
-- todo:实现
end
--[[
--!@brief扣减剩余数
--]]
localfunctionscalebuy()
--
locallastNum = redis.call('HINCRBY',key,tag,-num);
--
end
--调用顺序不可调整
-- 1限流
子流程具体如下:
1、解析请求参数,根据促销Id按照Jedis中MurmurHash算法获取分片,然后按照分片包装Pipeline批量发送请求参数argList;
2、获取系统初始化时SCRIPT LOAD加载q.lua返回的串shaValue;
3、执行EVALSHA,伪代码如下:
//其他操作
Pipeline p;
//初始化p
p.evalsha(shaValue,keyList, argList);
//其他操作
4、处理返回结果,只要有一个分片失败,本次抢购就失败。
补充:详细Script操作可以参考Jedis中 ScriptingCommandsTest。
JMQ发送子流程:
执行REDIS+LUA抢购子流程成功仅仅代表着操作redis成功,发送jmq(京东mq基础服务)成功(后端异步将实时库存更新到MySQL)才算一笔抢购成功,否则算抢购失败。这么设计的原因主要是保证抢购redis和mysql记录最终一致,发送失败需要回滚REDIS+LUA抢购子流程(恢复Redis的库存和抢购资格)。当然要考虑降级,jmq不可用时,直接切到jsf服务模拟jmq,也就是直接写MySQL库,前提是限流次数调小,否则数据库有压力过大的风险。这样虽然用户体验下降了,但是服务依然可用。开关都在配置中心操作,一分钟内生效。
资格回滚子流程:
发送JMQ失败必须回滚,否则就出现了超卖现象,具体流程同REDIS+LUA抢购子流程类似,是它的逆向流程,只不过运行脚本不同罢了。
限流处理
方法级限流,限流阈值通过配置中心配置,一分钟生效,伪代码如下:
privatestaticAtomicInteger atomic =newAtomicInteger(0);
publicvoidtest(){
try{
//限流
intlimitNum = XXX.getLimitNum();
intnowConcurrent = atomic.incrementAndGet();
if(nowConcurrent > limitNum) {
//异常处理
}
//正常业务逻辑
}catch(Exception e) {
//异常处理
}finally{
atomic.decrementAndGet();
}
}
q.lua中促销级别的限流,主要利用C_A_1中c的抢次数和阈值比对。比如促销A,60秒内只能抢60000次,超过阈值60000该促销就会抢购失败。
到此抢购系统的核心逻辑就介绍完了,这里边还有一些细节问题需要大家在设计时思考,如限购(如每个人限购2个)、真实库存不足取消、用户取消订单归还资格、Redis挂了恢复数据、停促销(时间过期停、库存不足停)等等。
最后
以上就是甜美抽屉最近收集整理的关于并发抢购 java_【转】京东抢购服务高并发实践的全部内容,更多相关并发抢购内容请搜索靠谱客的其他文章。
发表评论 取消回复