环境:2016版本
打开界面:

点击文件,即可出现:

先选择零部件的设计:鼠标左键前视基准面便可得到下图,再按空格键便出现向下左右前后视图,可调整视图方向,我们选择前视基准面作为画图面,如下面第二幅图。


点击草图绘制,便进入了绘制草图模式,点击方框中的矩形,单击拖拽至想要形状再单击便可确定图形,esc键便可退出画矩阵模式

便可得到一张草图3,将其选中便可在其中进一步作图。

选择特征,便可将二维平面拉伸成三维实体。选择拉伸凸台


在界面中输入想要的方向和相应的尺寸,在得到想要结果后可选√确定,即得到凸台拉伸体

选择凸台拉伸体要操作的一面,即可进入草图模式,进一步进行相应操作。

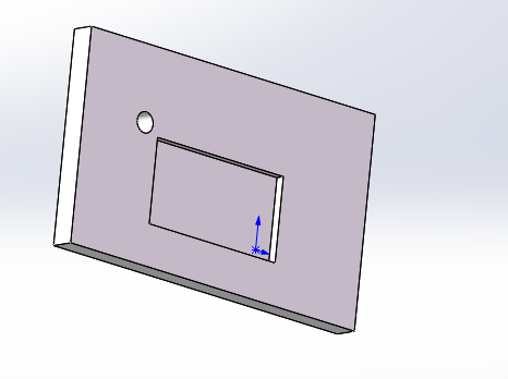
选择特征便可对所画图形进行切割,可以是设计的结构、螺帽等尺寸

就得到一个切除-拉伸体,注意,切除或拉伸的形状一定要是一个闭环,才能进行相应的操作。


最后
以上就是火星上牛排最近收集整理的关于SolidWorks学习(1):基础绘图的全部内容,更多相关SolidWorks学习(1)内容请搜索靠谱客的其他文章。
本图文内容来源于网友提供,作为学习参考使用,或来自网络收集整理,版权属于原作者所有。
发表评论 取消回复