前言
使用python计算出每一组安斯库姆四重奏数据
步骤
1.引入库
import numpy as np
import pandas as pd
import matplotlib.pyplot as plt
from pandas import Series
from pandas import DataFrame
import sklearn
from sklearn import linear_model
2.读入数据
df = pd.read_csv('dataset.csv')
3.求出均值、方差、相关系数
x1=df.x1
y1=df.y1
x2=df.x2
y2=df.y2
x3=df.x3
y3=df.y3
x4=df.x4
y4=df.y4
print("x组的平均数为%.2f"%np.mean(x1),"%.2f"%np.mean(x2),"%.2f"%np.mean(x3),"%.2f"%np.mean(x4))
print("x组的方差为%.2f"%np.var(x1),"%.2f"%np.var(x2),"%.2f"%np.var(x3),"%.2f"%np.var(x4))
print("y组的平均数为%.2f"%np.mean(y1),"%.2f"%np.mean(y2),"%.2f"%np.mean(y3),"%.2f"%np.mean(y4))
print("y组的方差为%.2f"%np.var(y1),"%.2f"%np.var(y2),"%.2f"%np.var(y3),"%.2f"%np.var(y4))
print("xy的相关系数分别为%.3f"%x1.corr(y1),"%.3f"%x2.corr(y2),"%.3f"%x3.corr(y3),"%.3f"%x4.corr(y4))

4.利用斜率、截距画出线性回归线
reg = linear_model.LinearRegression()
reg.fit (np.array(x1).reshape(-1,1),np.array(y1).reshape(-1,1))
#斜率为
print("xy1直线的斜率为%.3f"%reg.coef_)
#截距为
print("xy1直线的截距为%.3f"%reg.intercept_)
plt.scatter(x1,y1)
plt.plot(x1,0.500*x1+3.00)
plt.show()


reg = linear_model.LinearRegression()
reg.fit (np.array(x2).reshape(-1,1),np.array(y2).reshape(-1,1))
#斜率为
print("xy2直线的斜率为%.3f"%reg.coef_)
#截距为
print("xy2直线的截距为%.3f"%reg.intercept_)
plt.scatter(x2,y2)
plt.plot(x2,0.500*x2+3.01)

reg = linear_model.LinearRegression()
reg.fit (np.array(x3).reshape(-1,1),np.array(y3).reshape(-1,1))
#斜率为
print("xy3直线的斜率为%.3f"%reg.coef_)
#截距为
print("xy3直线的截距为%.3f"%reg.intercept_)
plt.scatter(x3,y3)
plt.plot(x3,0.500*x3+3.01)

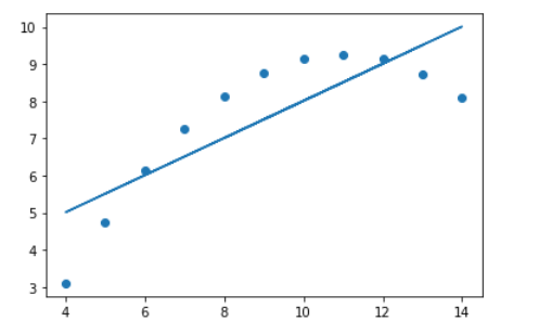
reg = linear_model.LinearRegression()
reg.fit (np.array(x4).reshape(-1,1),np.array(y4).reshape(-1,1))
#斜率为
print("xy4直线的斜率为%.3f"%reg.coef_)
#截距为
print("xy4直线的截距为%.3f"%reg.intercept_)
plt.scatter(x4,y4)
plt.plot(x4,0.500*x4+3.02)

最后
以上就是欣喜大米最近收集整理的关于安斯库姆四重奏前言步骤的全部内容,更多相关安斯库姆四重奏前言步骤内容请搜索靠谱客的其他文章。
本图文内容来源于网友提供,作为学习参考使用,或来自网络收集整理,版权属于原作者所有。
发表评论 取消回复