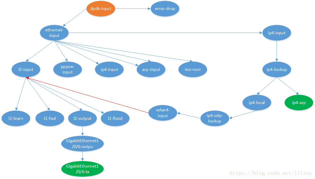
VPP的业务是由一个一个的Node构成了一张Graph,形成业务处理图谱,用命令show vlib graph可以查看Node Graph,笔者整理的基础的Node Graph如下图,供阅读者参考。

最后
以上就是缥缈皮皮虾最近收集整理的关于VPP Node Graph关系图的全部内容,更多相关VPP内容请搜索靠谱客的其他文章。
本图文内容来源于网友提供,作为学习参考使用,或来自网络收集整理,版权属于原作者所有。
VPP的业务是由一个一个的Node构成了一张Graph,形成业务处理图谱,用命令show vlib graph可以查看Node Graph,笔者整理的基础的Node Graph如下图,供阅读者参考。

以上就是缥缈皮皮虾最近收集整理的关于VPP Node Graph关系图的全部内容,更多相关VPP内容请搜索靠谱客的其他文章。
发表评论 取消回复