前 言
NGUI是一款Unity插件,可以帮助开发者快速的为游戏添加功能强大的UI界面。在Unity 4.6版本发布之前,Unity内置的UI系统异常难用,因此NGUI在开发者中广受追捧。
NGUI发布于2012年初,发布者从版本1.08开始持续不断的将NGUI插件更新到现在的3.8.1版本(2015年3月23日的数据),其中经历了3次大的变革!使得NGUI插件的功能越发强大,使用起来也异常便捷,即使Unity官方在Unity 4.6中集成了最新的UI系统,也未能掩盖NGUI的光芒!
最新版本的NGUI,是从版本3.6.0开始演变过来的,所以这期间各更新版本的差异只是体现在小功能的添加、修复和完善上的。但是目前市场上流传的大部分NGUI资料,都在介绍NGUI3.6.0之前的版本,而NGUI3.6.0版本的变革使得这些资料显得异常过时,给大部分学习NGUI的开发者造成了学习上的障碍,也严重影响到了NGUI使用者的工作效率!
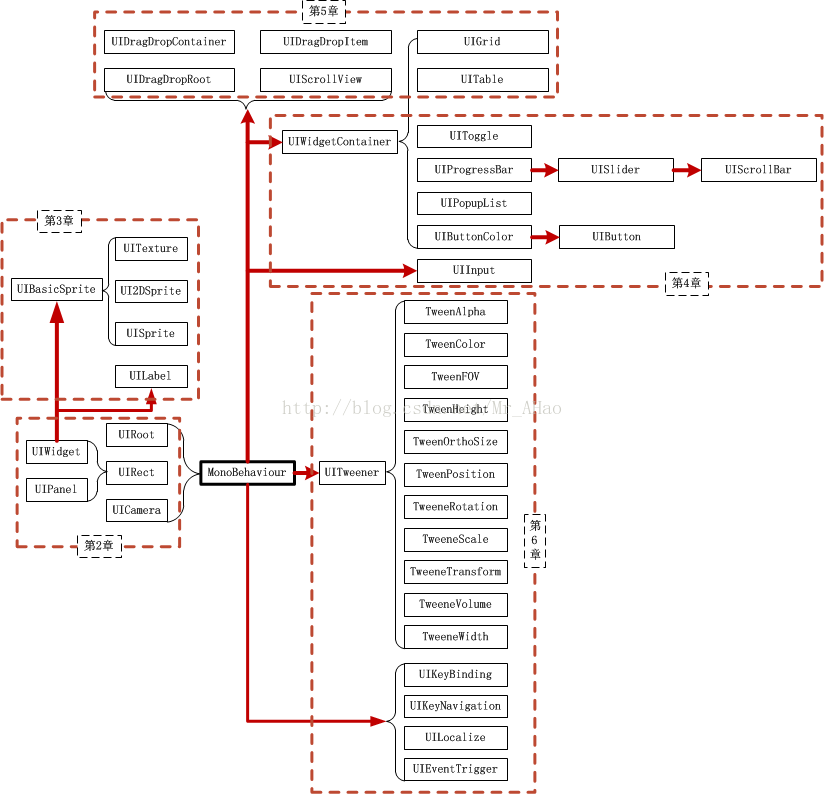
本书选择直接从版本3.8.0入手,全面系统的介绍了变革后的NGUI!全书是围绕下面的组件类继承图展开讲解的,同时也考虑到了内容的相关性,相信此书能让读者快速、高效、全面的掌握NGUI!

更多内容请关注此处:《NGUI全面实践教程》
最后
以上就是斯文店员最近收集整理的关于Unity NGUI——说些个人感想前 言的全部内容,更多相关Unity内容请搜索靠谱客的其他文章。
本图文内容来源于网友提供,作为学习参考使用,或来自网络收集整理,版权属于原作者所有。
发表评论 取消回复