主流公有云介绍
主有公有云(公共云计算资源)
私有云:私有搭建的云计算
搭建私有云平台:openstack
1.阿里云(推荐)
2.腾讯云
3.京东云
4.百度云
5.网易云
6.亚马逊云
7.华为云
8.金山云
- 1
- 2
- 3
- 4
- 5
- 6
- 7
- 8
- 9
- 10
阿里云ECS
使用BGP,直接连在运营商主干道上,速度很快
注册-登陆-控制台-云服务器ECS-创建实例-区域选择(两台服务器不在一个地方无法使用内网通讯)-填写-付费-管理控制台
实验建议配置:

镜像选择:

网络配置:

登陆选择:

登陆云主机
状态为运行中,就可以远程登陆了

点击管理
点击远程连接


登陆成功,输入正确密码

使用xshell登陆阿里云
协议选择SSH
主机输入阿里云IP

端口号:22

再配置外观

登陆

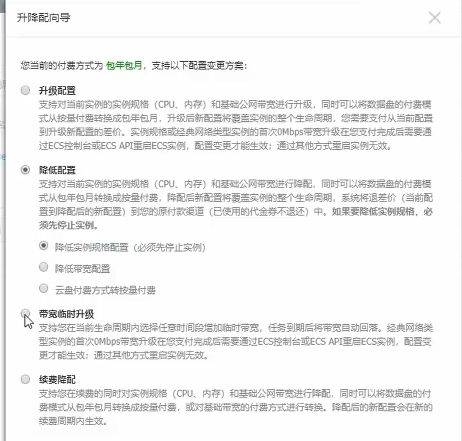
升降级配置


安全组策略


安全组是一条条的网络端口放行或者拒绝的规则
80端口规则是指:
从客户端向服务器云主机ecs的80端口发起请求(允许)–入方向
数据的发送必须是成对的,云主机80向客户端口发包–出方向

如果是8080端口,未在入方向规则中,是不允许的
现在做个实验,验证8080端口不通,先监听一下8080端口:
准备工作:
安装web服务的软件包nginx

yum install -y nginx
安装完毕后,启动该软件

systemctl start nginx
- 先看一下目前监听了哪些端口:

netstat -ltnp

可以看到。80端口是通的
如何监听8080端口:

在录入i,可以录入

将80改成8080,按esc键,再输入:wq ,回车退出
重启服务systemctl restart nginx
netstat -ltnp

telnet 8080 ,发现它不通


添加安全组规则

端口范围:8080/8080
授权对象:0.0.0.0/0 全部
添加成功

再次telnet,就通了
ctrl键+】退出
再输入quit 回车,退出telnet

快速创建规则


安全规则的作用:保障主机安全,凡是进入主机的包都需要通行证,如果没有通行策略就不允许进入
最后
以上就是精明小白菜最近收集整理的关于公有云-主流公有云介绍主流公有云介绍的全部内容,更多相关公有云-主流公有云介绍主流公有云介绍内容请搜索靠谱客的其他文章。
本图文内容来源于网友提供,作为学习参考使用,或来自网络收集整理,版权属于原作者所有。
发表评论 取消回复