本地部署就是由用户在自己本地部署服务器环境,本地管理。
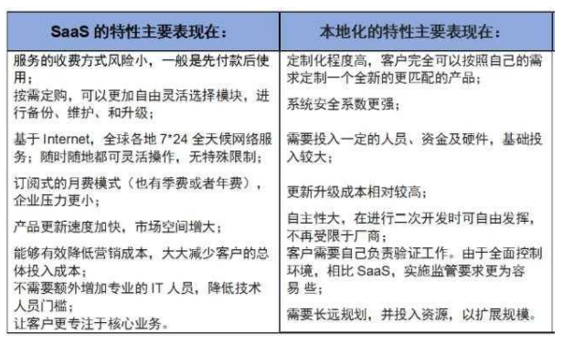
云化部署就是采用云化的方案,也叫SaaS模式,使用厂商提供的云服务器。
混合部署,就是一部分上云,一部分本地。
最后
以上就是激动钢笔最近收集整理的关于【术语】本地部署、云化部署、混合部署的全部内容,更多相关【术语】本地部署、云化部署、混合部署内容请搜索靠谱客的其他文章。
本图文内容来源于网友提供,作为学习参考使用,或来自网络收集整理,版权属于原作者所有。
本地部署就是由用户在自己本地部署服务器环境,本地管理。
云化部署就是采用云化的方案,也叫SaaS模式,使用厂商提供的云服务器。
混合部署,就是一部分上云,一部分本地。
以上就是激动钢笔最近收集整理的关于【术语】本地部署、云化部署、混合部署的全部内容,更多相关【术语】本地部署、云化部署、混合部署内容请搜索靠谱客的其他文章。
发表评论 取消回复