绘制分段函数也是很常见的需求,实现分段函数的绘制也有多种方式。以下面

分段函数为例,进行说明。
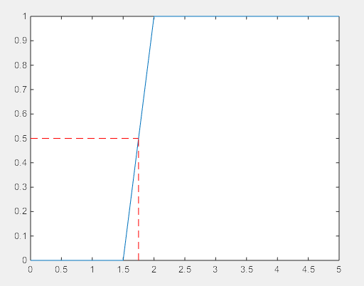
方法一:直接根据分段函数的含义,根据x值的不同,相对应的函数值也不同,进行描点连线。
x=0:0.1:5
y=[]
for xx=x
if(xx<1.5)
y=[y,0];
elseif(xx>=1.5 && xx<2)
y=[y,(xx-1.5)*2];
else
y=[y,1];
end
end
plot(x,y)
%函数图像上加一个点
x0=1.75
y0=0.5
hold on
plot([0 x0],[y0 y0],'r--') %画线
plot([x0 x0],[0 y0],'r--')
hold off
运行效果

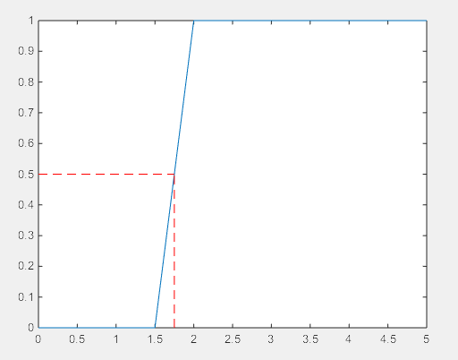
方法二:直接根据x判定结果的特性0,1值,把对x的判断巧妙的使用一个公式来实现不同情形要的结果
这样做代码比较简洁,方便
x=0:0.1:5
y=0.*(x<1.5)+(x-1.5)*2.*(x>=1.5 & x<2)+1.*(x>=2)
plot(x,y)
%函数图像上加一个点
x0=1.75
y0=0.5
hold on
plot([0 x0],[y0 y0],'r--') %画线
plot([x0 x0],[0 y0],'r--')
hold off
实现相同的效果:

总之,绘制图像的时候要记得本质是“描点连线” ,可以以不同的实现方式来实现自己的目的。
最后
以上就是感性皮卡丘最近收集整理的关于使用MATLAB绘制分段函数实现的全部内容,更多相关使用MATLAB绘制分段函数实现内容请搜索靠谱客的其他文章。
本图文内容来源于网友提供,作为学习参考使用,或来自网络收集整理,版权属于原作者所有。
发表评论 取消回复