我是靠谱客的博主 优雅长颈鹿,这篇文章主要介绍基于ASR-PRO离线语音芯片制作的控制小黑盒,现在分享给大家,希望可以做个参考。

语音控制小黑盒

一、功能介绍:
1、支持语音控制,通过唤醒词来唤醒小黑盒,说出命令后实现相应功能。
2、还可以通过按键控制。
3、对应功能都配有指示灯和电源指示灯。
4、配有220V的电压电流显示。
二、输出方式
1、一共3组继电器输出,电源选择可以是220V或者直流电。
2、一组一个继电器可以220V单路输出。
3、一组两个继电器可以控制高低档220V轮流单路输出。
4、一组一个继电器可以控制高低档模式(低档通过一个6A10二极管降压整流输出,可以简易取暖器高低档调节)。
三、保护措施
1、直流电5V供电配有2A保险管。
2、交流电220V供电配有5A保险管。
3、继电器电路板上的220V线路全部阻焊,在上面在单独上锡,增加电流承载能力。
四、组成部件
1、ASR-PRO离线语音核心板
2、自制3路220V继电器模块
3、5V2A的电源
五、最后说一嘴
继电器电路板的继电器的强电和弱点没有做到很好的隔离效果,电路板的电流承载能力不是很强,不能用于大功率电器,用于几百瓦的小取暖器应该还行。
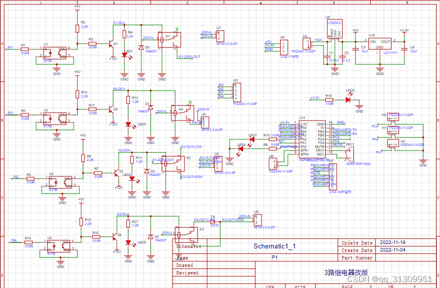
六、原理图和电路板展示(修改后)
修改了以前电路设计,增加了5V、3V稳压电路,把离线语音模块也结合进电路板(少用杜邦线连接),把剩余的IO口也预留出来,方便以后另做他用。但始终觉得设计的不行,一定还有不足的地方。
在这里插入图片描述原理图
在这里插入图片描述电路板底部
在这里插入图片描述电路板顶部在这里插入图片描述电路板3D演示图
在这里插入图片描述3D演示图顶部
在这里插入图片描述3D演示图底部

七、实物展示
电路板连接很丑,就不做展示。
在这里插入图片描述二次板和第一次板正面
在这里插入图片描述二次板和第一次板背面

正面
在这里插入图片描述背面
在这里插入图片描述左斜侧
在这里插入图片描述右斜侧
在这里插入图片描述右斜侧远景

八、视频演示
.

离线语音控制小黑盒,搭配取暖器,很好用。


九、代码下载
天文图形代码https://download.csdn.net/download/qq_31309951/87176822

最后

以上就是优雅长颈鹿最近收集整理的关于基于ASR-PRO离线语音芯片制作的控制小黑盒的全部内容,更多相关基于ASR-PRO离线语音芯片制作内容请搜索靠谱客的其他文章。

本图文内容来源于网友提供,作为学习参考使用,或来自网络收集整理,版权属于原作者所有。
点赞(238)

评论列表共有 0 条评论

立即
投稿
返回
顶部