目录
- 1.一项初始序列X0
- 2.累加序列,生成新序列
- 3.紧邻均值生成序列
- 4.求相关参数
- 5.由第四步求出参数
- 6.生成预测模型
- 7.累减还原,得原始数列的灰色预测值
- 8.模型检验
- 9.可视化
- 结果分析
1.一项初始序列X0
import numpy as np
import math as mt
import matplotlib.pyplot as plt
X0 = [15,16.1,17.3,18.4,18.7,19.6,19.9,21.3,22.5]
2.累加序列,生成新序列
X1 = [15]
add = X0[0] + X0[1]
X1.append(add)
i = 2
while i < len(X0):
add = add+X0[i]
X1.append(add)
i += 1
print("X1",X1)
X1 [15, 31.1, 48.400000000000006, 66.80000000000001, 85.50000000000001, 105.10000000000002, 125.00000000000003, 146.30000000000004, 168.80000000000004]
3.紧邻均值生成序列
Z = []
j = 1
while j < len(X1):
num = (X1[j]+X1[j-1])/2
Z.append(num)
j = j+1
print("紧邻均值生成序列Z(背景值):",Z)
紧邻均值生成序列Z(背景值): [23.05, 39.75, 57.60000000000001, 76.15, 95.30000000000001, 115.05000000000003, 135.65000000000003, 157.55000000000004]
4.求相关参数
#4.1 求Y
Y = []
x_i = 0
while x_i < len(X0)-1 :
x_i += 1
Y.append(X0[x_i])
Y = np.mat(Y).T#化为矩阵,进行矩阵运算
Y.reshape(-1,1)
print("Y",Y)
#4.2 求B
B = []
b = 0
while b < len(Z) :
B.append(-Z[b])
b += 1
B = np.mat(B)#数组转矩阵
B.reshape(-1,1)
B = B.T
c = np.ones((len(B),1))#生成len(B)行1列的数组
B = np.hstack((B,c))#合并,水平方向叠加
print("B",B)
Y [[16.1]
[17.3]
[18.4]
[18.7]
[19.6]
[19.9]
[21.3]
[22.5]]
B [[ -23.05 1. ]
[ -39.75 1. ]
[ -57.6 1. ]
[ -76.15 1. ]
[ -95.3 1. ]
[-115.05 1. ]
[-135.65 1. ]
[-157.55 1. ]]
5.由第四步求出参数
theat = np.linalg.inv(B.T.dot(B)).dot(B.T).dot(Y)#最小二乘法:使拟合函数求的值与已知数据的平方差最小
a1 = theat[0][0]#发展系数
b1 = theat[1]#驱动系数
print(theat)
a=float(a1)
b=float(b1)
print("发展系数a:",a)
print("驱动系数b:",b)
[[-0.04352981]
[15.41559771]]
发展系数a: -0.043529807634855366
驱动系数b: 15.41559770935472
6.生成预测模型
F = []
F.append(X0[0])
k = 1
did=b/a
'''
while k < len(X0)+2: #当k<=8时,求的是拟合值;加2意思是预测了未来两年的,即预测值
F.append((X0[0]-did)*mt.exp(-a*k)+did)
k += 1
print("预测模型F:",F)
'''
while k < len(X0):
F.append((X0[0]-did)*mt.exp(-a*k)+did)
k += 1
print("预测模型F:",F)
(k,g+2):
预测模型F: [15.0, 31.423405429147238, 48.57750668582446, 66.49481325137344, 85.20928099062075, 104.75637650310938, 125.17314433739045, 146.4982771957536, 168.77218926244535, 192.03709279434298, 216.33707811923313]
(k,g不+2):
预测模型F: [15, 31.423405429147238, 48.57750668582446, 66.49481325137344, 85.20928099062075, 104.75637650310938, 125.17314433739045, 146.4982771957536, 168.77218926244535]
7.累减还原,得原始数列的灰色预测值
G = []
G.append(X0[0])
g = 1
'''
含预测未来2年
while g<len(X0)+2:
G.append(F[g]-F[g-1])
g +=1
print("原始数列的灰色拟合值和未来2年预测值:",G)
'''
while g<len(X0):
G.append(F[g]-F[g-1])
g +=1
print("原始数列的灰色拟合值:",G)
/注释中(k,g+2):
原始数列的灰色拟合值和未来2年预测值: [15, 16.423405429147238, 17.154101256677222, 17.917306565548984, 18.71446773924731, 19.547095512488625, 20.416767834281075, 21.325132858363133, 22.273912066691764, 23.26490353189763, 24.299985324890145]
/非注释中(k,g不+2):(适用于8模型检验)
原始数列的灰色拟合值: [15.0, 16.423405429147238, 17.154101256677222, 17.917306565548984, 18.71446773924731, 19.547095512488625, 20.416767834281075, 21.325132858363133, 22.273912066691764, 23.26490353189763, 24.299985324890145]
8.模型检验
//注意:针对k和g没有+2时
print("残差检验")
# 8.1残差检验
#8.1.1绝对误差序列
X0 = np.array(X0)
G = np.array(G)
e=abs(X0-G)
print("绝对误差序列:",e)
#8.1.2相对误差序列
q=e/X0
print("相对误差序列:",q)
q_mean=sum(q)/len(q)
print("q_mean=",q_mean)
print()
print("后验差检验")
#8.2 后验差检验
#8.2.1计算原始序列标准差s1(此处计算的是方差,与s2分母相同)
s1 = np.var(X0) # 方差
print("原始序列方差s1:",s1)
#8.2.2计算绝对误差序列的标准差s2((此处计算的是方差,与s2分母相同))
s2 = np.var(e)
print("绝对误差序列的方差s2:",s2)
#8.2.3计算方差比
c = s2/s1
print("方差比:",c)
#8.2.4计算小误差概率P
p=0
for s in range(len(e)):
if (abs(e[s]) < 0.6745 * s1):
p = p + 1
P = p/len(e)
print("小误差概率P:",P)
残差检验
绝对误差序列: [0. 0.32340543 0.14589874 0.48269343 0.01446774 0.05290449
0.51676783 0.02513286 0.22608793]
相对误差序列: [0. 0.02008729 0.00843345 0.02623334 0.00077368 0.00269921
0.02596823 0.00117995 0.01004835]
q_mean= 0.010602611361110747
后验差检验
原始序列方差s1: 5.102469135802469
绝对误差序列的方差s2: 0.03619043724355282
方差比: 0.0070927302606527435
小误差概率P: 1.0
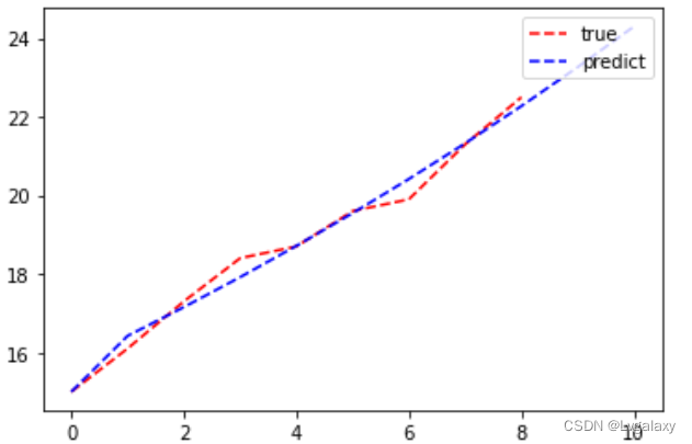
9.可视化
r0 = range(9)
t0 = list(r0)
r1 = range(11)
t1 = list(r1)
plt.plot(t0,X0,color='r',linestyle="--",label='true')
plt.plot(t1,G,color='b',linestyle="--",label="predict")
plt.legend(loc='upper right')
plt.show()
k,g+2:

k,g不+2:

//可见相比前面的原始图像,新的序列和年份的图像看起来像是一条直线!
这就是累加生成制造出来的规律(注意:更常见的是指数形式的图像,本题直线型的图像可视作指数型图像的特例)
结果分析
该GM(1,1)模型的适用范围
由第5步代码结果(发展系数a)得知-a0.04<0.35,所以该GM(1,1)模型可以应用到中长期预测中,且预测效果非常好[6]。
精度检验
- 由第8步中的残差检验结果得知,相对误差序列均值q_mean -0.01,说明该GM(1,)模型为残差优模型。
- 由第8步中的后验差检验结果方差比C0.0071<0.35,且小误差概率P=1.0>0.95,得知该模型预测精度等级为好。
补充:既然有GM(1,1)模型,自然有GM(2,1)、GM(1,2)模型等。其中GM(2,1)就代表利用一个变量的二阶微分方程来进行灰色预测。本题的新序列与年份的函数图像接近指数函数或直线,是单调的变化过程,适合GM(1,1)模型;而如果画出的图像是非单调的摆动序列或饱和的S型序列,则可考虑GM(2,1)模型。
最后
以上就是故意小刺猬最近收集整理的关于灰色预测GM(1,1)代码的全部内容,更多相关灰色预测GM(1内容请搜索靠谱客的其他文章。
发表评论 取消回复