1. 电流表能不能正反接
普通手持式电流表一般是可以正反接的,即电流无论何种接入,都能测量电流。
2.
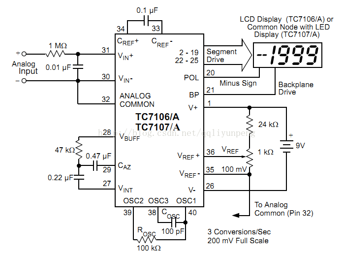
市面上有这种电流表:单独的用数字表头芯片来采集电流,比如TC7107是协力表头XL5135的芯片,电流经过表头里边的康铜丝将电压直接加到芯片里边的运放两端。原理就是将运放的负端认为低端,采的电压就是运放两端的压差。基于这个原理,电流表表头的电源必须和被测量的电路的地是不同的,也就是要求隔离电源。
像这类检测芯片,如果表头里边没有加隔离电源,那,在设计的时候,自己加一个隔离电源是必须的了。一个表头消耗的功率,如果是5V供电的话,1W的模块就够了。
按原理来说,这个芯片是将-端,或+端认为是地,然后采集康铜丝两端的电压,如果将-端认为了地,那么第二个电流表在接的时候就需要注意了,应该以相同的方式连接,比如说要让-端连接想通的电平,而且电平不能变化,因此,会有将电流表接到电路的接近gnd一段的说法,基于以上不好接的形式,给电流表单独隔离供电是一个很好的方法。
最后
以上就是细心苗条最近收集整理的关于电流表接法1. 电流表能不能正反接2. 的全部内容,更多相关电流表接法1.内容请搜索靠谱客的其他文章。
本图文内容来源于网友提供,作为学习参考使用,或来自网络收集整理,版权属于原作者所有。

发表评论 取消回复