我是靠谱客的博主 开朗机器猫,这篇文章主要介绍matlab工具箱_MATLAB大法好---强化学习工具箱探索,现在分享给大家,希望可以做个参考。

85c571df27865f1bc4e496ea26fa5f56.png

开始前,先附上Mathwork强化学习Toolbox介绍的官方页面;

  • https://ww2.mathworks.cn/products/reinforcement-learning.html
  • Brain大佬真传:https://www.youtube.com/watch?v=Wypc1a-1ZYA&list=PLn8PRpmsu08rVoOEEaF3xtSQCLg4E0rtK&index=4

怀着敬畏之心,我决定尝试一些Matlab大法的官方的强化学习demo,体验一下这种丝滑流畅的感觉;


第一个demo是一个双足机器人,采用的势Simscape和Multibody进行建模,用DDPG与TD3智能体进行测试,对性能进行比较;首先对这两种算法进行简单的介绍:

1. 关于DDPG(Deep Determinisitic Policy Gradient Agents)

这个算法在无人机、无人船、水下、多足等机器人场景中已经有着广泛的应用,其可以学习连续动作,而且确定性的策略非常容易去学。关键点如下:

  • 动作空间连续,状态空间连续或者离散场景;
  • 在每个训练步骤使用随机噪声模型扰动策略所选择的动作(OU-Noise);
  • 经验池重放;
  • 两套Actor与Critic网络,目标网络用于计算TD error;
  • Critic作用预估Q而不是V;Actor输出确定动作非概率分布,该动作可获得最大Q;
  • 目标网络软更新;
  • offline policy;

2. 关于TD3(Twin-Delayed Deep Deterministic Policy Gradient Agents)

  • 之于DDPG就像Double DQN之于DQN;
  • 避免对于Q值得过高估计;
  • 一共有6个网络,Criticx2, Actorx1, Target Criticx2, Target Actorx1;

两种agents都在具有相同模型参数的Biped机器人环境上进行训练,并有共同的初始条件策略、相同Actor和Critic的网络架构、相同的训练参数配置(采样时间、折扣因子、mini-batch尺寸、经验池buffer大小、exploration noise..)

双足机器人如下:Hip joint大腿髋关节、Knee joint膝盖、Ankle joint 脚踝关节
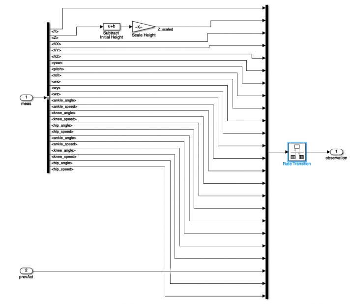
动作空间是6个关节扭矩;状态空间包括躯干位置(Y,Z)、速度(X,Y,Z)、姿态((Yaw,Pitch,Roll)、角速度(p,q,r)、两腿3个Joint的角位置与速度(12)、上一时刻扭矩指令(6)共29个状态;

d27199be5b2075ffa6a32c576a8ebd91.png
双足机器人,图片引用:https://www.youtube.com/watch?v=Wypc1a-1ZYA&list=PLn8PRpmsu08rVoOEEaF3xtSQCLg4E0rtK&index=4

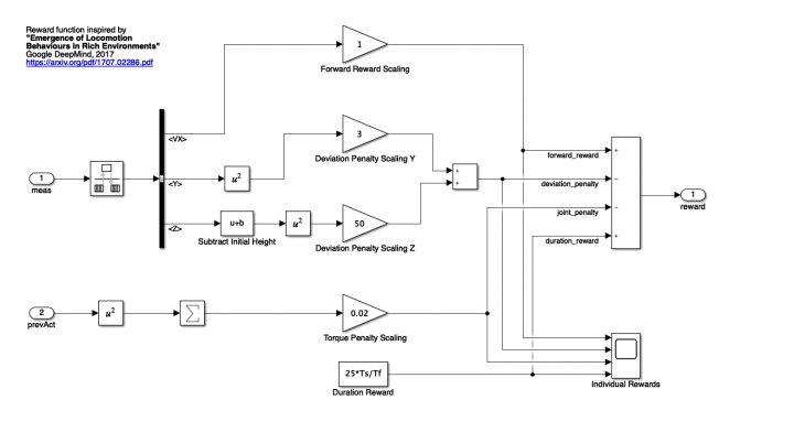
训练目标——让这个Biped Robot以最小的控制效果下学会走直线...为了完成目标,设置如下奖励函数:

其中:第一项是对于前进速度的奖励;第二项是对偏离x正方向的惩罚;第三项是防止机器人跳起;第四项是对每一时间步的微小奖励(总得给点...);第五项目的是尽量让输入最小。

看一下官方给的demo:

028fe83eccb40325c5ce1bdc65f94653.png
蛮不错的哦

每个episode终止条件有以下几个:

  • 机器人躯干质心在Z方向上小于0.1 m(摔倒了),在Y方向上大于1 m(跑偏了)。
  • 滚动roll,俯仰pitch或偏航yaw的绝对值都大于0.7854弧度。
  • 达到自然的终止点(episodes限置)

Simulink架构:
这个框架图非常舒服,更加直观的展示了使用tensorflow或者pytorch时智能体与环境交互的框架结构。

4a32cf254f1ff165a271f0164a660f43.png
报错因为还未指定Agent,只是总体架构

c170469db0dc204f69a825a93087e8ea.png
29个状态量的状态空间observations

adcb9efcaad1c0855c6b59fa31749727.png
Reward Function

a9d24fde39c246698c8be3322ea9642d.png
is done?

d343862bd80929ea99d04e1f6555c03a.png
Biped Robot Env

86cbf43e64afcf3b532c3099644257b8.png
Critic Networks
%% 状态配置

学习曲线:

d5884533db9a378c9d04a033ebfe0a59.png
直观,明了的可视化窗口
comparePerformance('DDPGAgent','TD3Agent')

a99bed6b27361cff87022fb4b3b30457.png
方便的进行基准比较

matlab虽好,但是指不定哪天就用不上了... 且用且珍惜啊...

REF

张斯俊:一文带你理清DDPG算法(附代码及代码解释)​zhuanlan.zhihu.com
21b110e2ef469b960aeb5062aaeae73b.png
https://ww2.mathworks.cn/products/reinforcement-learning.html​ww2.mathworks.cn https://www.youtube.com/watch?v=Wypc1a-1ZYA&list=PLn8PRpmsu08rVoOEEaF3xtSQCLg4E0rtK&index=4​www.youtube.com

最后

以上就是开朗机器猫最近收集整理的关于matlab工具箱_MATLAB大法好---强化学习工具箱探索的全部内容,更多相关matlab工具箱_MATLAB大法好---强化学习工具箱探索内容请搜索靠谱客的其他文章。

本图文内容来源于网友提供,作为学习参考使用,或来自网络收集整理,版权属于原作者所有。
点赞(206)

评论列表共有 0 条评论

立即
投稿
返回
顶部