我是靠谱客的博主 老实刺猬,这篇文章主要介绍互联网医疗领域月度观察——互联网医院可线上开具新冠处方,互联网首诊“破冰”,现在分享给大家,希望可以做个参考。

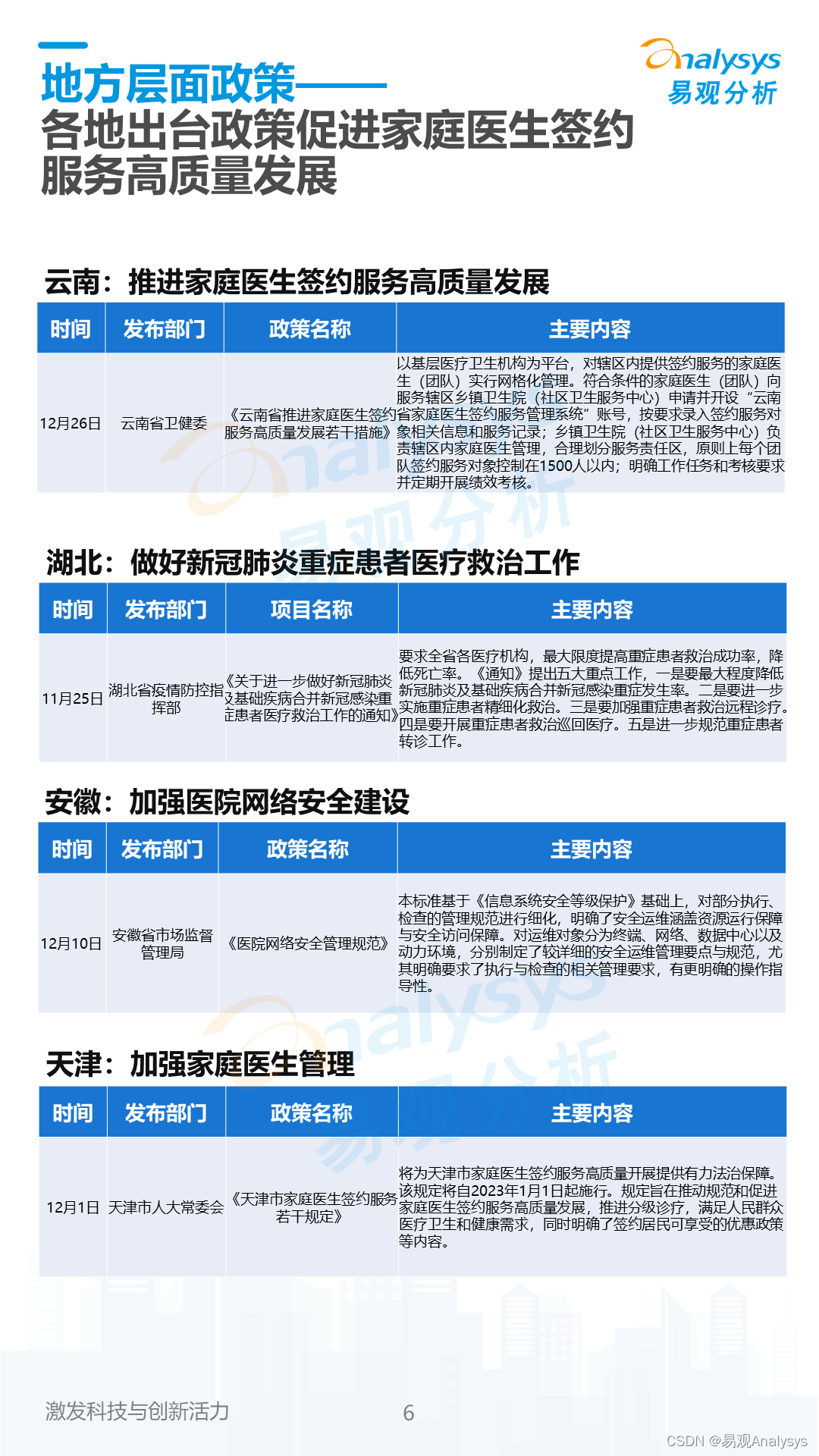
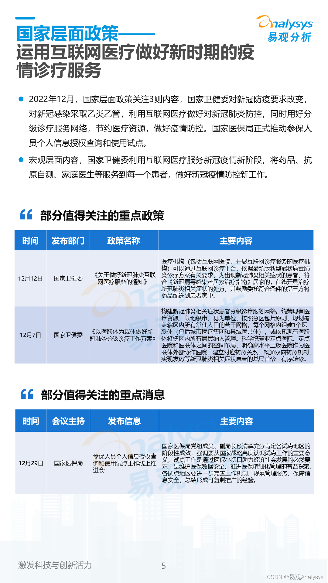
易观分析:随着国务院联防联控机制医疗救治组发布的《关于做好新冠肺炎互联网医疗服务的通知》,互联网医疗只能复诊不能首诊局面开始破冰,多个地方开始官宣感染新冠可线上首诊,同时多个互联网医疗平台开始上线线上就诊、线下送药功能,为轻症、无症状和基础性疾病比较稳定的患者提供在家隔离居家治疗服务,互联网医疗机构通过远程指导、线上加线下相结合的方式,为居家人员提供治疗指导支持和心理康复支持,互联网医疗为新冠疫情由社会防控转走向专业防控提供帮助。

共计13页PPT

阅读时间:10分钟

声明须知:易观分析在本文中引用的第三方数据和其他信息均来源于公开渠道,易观分析不对此承担任何责任。任何情况下,本文仅作为参考,不作为任何依据。本文著作权归发布者所有,未经易观分析授权,严禁转载、引用或以任何方式使用易观分析发布的任何内容。经授权后的任何媒体、网站或者个人使用时应原文引用并注明来源,且分析观点以易观分析官方发布的内容为准,不得进行任何形式的删减、增添、拼接、演绎、歪曲等。因不当使用而引发的争议,易观分析不承担因此产生的任何责任,并保留向相关责任主体进行责任追究的权利。

最后

以上就是老实刺猬最近收集整理的关于互联网医疗领域月度观察——互联网医院可线上开具新冠处方,互联网首诊“破冰”的全部内容,更多相关互联网医疗领域月度观察——互联网医院可线上开具新冠处方内容请搜索靠谱客的其他文章。

本图文内容来源于网友提供,作为学习参考使用,或来自网络收集整理,版权属于原作者所有。
点赞(167)

评论列表共有 0 条评论

立即
投稿
返回
顶部