目录
目录
一.方法简介
二.实战演习
一.方法简介
1.定义:边界值分析法就是对输入或输出的边界值进行测试的一种黑盒测试方法。通常边界值分析法是作为对等价类划分法的补充,这种情况下,其测试用例来自等价类的边界。
2.与等价划分的区别
1)边界值分析不是从某等价类中随便挑一个作为代表,而是使这个等价类的每个边界都要作为测试条件。
2)边界值分析不仅考虑输入条件,还要考虑输出空间产生的测试情况。
3.边界值分析方法的考虑:
长期的测试工作经验告诉我们,大量的错误是发生在输入或输出范围的边界上,而不是发生在输入输出范围的内部。因此针对各种边界情况设计测试用例,可以查出更多的错误。 使用边界值分析方法设计测试用例,首先应确定边界情况。通常输入和输出等价类的边界,就是应着重测试的边界情况。应当选取正好等于,刚刚大于或刚刚小于边界的值作为测试数据,而不是选取等价类中的典型值或任意值作为测试数据。

4.常见的边界值
1) 对16-bit 的整数而言 32767 和 -32768 是边界
2) 屏幕上光标在最左上、最右下位置
3) 报表的第一行和最后一行
4) 数组元素的第一个和最后一个
5) 循环的第 0 次、第 1 次和倒数第 2 次、最后一次
5.边界值分析
1) 边界值分析使用与等价类划分法相同的划分,只是边界值分析假定错误更多地存在于划分的边界上,因此在等价类的边界上以及两侧的情况设计测试用例。
例:测试计算平方根的函数
--输入:实数
--输出:实数
--规格说明:当输入一个0或比0大的数的时候,返回其正平方根;当输入一个小于0的数时,显示错误信息"平方根非法-输入值小于0"并返回0;库函数Print-Line可以用来输出错误信息。
2) 等价类划分:
I.可以考虑作出如下划分:
a、输入 (i)<0 和 (ii)>=0
b、输出 (a)>=0 和 (b) Error
II.测试用例有两个:
a、输入4,输出2。对应于 (ii) 和 (a) 。
b、输入-10,输出0和错误提示。对应于 (i) 和 (b) 。
3) 边界值分析:
划分(ii)的边界为0和最大正实数;划分(i)的边界为最小负实数和0。由此得到以下测试用例:
a、输入 {最小负实数}
b、输入 {绝对值很小的负数}
c、输入 0 d、输入 {绝对值很小的正数}
e、输入 {最大正实数}
4) 通常情况下,软件测试所包含的边界检验有几种类型:数字、字符、位置、重量、大小、速度、方位、尺寸、空间等。
5) 相应地,以上类型的边界值应该在:最大/最小、首位/末位、上/下、最快/最慢、最高/最低、 最短/最长、 空/满等情况下。
6) 利用边界值作为测试数据
| 项 | 边界值 | 测试用例的设计思路 |
| 字符 | 起始-1个字符/结束+1个字符 | 假设一个文本输入区域允许输入1个到255个 字符,输入1个和255个字符作为有效等价类;输入0个和256个字符作为无效等价类,这几个数值都属于边界条件值。 |
| 数值 | 最小值-1/最大值+1 | 假设某软件的数据输入域要求输入5位的数据值,可以使用10000作为最小值、99999作为最大值;然后使用刚好小于5位和大于5位的 数值来作为边界条件。 |
| 空间 | 小于空余空间一点/大于满空间一点 | 例如在用U盘存储数据时,使用比剩余磁盘空间大一点(几KB)的文件作为边界条件。 |
7)内部边界值分析:
在多数情况下,边界值条件是基于应用程序的功能设计而需要考虑的因素,可以从软件的规格说明或常识中得到,也是最终用户可以很容易发现问题的。然而,在测试用例设计过程中,某些边界值条件是不需要呈现给用户的,或者说用户是很难注意到的,但同时确实属于检验范畴内的边界条件,称为内部边界值条件或子边界值条件。
内部边界值条件主要有下面几种:
a)数值的边界值检验:计算机是基于二进制进行工作的,因此,软件的任何数值运算都有一定的范围限制。
| 项 | 范围或值 |
| 位(bit) | 0 或 1 |
| 字节(byte) | 0 ~ 255 |
| 字(word) | 0~65535(单字)或 0~4294967295(双字) |
| 千(K) | 1024 |
| 兆(M) | 1048576 |
| 吉(G) | 1073741824 |
b)字符的边界值检验:在计算机软件中,字符也是很重要的表示元素,其中ASCII和Unicode是常见的编码方式。下表中列出了一些常用字符对应的ASCII码值。
| 字符 | ASCII码值 | 字符 | ASCII码值 |
| 空 (null) | 0 | A | 65 |
| 空格 (space) | 32 | a | 97 |
| 斜杠 ( / ) | 47 | Z | 90 |
| 0 | 48 | z | 122 |
| 冒号 ( : ) | 58 | 单引号 ( ‘ ) | 96 |
| @ | 64 |
c)其它边界值检验
6.基于边界值分析方法选择测试用例的原则
1) 如果输入条件规定了值的范围,则应取刚达到这个范围的边界的值,以及刚刚超越这个范围边界的值作为测试输入数据。
例如,如果程序的规格说明中规定:"重量在10公斤至50公斤范围内的邮件,其邮费计算公式为……"。作为测试用例,我们应取10及50,还应取10.01,49.99,9.99及50.01等。
2) 如果输入条件规定了值的个数,则用最大个数,最小个数,比最小个数少一,比最大个数多一的数作为测试数据。
比如,一个输入文件应包括1~255个记录,则测试用例可取1和255,还应取0及256等。
3) 将规则1)和2)应用于输出条件,即设计测试用例使输出值达到边界值及其左右的值。
例如,某程序的规格说明要求计算出"每月保险金扣除额为0至1165.25元",其测试用例可取0.00及1165.24、还可取一0.01及1165.26等。再如一程序属于情报检索系统,要求每次"最少显示1条、最多显示4条情报摘要",这时我们应考虑的测试用例包括1和4,还应包括0和5等。
4) 如果程序的规格说明给出的输入域或输出域是有序集合,则应选取集合的第一个元素和最后一个元素作为测试用例。
5) 如果程序中使用了一个内部数据结构,则应当选择这个内部数据结构的边界上的值作为测试用例。
6) 分析规格说明,找出其它可能的边界条件。

二.实战演习
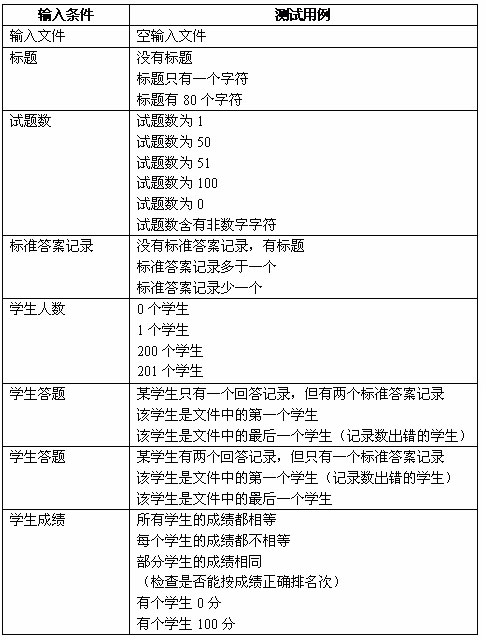
1.现有一个学生标准化考试批阅试卷,产生成绩报告的程序。其规格说明如下:程序的输入文件由一些有80个字符的记录组成,如右图所示,所有记录分为3组:

①标题:这一组只有一个记录,其内容为输出成绩报告的名字。
②试卷各题标准答案记录:每个记录均在第80个字符处标以数字"2"。该组的第一个记录的第1至第3个字符为题目编号(取值为1一999)。第10至第59个字符给出第1至第50题的答案(每个合法字符表示一个答案)。该组的第2,第3……个记录相应为第51至第100,第101至第150,…题的答案。
③每个学生的答卷描述:该组中每个记录的第80个字符均为数字"3"。每个学生的答卷在若干个记录中给出。如甲的首记录第1至第9字符给出学生姓名及学号,第10至第59字符列出的是甲所做的第1至第50题的答案。若试题数超过50,则第2,第3……纪录分别给出他的第51至第100,第101至第150……题的解答。然后是学生乙的答卷记录。
④学生人数不超过200,试题数不超过999。
⑤程序的输出有4个报告:
a)按学号排列的成绩单,列出每个学生的成绩、名次。
b)按学生成绩排序的成绩单。
c)平均分数及标准偏差的报告。
d)试题分析报告。按试题号排序,列出各题学生答对的百分比。
解答:分别考虑输入条件和输出条件,以及边界条件。
给出下表所示的输入条件及相应的测试用例。

输出条件及相应的测试用例表。

2.三角形问题的边界值分析测试用例 在三角形问题描述中,除了要求边长是整数外,没有给出其它的限制条件。在此,我们将三角形每边边长的取范围值设值为[1, 100] 。
| 测试用例 | a | b | c | 预期输出 |
| Test1 Test2 Test3 Test4 Test5 | 60 60 60 50 50 | 60 60 60 50 50 | 1 2 60 99 100 | 等腰三角形 等腰三角形 等边三角形 等腰三角形 非三角形 |
| Test6 Test7 Test8 Test9 | 60 60 50 50 | 1 2 99 100 | 60 60 50 50 | 等腰三角形 等腰三角形 等腰三角形 非三角形 |
| Test10 Test11 Test12 Test13 | 1 2 99 100 | 60 60 50 50 | 60 60 50 50 | 等腰三角形 等腰三角形 等腰三角形 非三角形 |
3.NextDate函数的边界值分析测试用例 在NextDate函数中,隐含规定了变量mouth和变量day的取值范围为1≤mouth≤12和1≤day≤31,并设定变量year的取值范围为1912≤year≤2050 。
| 测试用例 | mouth | day | year | 预期输出 |
| Test1 Test2 Test3 Test4 Test5 Test6 Test7 | 6 6 6 6 6 6 6 | 15 15 15 15 15 15 15 | 1911 1912 1913 1975 2049 2050 2051 | 1911.6.16 1912.6.16 1913.6.16 1975.6.16 2049.6.16 2050.6.16 2051.6.16 |
| Test8 Test9 Test10 Test11 Test12 Test13 | 6 6 6 6 6 6 | -1 1 2 30 31 32 | 2001 2001 2001 2001 2001 2001 | day超出[1…31] 2001.6.2 2001.6.3 2001.7.1 输入日期超界 day超出[1…31] |
| Test14 Test15 Test16 Test17 Test18 Test19 | -1 1 2 11 12 13 | 15 15 15 15 15 15 | 2001 2001 2001 2001 2001 2001 | Mouth超出[1…12] 2001.1.16 2001.2.16 2001.11.16 2001.12.16 Mouth超出[1…12] |
最后
以上就是强健玉米最近收集整理的关于黑盒测试方法——边界值分析法一.方法简介二.实战演习 的全部内容,更多相关黑盒测试方法——边界值分析法一内容请搜索靠谱客的其他文章。
发表评论 取消回复