交通信号灯是交通信号中的重要组成部分,是道路交通的基本语言。交通信号灯由红灯(表示禁止通行)、绿灯(表示允许通行)、黄灯(表示警示)组成。分为:机动车信号灯、非机动车信号灯、人行横道信号灯、车道信号灯、方向指示信号灯、闪光警告信号灯、道路与铁路平面交叉道口信号灯。
道路交通信号灯是交通安全产品中的一个类别,是为了加强道路交通管理,减少交通事故的发生,提高道路使用效率,改善交通状况的一种重要工具。适用于十字、丁字等交叉路口,由道路交通信号控制机控制,指导车辆和行人安全有序地通行。
交通信号灯的种类有:机动车道信号灯,人行横道信号灯,非机动车道信号灯,方向指示信号灯,移动式交通信号灯,太阳能闪光警告信号灯,收费站天棚信号灯.
交通信号灯是交通信号指挥中的重要组成部分,是道路交通的基本语言。交通信号灯由红灯(表示禁止通行)、绿灯(表示允许通行)、黄灯(表示警示)组成。分为:机动车信号灯、非机动车信号灯、人行横道信号灯、车道信号灯、方向指示信号灯、闪光警告信号灯、道路与铁路平面交叉道口信号灯。广泛用于公路交叉路口,弯道、桥梁等存有安全隐患的危险路段,指挥司机或行人交通,促进交通畅通,避免交通事故和意外事故发生。
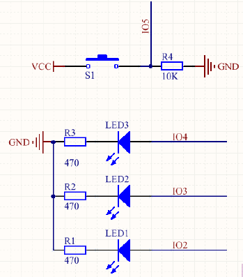
实验用到的元件
红‘绿’黄 LED各一个 ,
3个470欧姆的电阻,
1个10K欧姆电阻,
1个轻触,
6根杜邦线,
一块实验板。
原理图

3个LED自由闪烁 当 按住轻触开关 停止闪烁。
代码:
int redPin = 2;
int yellowPin = 3;
int greenPin = 4;
int buttonPin = 5;
int state = 0;
void setup()
{
pinMode(redPin, OUTPUT);
pinMode(yellowPin, OUTPUT);
pinMode(greenPin, OUTPUT);
pinMode(buttonPin, INPUT);
}
void loop()
{
if (digitalRead(buttonPin))
{
if (state == 0)
{
setLights(HIGH, LOW, LOW);
state = 1;
}
else if (state == 1)
{
setLights(HIGH, HIGH, LOW);
state = 2;
}
else if (state == 2)
{
setLights(LOW, LOW, HIGH);
state = 3;
}
else if (state == 3)
{
setLights(LOW, HIGH, LOW);
state = 0;
}
delay(1000);
}
}
void setLights(int red, int yellow, int green)
{
digitalWrite(redPin, red);
digitalWrite(yellowPin, yellow);
digitalWrite(greenPin, green);
}
最后
以上就是勤劳巨人最近收集整理的关于arduino学习笔记二十二--模拟交通信号灯的全部内容,更多相关arduino学习笔记二十二--模拟交通信号灯内容请搜索靠谱客的其他文章。
本图文内容来源于网友提供,作为学习参考使用,或来自网络收集整理,版权属于原作者所有。
发表评论 取消回复