语音识别芯片LD3320简介
LD3320 芯片是一款“语音识别”芯片,集成了语音识别处理器和一些外部电路,包括AD、DA 转换器、麦克风接口、声音输出接口等。LD3320不需要外接任何的辅助芯片如Flash、RAM 等,直接集成在LD3320中即可以实现语音识别/声控/人机对话功能。并且,识别的关键词语列表是可以任意动态编辑的。

语音识别芯片LD3320实物图
语音识别芯片LD3320主要特征
1、特有的快速而稳定的优化算法,完成非特定人语音识别。不需要用户事先训练和录音,识别准确率95%。
2、不需要外接任何辅助的Flash芯片,RAM芯片和AD芯片,就可以完成语音识别功能。真正提供了单芯片语音识别解决方案。
3、每次识别最多可以设置50项候选识别句,每个识别句可以是单字,词组或短句,长度为不超过10个汉字或者79个字节的拼音串。另一方面,识别句内容可以动态编辑修改, 因此可由一个系统支持多种场景。
4、芯片内部已经准备了16位A/D转换器、16位D/A转换器和功放电路,麦克风、立体声耳机和单声道喇叭可以很方便地和芯片管脚连接。立体声耳机接口的输出功率为20mW,而喇叭接口的输出功率为550mW,能产生清晰响亮的声音。
5、支持并行和串行接口,串行方式可以简化与其他模块的连接。
6、可设置为休眠状态,而且可以方便地激活。
7、支持MP3播放,无需外围辅助器件,主控MCU将MP3数据依次送入LD3320芯片内部就可以从芯片相应PIN输出声音。可以选择从立体声耳机或者单声道喇叭获得声音输出。支持MPEG1(ISO/IEC11172-3), MPEG2(ISO/IEC13818-3) 和MPEG 2.5 layer 3等格式。
8、工作供电为3.3V,如果用于便携式系统,使用3节AA电池就可以满足供电需要。
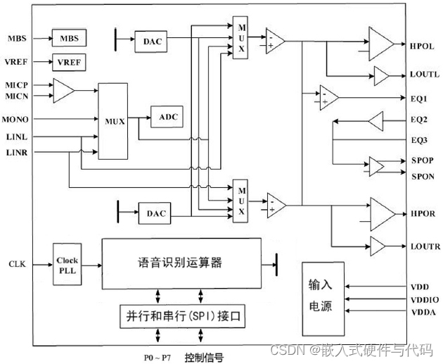
语音识别芯片LD3320内部电路的简单逻辑图

说明如下:
一、电压要求:
1、VDD 数字电路用电源输入 3.0 V–3.3 V。
2、VDDIO 数字I/O电路用电源输入 1.65 V–VDD。
3、VDDA 模拟电路用电源输入 3.0 V–4.0 V。
可以用统一的3.3v电压输入以简化设计。数字电压和模拟电压进行隔离可以使得芯片有更好的效果。
芯片管脚输入电压范围:
高电压 (逻辑“1”):0.7*VDDIO~VDDIO。
低电压(逻辑“0”):0~0.3*VDDIO。
因此,需要保证使用的主控MCU同样工作在3.3V,保证主控MCU向LD3320的管脚输出的高电压不超过3.3V。
二、时钟(Clock):芯片必须连接外部时钟,频率范围是4~48MHz。芯片内部有PLL频率合成器,可产生特定频率供内部模块使用。
三、复位:复位信号(RSTB*)必须在VDD/VDDA/VDDIO稳定后进行。无论芯片在进行何种运算,复位信号可以使它恢复初始状态,并使各寄存器复位。如没有后续指令(对寄存器的设置),复位后芯片进入休眠状态。此后,一个CSB*信号可以重新激活芯片进入工作状态。
四、并行接口:可通过并行方式和外部主CPU连接,此时使用8根数据线(P0-P7),4个控制信号(WRB*, RDB*, CS*, A0), 以及一个中断返回信号(INTB*)。
五、串行接口:串行接口通过SPI协议和外部主CPU连接,首先要将MD接高电平,而将(SPIS*)接地。此时只使用4个管脚:片选(SCS*)、SPI时钟(SDCK)、SPI输入(SDI)和SPI输出(SDO)。
六、寄存器:芯片的设置和命令、包括传送和接受数据,都是通过对寄存器操作来完成。如进行语音识别时,设置识别关键词语列表,设定芯片识别模式,识别完成后获得识别结果都是通过读/写寄存器来完成。播放声音时,将MP3格式数据循环放入FIFO对应寄存器。(识别结果是通过寄存器返回识别出的关键词语在关键词语列表中的排列序号Index数值,该Index数值是在设置关键词语列表时指定)。
七、喇叭音量的外部控制:除了特定寄存器来控制音量以外,芯片外部电路可以控制喇叭音量增益。使用EP1、EP2、EP3对应管脚。
语音识别芯片LD3320管脚说明


说明: IO方向: I表示输入; O表示输出。 AD分类: A表示模拟信号; D表示数字信号。
最后
以上就是幸福百合最近收集整理的关于语音识别芯片LD3320介绍的全部内容,更多相关语音识别芯片LD3320介绍内容请搜索靠谱客的其他文章。
发表评论 取消回复