目录
1.算法仿真效果
2.MATLAB核心程序
3.算法涉及理论知识概要
4.完整MATLAB
1.算法仿真效果
matlab2022a仿真结果如下:


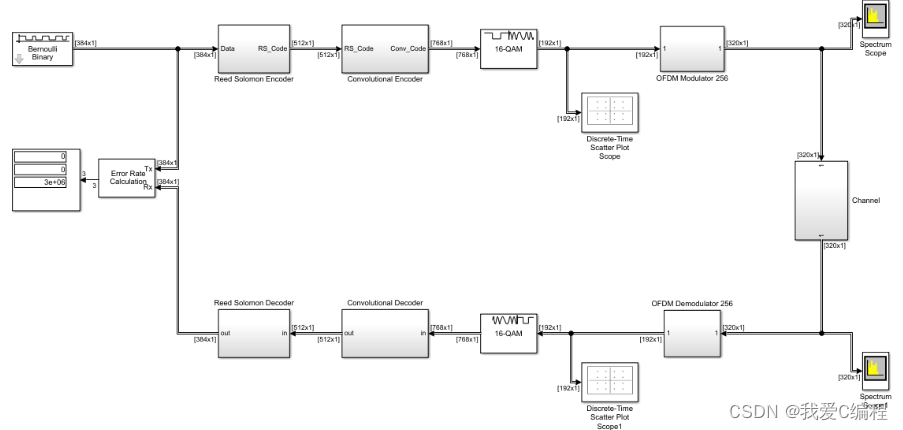
2.MATLAB/simulink核心程序

358
3.算法涉及理论知识概要
全球微波接入互操作性(World Interoperability for Microwave Access,WiMAX),WiMAX的另一个名字是802.16。IEEE802.16标准,又称WiMAX,或广带无线接入(Broadband Wireless Access,BWA)标准。它是一项无线城域网(WMAN)技术,是针对微波和毫米波频段提出的一种新的空中接口标准。它用于将802.11a无线接入热点连接到互联网,也可连结公司与家庭等环境至有线骨干线路。它可作为线缆和DSL的无线扩展技术,从而实现无线宽带接入。
WiMAX(World Interoperability for Microwave Access)即全球微波接入互操作性,是基于IEEE802.16标准的一项无线城域网接入技术,其信号传输半径可达50公里,基本上能覆盖到城郊。正是由于这种远距离传输特性,WiMAX将不仅仅是解决无线接入的技术,还能作为有线网络接入(Cable、DSL)的无线扩展,方便地实现边远地区的网络连接。由于成本较低,将此技术与需要授权或免授权的微波设备相结合之后,将扩大宽带无线市场,改善企业与服务供应商的认知度。一如当年对提高802.11使用率有很大功劳的Wi-Fi联盟,WiMAX也成立了论坛。WiMAX论坛2001年由众多无线通信设备/器件供应商发起组成,是一个非盈利性组织,以英特尔为首,目标是促进IEEE802.16标准规定的宽带无线网络的应用推广,提高大众对宽频潜力的认识,保证采用相同标准的不同厂家宽带无线接入设备之间的互通性,力促供应商解决设备兼容问题,借此加速WiMAX技术的使用率,让WiMAX技术成为业界使用IEEE802.16系列宽频无线设备的标准。WiMAX的优势实现更远的传输距离:WiMAX能实现的50公里的无线信号传输距离是无线局域网所不能比拟的。网络覆盖面积是3G发射塔的10倍,只要少数基站建设就能实现全城覆盖,这样就使得无线网络应用的范围大大扩展。更高速的宽带接入:WiMAX所能提供的最高接入速度是70M,这个速度是3G所能提供的宽带速度的30倍。优良的最后一公里网络接入服务:作为一种无线城域网技术,它可以将Wi-Fi热点连接到互联网,也可作为DSL等有线接入方式的无线扩展,实现最后一公里的宽带接入。WiMAX可为50公里线性区域内提供服务,用户无需线缆即可与基站建立宽带连接。多媒体通信服务:由于WiMAX较之Wi-Fi具有更好的可扩展性和安全性,从而能够实现电信级的多媒体通信服务。基于上述优势,WiMAX将能给用户提供真正的无线宽带网络服务,甚至是移动通信服务。可以想象,实现WiMAX之后,用户将在很大程度上摆脱无线局域网“热点”的约束,从而实现更自由的移动网络服务。WiMAX的网络架构WiMAX网络架构的目标是基于IEEE-802.16和IETF协议,构建基于全IP的WiMAX端到端的网络架构,包含参考模型、参考点以及模块化的功能分解,满足可运营的固定/游牧/便携/简单移动/全移动模式下多种宽带应用场景的要求、满足不同等级QoS的各种现有业务的需求以及与现有的有线或无线网络互连互通。
OFDM技术的基本思想是将信道的可用带宽划分成若干相互正交的子载波,在每个子载波上独立进行数据传输,从而实现对高速串行数据流的低速并行传输。它由传统的频分复用(FDM)技术演变而来,区别在于OFDM是通过DFT(离散傅立叶变换)和IDFT而不是传统的带通滤波器来实现子载波之间的分割。各子载波可以部分重叠,但仍然保持正交性,因而大大提高了系统的频谱利用率。此外,数据的低速并行传输增强了OFDM抵抗多径干扰和频率选择性衰落的能力。在OFDM技术的基础上结合频分多址(FDMA),将信道带宽内可用的子载波资源分配给不同的用户使用,就是OFDMA 。
自适应调制编码
无线信道的时变和衰落特性决定了信道容量是一个时变的随机变量,要最大限度地利用信道容量,只有使发送速率也随之相应变化,也就是说编码调制方式应该具有自适应特性。自适应调制编码(AMC)技术就是根据信道条件动态调整编码和调制方式,以提高传输速率或系统吞吐量。基本方法是根据对信道质量的测量结果,在信道条件较好时使用高阶调制和高编码速率(例如64QAM,5/6码率),以实现更高的峰值速率;而在信道条件较差时使用低阶调制和低编码速率(例如QPSK,1/2码率),以保证传输性能。通过改变调制编码方式而不是发射功率来改善性能,还可以在很大程度上降低因发射功率提高而引入的额外干扰。
功率控制
802.16e规定在上行和下行链路中都要进行功率控制,以全面提升系统的性能。总的发射功率由固定部分和动态调整部分组成。
QoS保证机制
WiMAX是第一个提出在MAC层提供QoS保证的无线接入标准。众所周知,无线信道上多径、衰落等因素的影响会导致较高的误码率和丢包率,数据传输的可靠性和有效性难以得到保障。为满足高速多媒体业务对时延、带宽、丢失率等指标的更高要求,WiMAX的MAC层定义了一系列严格的QoS控制机制,可以在无线接入网部分为不同业务提供不同质量的服务。同时,这种服务是面向连接的。
切换
当移动用户站(MS)在运动中离开原BS的覆盖范围或者其他BS可以提供质量更好的服务时,需要执行切换(HO)流程。通过BS广播的网络拓扑消息,MS可以获得相邻小区的DCD/UCD信息。BS还能为MS分配扫描周期以对邻近的基站进行扫描和测距,评估其物理层信道质量,为可能进行的切换确定寻找潜在的目标BS。实际的切换流程可以由MS发起也可以由BS发起,该切换属于硬切换。此外,IEEE 802.16e定义了两种可选的切换模式:宏分集切换(MDHO)和快速BS切换(FBSS)。MDHO允许MS同时与多个BS通信,以获得分集增益,提高链路质量。在FBSS中,MS无需执行常规切换过程,就可以实现在一个BS集合中的任意两个BS间的快速切换 [4] 。
4.完整MATLAB
V
最后
以上就是难过魔镜最近收集整理的关于基于simulink的WiMax通信系统仿真,包括RS编译码,卷积编译码,OFDM,输出星座图和频谱图1.算法仿真效果2.MATLAB/simulink核心程序3.算法涉及理论知识概要4.完整MATLAB的全部内容,更多相关基于simulink内容请搜索靠谱客的其他文章。
发表评论 取消回复