二、干系人管理
1、干系人管理概述
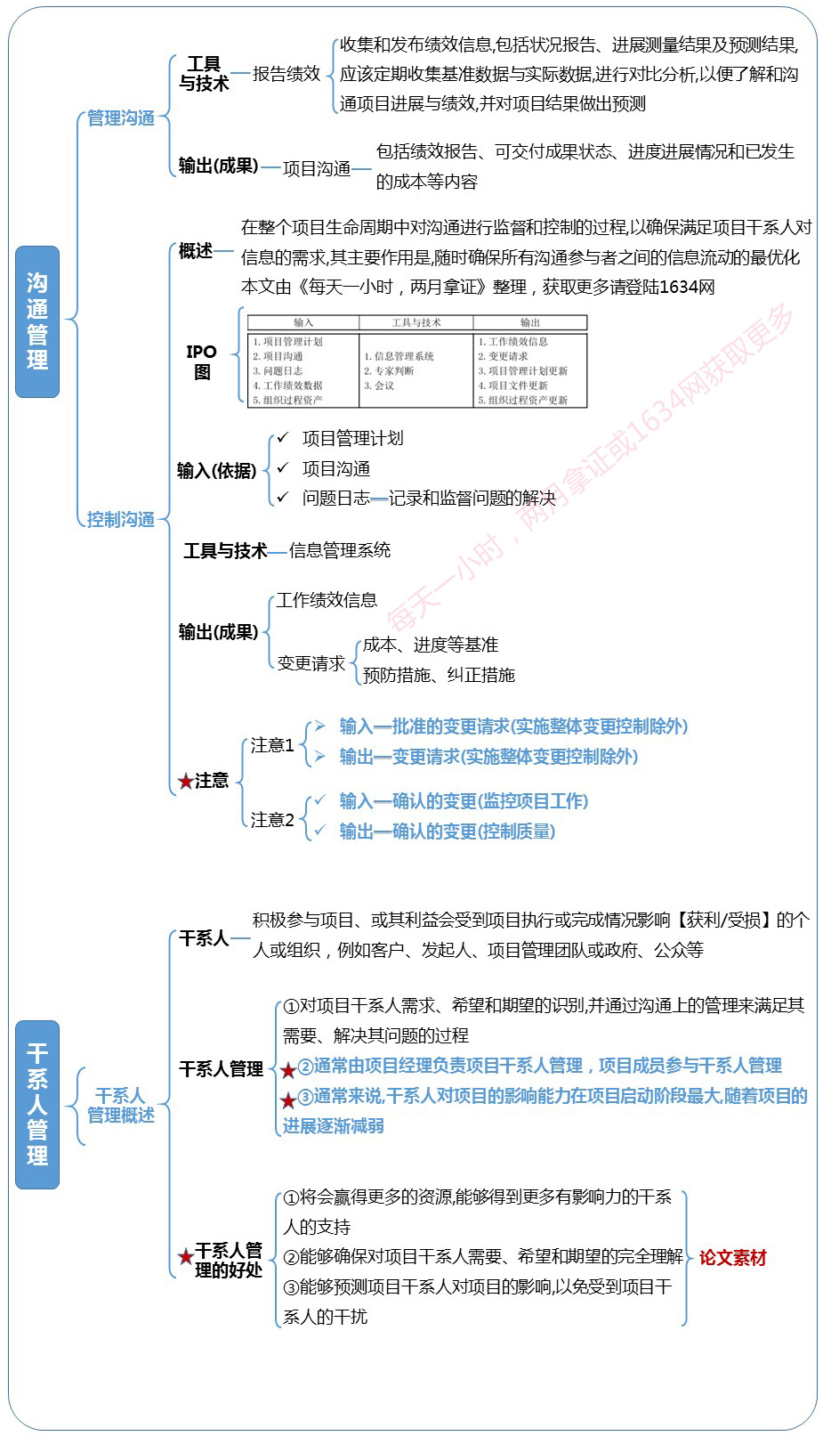
干系人:积极参与项目、或其利益会受到项目执行或完成情况影响【获利/受损】的个人或组织,例如客户、发起人、项目管理团队或政府、公众等。
干系人管理:
- ①对项目干系人需求、希望和期望的识别,并通过沟通上的管理来满足其需要、解决其问题的过程
- ★②通常由项目经理负责项目干系人管理,项目成员参与干系人管理
- ★③通常来说,干系人对项目的影响能力在项目启动阶段最大,随着项目的进展逐渐减弱
★干系人管理的好处(论文题材)
- ①将会赢得更多的资源,能够得到更多有影响力的干系人的支持
- ②能够确保对项目干系人需要、希望和期望的完全理解
- ③能够预测项目干系人对项目的影响,以免受到项目干系人的干扰
2、识别干系人
概念:识别能影响项目决策、活动或结果的个人、群体或组织,以及被项目决策、活动或者结果影响的个人、群体或者组织,并分析和记录他们的相关信息的过程。
IPO图

输入(依据)
- 项目章程—提供与项目有关的、受项目结果或执行影响的内外部各方的信息,如项目发起人、客户、团队成员、项目参与小组和部门,以及受项目影响的其他个人或者组织
- 采购文件—甲方(采购方)与供货方
工具与技术
概念:系统的收集和分析各种定量与定性信息,以便确定在整个项目中应该考虑哪些人的利益。
★步骤
①识别干系人及其相关信息
- ★ (1)包括客户方、相关领导等重要干系人,否则,应继续识别过程
- ★ (2)识别干系人(干系人分析)贯穿项目的始终
②分析干系人可能的影响并把他们分类和排序
③评估干系人对不同情况可能做出的反应,以便制定相应策略对他们施加正面影响
★分类模型
①权利/利益方格

- (1)根据干系人的职权大小和对项目结果的关注(利益)程度进行分类
- (2)重点管理区域:包括项目的客户和项目经理的主管领导
②权利/影响方格—干系人的职权大小以及主动参与(影响)项目的程度进行分类
③影响/作用方格—干系人主动参与(影响)项目的程度及改变项目计划或者执行的能力进行分类
④凸显模型—根据干系人的权力(施加自己意愿的能力),紧迫程度和合法性对干系人进行分类
输出(成果)—
干系人登记手册
本文由《每天一小时,两月拿证》整理,获取更多请登陆1634网
3、规划干系人管理
概述:基于干系人的需求、利益及对项目成功的潜在影响的分析,制定合适的管理策略以有效调动干系人参与整个项目生命周期的过程。
IPO图

输入(依据)
- 项目管理计划
- 干系人登记手册
工具与技术-分析技术
比较所有干系人当前参与程度与计划参与程度(为项目成功所需要的)
输出(成果)—
★干系人管理计划
- 关键干系人的所需参与程度和当前参与程度
- 干系人变更的范围和影响
- 干系人之间相互关系和潜在关系
- 项目现阶段的干系人沟通需求
- 需要分发给干系人的信息
- 分发相关信息的理由,以及可能产生的影响
- 向干系人发送信息的频率和时限
- 随着项目的进展,更新和优化干系人管理计划的方法
4、管理干系人
概述:在整个项目生命周期中,与干系人进行沟通和协作,以满足他的需求与期望,解决实际出现的问题,并促进干系人合理参与项目活动的过程,其作用是帮助项目经理提升来自干系人的支持,并把干系人的抵制降到最低,从而显著提高项目成功的机会。
活动内容
- ①调动干系人适时参与项目,以获得或确认他们对项目成功的持续承诺
- ②通过协商和沟通管理干系人的期望,确保项目目标实现
- ③处理尚未成为问题的干系人关注点,预测干系人未来可能提出的问题
- ④澄清和解决已经识别出的问题
IPO图

输入(依据)
- 干系人管理计划
- 沟通管理计划—提供指导和信息
工具与技术:分析技术
输出(成果)
- 问题日志
- 变更请求—纠正和预防措施
★注意
- 输入—问题日志
- 输出—问题日志(管理干系人除外)
- 本文由《每天一小时,两月拿证》整理,获取更多请登陆1634网
5、控制干系人参与
概述:全面监督项目干系人之间的关系,调整策略和计划,以调动干系人参与的过程,其作用是,随着项目进展和环境变化,维持并提升干系人参与活动的效率和效果。
IPO图

输入(依据)
- 项目管理计划
- 问题日志
- 工作绩效数据
工具与技术
信息管理系统
输出(成果)
- 工作绩效信息
- 变更请求
汇总图片:



最后
以上就是粗心饼干最近收集整理的关于第10章:项目沟通管理和干系人管理(2)-章节重点二、干系人管理汇总图片:的全部内容,更多相关第10章内容请搜索靠谱客的其他文章。
发表评论 取消回复