
一、方案描述
智能家居(smart home, home automation)是以住宅为平台,利用综合布线技术、网络通信技术、安全防范技术、自动控制技术、音视频技术将家居生活有关的设施集成,构建高效的住宅设施与家庭日程事务的管理系统,提升家居安全性、便利性、舒适性、艺术性,并实现环保节能的居住环境。智能家居是在互联网影响之下物联化的体现。智能家居通过物联网技术将家中的各种设备(如音视频设备、照明系统、窗帘控制、空调控制、安防系统、数字影院系统、影音服务器、影柜系统、网络家电等)连接到一起,提供家电控制、照明控制、电话远程控制、室内外遥控、防盗报警、环境监测、暖通控制、红外转发以及可编程定时控制等多种功能和手段。与普通家居相比,智能家居不仅具有传统的居住功能,兼备建筑、网络通信、信息家电、设备自动化,提供全方位的信息交互功能,甚至为各种能源费用节约资金。
(资料来源:阮星, 蔡闯华. 一个基于 ZigBee 协议的智能照明应用实例的实现[J]. 赤峰学院学报:自然科学版, 2011(8).李天祥.Android 物联网开发细致入门与最佳实践:中国铁道出版社,2016 年:14-15)
智能家居控制系统主要应用于家具、橱柜、娱乐系统等住宅场景,通过为家居终端产品配套智能升降控制系统,家居终端产品的高度、延伸性可以调节满足不同家庭成员的需求。从全球的角度来看,根据 Statista 数据,2017 年世界智能家居市场规模约 334 亿美元,到 2022 年有望迅速增至 782 亿美元。从国内市场来看,根据前瞻产业研究院的统计,2017 年中国智能家居市场规模约为 65.32 亿,美元,2012-2017 年年均复合增长率为 38.87%,呈现极为迅速的发展态势。根据《2018 中国智能家居产业发展白皮书》,市场渗透率为 4.9%,而同期美国智能家居渗透率达 32.0%,国内渗透率的提升将为智能家居市场规模增长提供强劲动能。智能家居领域机遇与挑战并存,品牌化、专业化和规模化的企业将更有市场前景。
(资料来源:前瞻产业研究院《2018 年中国智能家居产业发展白皮书》)
根据前瞻产业研究院《2018 年中国智能家居产业发展白皮书》预计到 2020 年,智能家居市场规模将达到782 亿美元,市场增速将逐步缓慢下来到 27%。由以上可以看出,由于市场规模的增加,每年增速看上去在下降,实际上每年都会稳定的增加 100 ~ 200 亿美元,市场状况十分健康。
大联大世平集团,针对目前智能家居市场,推出基于 NXP i.MX RT1020 和 JN51xx 的 ZigBee 3.0 网关方案,该方案具有远程控制设备、远程获取设备状态、本地场景、自由操控其他产品、指示灯反馈的功能,具有符合 ZigBee 3.0 规范、和其他厂商产品互联互通、传输距离远、自组网自愈、底层稳定、开发周期短的特性,在市场上具有免费提供评估板,免费提供 App 和云服务,支持力度大的优势。
NXP RT1020 拥有丰富的外设接口:4 路 I2C 接口,4 路 SPI 接口,以太网接口,8 路 Uart,3 路 I2S/SAI,为设计者提供了扩展外设的硬件基础。
ZigBee 部分使用模组的形式,主推 JN5189。NXP JN5189 外围电路简单,仅需晶振和少量电容即可搭建最小系统,内部 BALUN 单射频输出口的设计和高达 10 dB 发射功率节省了射频电路设计和外部 PA 的成本。
1.1 方案硬件设计架构
1.1.1 主平台的选择
本 ZigBee 3.0 网关应用方案的主平台采用的是 NXP RT1020,具有高性能,低成本,易于开发特点,采用此平台的原因是
Cortex M7 内核,500MHz 主频,性能强,速度快
带 PHY 的高速 USB
安全性(即时 FlexSPI 解密)
丰富的音频功能
SDK 包含 FreeRTOS
提供多种 IDE 的 SDK 包,包括 MCUXpresso / Keil / IAR
低成本且易于开发
1.1.2 供电 & 下载电路
① USB 5V 供电,DCDC & LDO 降压后给外设供电。
② 支持通过 SWD 对 RT1020 下载程序,并进行仿真调试,支持通过 ISP 对 ZigBee Module 进行烧录。
1.1.3 外设电路
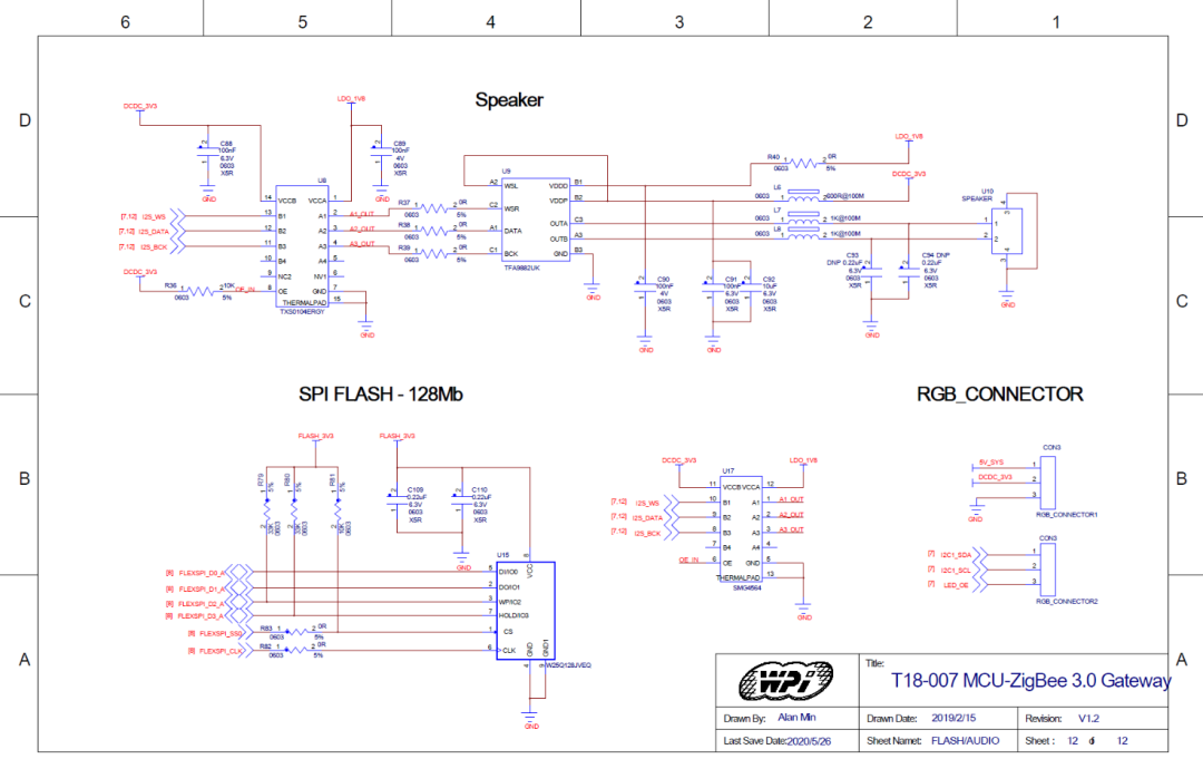
由 QSPI Flash,Ethernet,ZigBee,Button,Speaker组成。
1.1.4 方案原理图设计
RT1020 最小系统
1.1.5 方案 Layout 设计
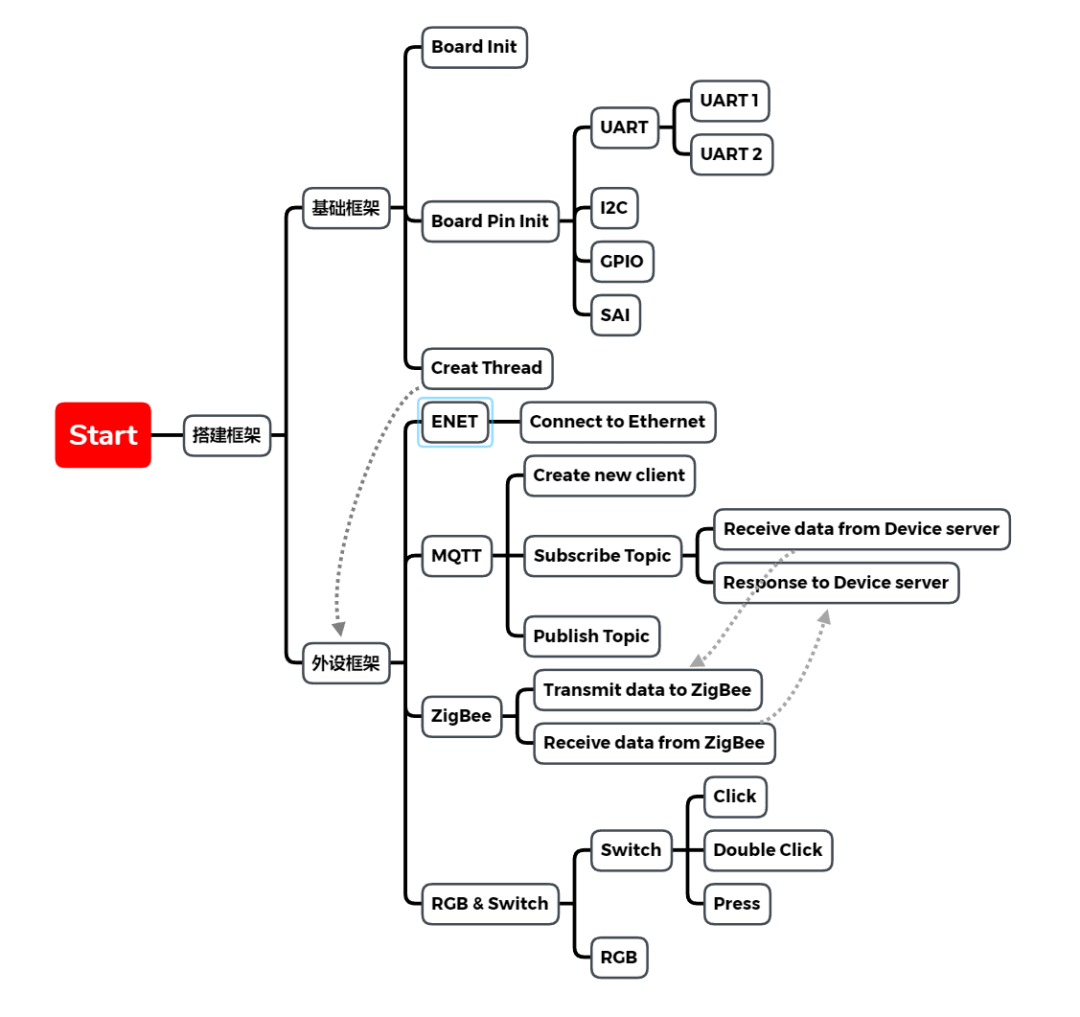
1.2 方案软件设计架构
方案的软件系统是采用 FreeRTOS ,NXP 提供了完整的基于 FreeRTOS 的 TCP/IP 示例软件,用户只需将 SDK 中的代码移植到 TCP/IP 中来,即可实现相应的功能。
1.2.1 软件框架
1.2.2 开发环境
NXP RT1020 的开发环境有三种,Keil 和 IAR 网上许多资料供大家参考,再次就不再赘述,主要来说说使用 NXP 提供的免费 IDE MCUXpresso 作为基础开发环境,MCUXpresso 是一款基于开源开发平台 Eclipse 进行定制优化的方便易用的IDE,受到众多 NXP 芯片开发者的好评。
MCUXpresso 可以从 NXP 官网下载:
https://www.nxp.com/design/software/development-software/mcuxpresso-software-and-tools/mcuxpresso-integrated-development-environment-ide:MCUXpresso-IDE
1.2.3连接云平台
ZigBee 3.0 网关方案连接的云平台是部署在阿里云的私有云平台
网关通过 MQTT 网络通讯协议连接到云服务器
本方案连接的阿里云平台是全球卓越的云计算技术和服务提供商。提供安全稳定的云服务器。数据智能是阿里云研发的超级智能,用突破性的技术,解决社会和商业中的棘手问题。目前已具备智能语音交互、图像/视频识别、机器学习、情感分析等技能, 数据智能的核心能力在于多维感知、全局洞察、实时决策、持续进化在复杂局面下快速做出最优决定。
1.2.4 APP 界面
ZigBee 智能开关面板能使用大联大世平 ATU 智能家居 APP 进行控制,能够自定义按键动作指向的控制功能。
比如,我可以在 APP 上指定单击这个动作能够控制房间的灯泡亮灭,也可以指定双击这个动作能够控制窗帘的拉开、关上等。
► 场景应用图
► 展示版照片
► 方案方块图
► 核心技术优势
关键器件 NXP RT1020的优势:
1.高性能,实时处理:Arm Cortex-M7 内核运行频率高达 500MHz,具有超快的实时响应能力
2. 低成本:
· 完整产品组合中成本最低的 i.MX
· LQFP 支持真正的两层 PCB 设计,同时无需昂贵的基础架构
· 具有 DC-DC 的完全集成式 PMIC
3. 丰富的整合:
· 广泛的外部存储器接口选项,包括 NAND,eMMC,QuadSPI NOR 闪存和并行 NOR 闪存
· 支持有线(以太网,USB,CAN 等)和无线标准,例如 Wi-Fi®,Bluetooth®,BLE,Zigbee®,Thread™
4. 易于使用:基于 MCU 的开发人员易于使用,在利用工具链的同时提高了性能。可以快速进行原型开发,甚至可以通过与 Arduino 兼容的评估套件进行进一步开发
► 方案规格
处理器:ARM®Cortex-M7
储存器:华邦 W25Q128JVSIQ QSPI Flash
频率:主频高达 500MHz
无线传输技术规格:2.4 GHz
传输距离:最大检测距离 100 ~ 150米
接收灵敏度:-90dBm
工作温度:-40℃ 至 + 85℃
支持系统:软件支持 Windows ,App 支持 Android 5.0 及以上,iOS 9.0 及以上
连接云平台:阿里云平台
功耗:超低功耗

最后
以上就是潇洒宝马最近收集整理的关于华为智能家居app未能连接上远程云服务_视频讲方案 | 一套完整的智能家居 ZigBee 开发系统(包含 网关板、APP、云服务)...的全部内容,更多相关华为智能家居app未能连接上远程云服务_视频讲方案内容请搜索靠谱客的其他文章。
发表评论 取消回复