使用Arduino开发板、RTC、气压和温度传感器可以轻松实现类似实时气象站这样简单的小型项目。在生活中,我们使用温度计来测量温度,身边没有任何可测量气压的设备,因此只能依靠新闻得知当前地区的气压。因此,在本篇文章中,我们将开发一种能够同时测量温度和气压的设备,测量结果可以轻松地实时显示在LCD中。
因此,我们可以使用很少的电子组件来开发自己的硬件,而这些电子组件的成本大约10美元。
所需的组件:
● Arduino Uno开发板
● BMP180气压和温度传感器
● RTC DS1307时钟模块
● LCD显示屏
● DHT22温湿度传感器
● PIR传感器
● LDR光敏电阻
● 面包板
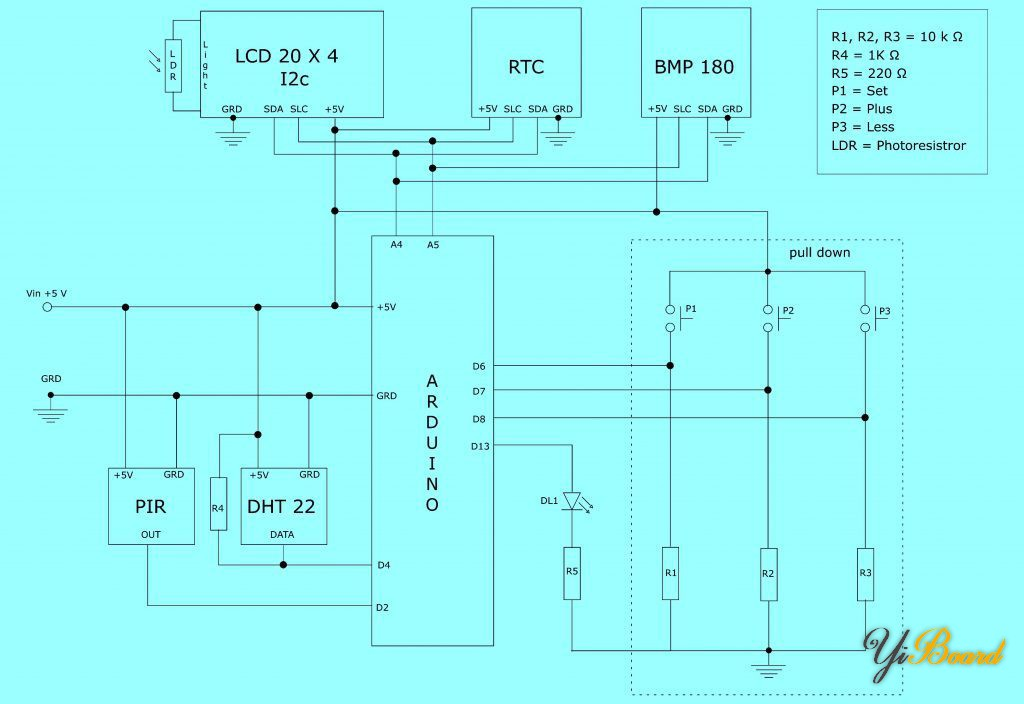
连接电路图:
实时气象站的电路连接图如下图所示,我们可以在面包板上组装上,也可以自己制作电路板。

同样,如果您在组装电路时遇到任何问题,也可以参照下面的面包板组装电路,只需查看此处的电路图即可轻松组装。您可以选择使用任意Arduino开发板制作实时气象站。

更多内容请参考以下链接:https://www.yiboard.com/thread-1406-1-1.html
欢迎扫码关注微信公众号:yi-board

最后
以上就是知性蓝天最近收集整理的关于使用Arduino开发板和气压、温度传感器制作实时气象站的全部内容,更多相关使用Arduino开发板和气压、温度传感器制作实时气象站内容请搜索靠谱客的其他文章。
本图文内容来源于网友提供,作为学习参考使用,或来自网络收集整理,版权属于原作者所有。
发表评论 取消回复