1. RS232
- 通讯数据线是2线(RX,TX),支持全双工通讯
- 电平值,高电平:-3v ~ -15v;低电平:+3v ~ +15v。所以和单片机的通信通常需要用232转ttl电平的芯片。
- 接收,发送,地;三线形成工地的传输模式,容易产生共模干扰;
- 最大传输距离50英尺,实际上50米左右;
- 由于电气特性限制,只能是两个设备之间相连,所以只能是点对点双向通信;
RS232基础电路:

2. RS422
- 通讯数据4线方式(TX+,TX-,RX+,RX-),采用单独的发送和接收通道,支持全双工;
- 电平值,正电平+2~+6v,负电平-2~-6v(TX+和TX-的压差);它们两者形成“1”或“0”两种状态;
- 两对双绞线(每对线信号组成T+&R+,T-&R-),信号地线C,使能端(可用可不用)。对于接收端当T+和T-之间压差大于200mv时是正逻辑电平;小于-200mv时是负逻辑电平。
- 最大传输距离4000英尺(约1219米),最大传输速率10Mb/s;300米以内通信时可不接终端电阻,超过300米接120欧终端电阻;
- 由电气特性限制,只能是点对多双向通信,最多可接10个节点(1个主,9个从,从机之间不能通信)。
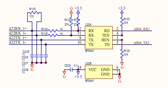
RS422基础电路:

原理图中SP3491的封装有点问题,附上引脚图:

3. RS485
- 通讯数据可使用二线和四线;二线只支持半双工,四线时功能与RS422类似。
- 电平值,正电平+2~+6v,负电平-2~-6v;它们两者形成“1”或“0”两种状态。
- 一对双绞线A和B,信号地线C,使能端。当AB端之间电平大于200mv时是正逻辑电平;小于- 200mv时是负逻辑电平。这个200mv和-200mv是指AB两条线之间的压差,这个压差主要针对接收器。
- 最大传输距离4000英尺(约1219米),最大传输速率10Mb/s;300米以内通信时可不接终端电阻,超过300米接120欧终端电阻;
- 由电气特性限制,二线时可以多点双向通信,可接的设备最多可达32个;
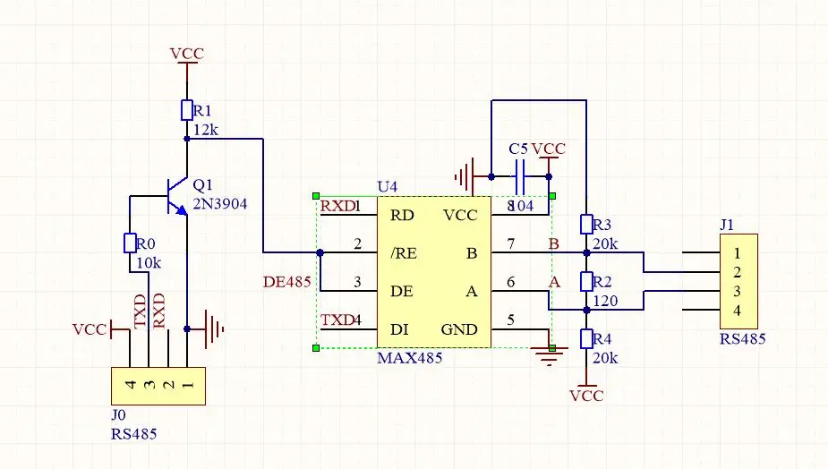
RS485基础电路:

4. 总结
- RS232,用的比较多的就是两个设备之间的互相通讯。在这次查资资料过程中,还学到了“握手”这个概念,目前还不很清楚用处。后面有需要可以参考:详解RS232、RS485、RS422、串口和握手 - 知乎,由“不脱发的程序猿”分享。
- RS422,平时用的少,最难懂的就是数据线定义,电平逻辑,接收端+-200mv压差;
- RS485, 二线485,最难懂的也是AB线的定义,电平逻辑,接收端+-200mv压差等;
- 针对RS422/RS485查阅的资料说法都有点差异,最好还是自己实测电路信号,得出比较准确的结论。
参考1:串口通讯RS422、RS485与RS232详解 - 电子说 - 电子发烧友网
参考2:什么是RS-485?RS-485串行接口标准简介
参考3:RS485硬件标准1-电平定义_猪哥-嵌入式的博客-CSDN博客_485电平
参考4:RS-485详解(一)_sternlycore的博客-CSDN博客_rs485
最后
以上就是犹豫玉米最近收集整理的关于RS232_RS422_RS485简介的全部内容,更多相关RS232_RS422_RS485简介内容请搜索靠谱客的其他文章。
本图文内容来源于网友提供,作为学习参考使用,或来自网络收集整理,版权属于原作者所有。
发表评论 取消回复