
目录
Attac功能描述
Attach详细描述图
表描述
Attac功能描述
向EPC注册EPS业务或non-EPS服务;
基站/网络为UE分配IP,建立UE和PDN GW之间的缺省承载(default bearer),使得UE的IP连接永远在线 . (always-on IP connectivity)
还可激活多个专用承载(dedicated bearers);
Attach过程中产生安全上下文,投入使用后,对NAS信令进行安全保护。
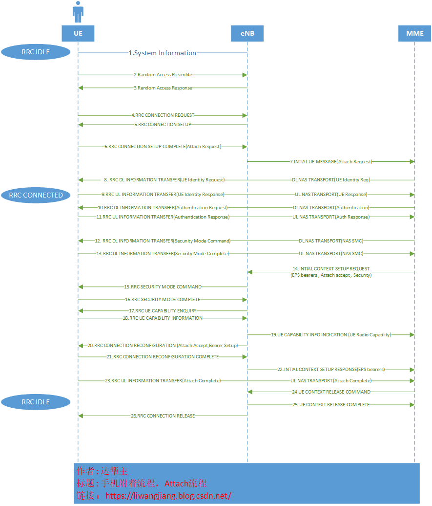
Attach流程图:

Attach详细描述图

表描述
| Step 步骤 | 信令消息 | 描述 |
| 1 | 1.System Infomation | 等待UE小区选择和选网后,UE会去监听系统消息 |
| 2,3 | 2.Random Access Preamble | UE发起随机接入和随机接入响应 |
| 3.Random Access Response | ||
| 4,5,6 | 4.RRC CONNECTION REQESUT | UE随机接入完之后UE会建立一个无线连接,步骤4,5,6称之为RRC连接建立建立的消息,RRC建立完之后UE就获得了无线资源,与此同时,UE会在消息6中封装Attach Reqeust消息 |
| 5.RRC CONNECTION SETUP | ||
| 6.RRC CONNECTION SETUP COMPLETE | ||
| 7 | 7.INITIAL UE MESSAGE | 收到步骤6携带的Attach Request消息后,步骤7 eNB是不会做处理的,直接通过S1接口(做了个透传)传输给MME。 |
| 8,9 | 8.RRC DL INFORMATION TRANSFER (UE Identity Request) | MME收到步骤7携带的Attach Reqeust消息后,MME会触发对UE进行鉴权, 如果MME没有存储过当前UE上传的信息,那么MME会要求UE发起上报信息,对应的消息就是步骤8 9,UE上报消息9那么MME获得了UE的emsi,获得了之后他会传给HSS。获取UE身份信息 |
| 9.RRC UL INFORMATION TRANSFEP (UE Identity Response) | ||
| 10,11 | 10.RRC DL INFORMATION TRANSFER (Authentication Reqeust) | HSS收到MME发来的emsi后,HSS会触发鉴权算法,计算完成之后,HSS吧计算出来的算法传给MME,MME收到后通过步骤10发送给UE。UE收到鉴权消息后,UE也会触发自己的鉴权算计进行计算, 计算出来的结果与收到的鉴权算法进行比较,如果一致,那么表示网络鉴权成功。 (如果不一致,那么失败,如果失败UE发送一个fail请求给MME,后续信令结束), (一致,成功,UE会发起一个response消息,Response消息会携带UE计算出来的鉴权算法,MME收到后他会再一次进行比较取HSS和UE的鉴权算法进行计算) |
| 11.RRC UL INFORMATION TRANSFEP (Authentication Response) | ||
| 12,13 | 12.RRC DL INFORMATION TRANSFER | 鉴权成功后,MME会触发安全模式的建立,使用的消息是步骤12,13。这两条消息的作用主要是为给后续的NSA消息做加密解密处理,一个做加密,一个做解密 。步骤13后的消息都是做了加密以及解密的。 |
| 13.RRC UL INFORMATION TRANSFEP | ||
| 14 | 14.INTIAL CONTEXT SETUP REQUEST (EPS bearers , Attach accept , Secunty) | MME发出,主要的目的是做Attach Accept,还有步骤14会携带EPS beares建立的请求。 EPS bearers :对应的是会话管理功能 Attach Accept:对应的是移动性管理功能 |
| 15,16 | 15.RRC SECURITY MODE COMMAND | eNB收到步骤14后,eNB会触发一个加密解密的模式。15,16主要的目的是为了 ,来启动UE与RRC之间的信令做加密解密完整性保护。加密解密建立完成之后,之后的RRC消息都会被加密处理或完整性保护。 |
| 16.RRC SECURITY MODE COMPLETE | ||
| 17,18 | 17.RRC UE CAPABILITY ENQUIRY | 可选的,17网络要求UE上报他的无线接入能力,18是UE根据自己的接入能力上报给网络。可选的,这里说明一下,取决于网络之前有没有存储UE的无线接入能力,如果有不需要上报,没有则网络要求UE上报。 |
| 18.RRC UE CAPABILITY ENQUIRY | ||
| 19 | 19.UE CAPABILITY INFO INDICATION (UE Radio Capatility) | 当基站eNB获得UE的无线接入能力之后,不止eNB要知道,还需要通知MME,步骤19就是eNB上报UE的无线接入能力 |
| 20,21,22,23 | 20.UE CAPABILITY INFO INDICATION (UE Radio Capatility) | 步骤20,eNB发送给UE,在这个消息中携带了Attach Accept 与 Bearer Setup消息。这里的Attach是直接透传的MME到UE,他还会包含Bearer建立的信息,这个承载建立的信息,这个承载建立的目的是为了UE与基站之间建立无线空口上的EPS Bearer 。UE收到步骤20之后,UE会对Attach,和Bearer分别做一个响应,步骤21就是对Bearer的建立做一个响应,步骤23就是对步骤20中的Attach做的一个响应。步骤22,将Bearer建立告诉MME。从步骤2到步骤23就是一个完整的attach流程。 |
| 21.RRC CONNECTION RECONFIGURATION COMPLETE | ||
| 22.INTIAL CONTEXT SETUP RESPONSE(EPS bearers) | ||
| 23.RRC UL INFORMATION TRANSFER(Attach Complete) | ||
| 24,25,26 | 24.UE CONTEXT RELEASE COMMAND | 如果说UE和网络直接没有任何数据要传输那么这些无线承载是需要释放的。通过步骤24,25,26来释放的 |
| 25.UE CONTEXT RELEASE COMPLETE | ||
| 26.RRC CONNECTION RELEASE |
最后
以上就是坦率鞋垫最近收集整理的关于LTE(4G) ATTACH流程Attac功能描述Attach详细描述图表描述的全部内容,更多相关LTE(4G)内容请搜索靠谱客的其他文章。
本图文内容来源于网友提供,作为学习参考使用,或来自网络收集整理,版权属于原作者所有。
发表评论 取消回复