STM32使用说明第一篇
- 【1】STM32微控制器
- 【2】STM32命名规则
- 【3】STM32寄存器缩写列表
- 【4】STM32存储器和总线架构

【1】STM32微控制器
STM32是一个微控制器产品系列的总称,目前这个系列中已经包含了多个子系列,分别是:
【1】STM32小容量产品
【2】STM32中容量产品
【3】STM32大容量产品
【4】STM32互联型产品
按照功能上的划分,又可分为:
【1】STM32F101xx
【2】STM32F102xx
【3】STM32F103xx系列;
因此STM32产品系列有以下这些数据手册:
小容量STM32F101xx:http://www.st.com/stonline/products/literature/ds/15058.pdf
中容量STM32F101xx:http://www.st.com/stonline/products/literature/ds/13586.pdf
大容量STM32F101xx:http://www.st.com/stonline/products/literature/ds/14610.pdf
小容量STM32F102xx:http://www.st.com/stonline/products/literature/ds/15057.pdf
中容量STM32F102xx:http://www.st.com/stonline/products/literature/ds/15056.pdf
小容量STM32F103xx:http://www.st.com/stonline/products/literature/ds/15060.pdf
中容量STM32F103xx:http://www.st.com/stonline/products/literature/ds/13587.pdf
大容量STM32F103xx:http://www.st.com/stonline/products/literature/ds/14611.pdf
互联型STM32F105xx/STM32F107xx:
http://www.st.com/stonline/products/literature/ds/15274.pdf
【2】STM32命名规则

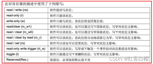
【3】STM32寄存器缩写列表

【1】小容量产品是指-》
闪存存储器容量在16K至32K字节之间的STM32F101Xx、STM32F102xx和STM32F103××微控制器。
【2】中容量产品是指-》闪存存储器容量在64K至128K字节之间的STM32F101xx、STM32F102xx和STM32F103xx微控制器。
【3】大容量产品是指-》闪存存储器容量在256K至512K字节之间的STM32F101xx和STM32F103xx微控制器。
【4】互联型产品是STM32F105xx和STM32F107×x微控制器。
【4】STM32存储器和总线架构
FSMC机制FSMC(Flexihie Static Memory Controller,可变静态存储控制是STM32系列中
内部集成256 KB以上Flash,后缀xC、xD和xE的高存储密度微控制器特有的存储控制机制。
之所以称为“可变”,是由于通过对特殊功能寄存器的设置SMC能够根据不同的外部存储器类型,发出相应的数据/地址/控制信号类型以匹配信号的速从而使得STM32系列微控制器不仅能够应用各种不同类型、不同速度的外部静态存储器,而且能够在不增加外部器件的情况下同时扩展多种不同类型的静态存储器,满系统设计对存储容量、产品体积以及成本的综合要求。
系统架构
【1】在小容量、中容量和大容量产品中,主系统由以下部分构成:
【1】四个驱动单元:
(1)-CortexTM-M3内核DCode总线(D-bus),和系统总线(S-bus)
(2)-通用DMA1和通用DMA2
【2】四个被动单元
(1)- 内部SRAM
(2)-内部闪存存储器
(3)-FSMC
(4)-AHB到APB的桥(AHB2APBX),它连接所有的APB设备

【2】在互联型产品中,主系统由以下部分构成:
【1】五个驱动单元:
(1)-CortexTM-M3内核DCode总线(D-bus),和系统总线(S-bus)
(2)-通用DMA1和通用DMA2
(3)-以太网DMA
【2】三个被动单元
(1)-内部SRAM
(2)-内部闪存存储器
(3)-AHB到APB的桥(AHB2APBx),它连接所有的APB设备-

ICode总线
该总线将CortexTM-M3
内核的指令总线与闪存指令接口相连接。指令预取在此总线上完成。
DCode总线
该总线将CortexTm-M3
内核的DCode总线与闪存存储器的数据接口相连接(常量加载和调试访问)。
系统总线
此总线连接CortexTM-M3
内核的系统总线(外设总线)到总线矩阵,总线矩阵协调着内核和DMA间的访问。
DMA总线
此总线将
DMA的AHB主控接口与总线矩阵相联,总线矩阵协调着CPU的DCode和DMA到SRAM、闪存和外设的访问。
总线矩阵
总线矩阵协调内核系统总线和DMA主控总线之间的访问仲裁,仲裁利用
轮换算法。
【1】在互联型产品中,总线矩阵包含5个驱动部件(CPU的DCode、系统总线、【以太网DMA】、DMA1总线和DMA2总线)和3个从部件(闪存存储器接口(FLITF)、SRAM和AHB2APB桥)。
【2】在其它产品中总线矩阵包含4个驱动部件(CPU的DCode、系统总线、DMA1总线和DMA2总线)和4个被动部件(闪存存储器接口(FLITF)、SRAM、【FSMC】和AHB2APB桥)。
AHB外设通过总线矩阵与系统总线相连,允许DMA访问。
AHB/APB桥(APB)
两个
AHB/APB桥在AHB和2个APB总线间提供同步连接。
APB1操作速度限于【36MHz】,APB2操作于全速(【最高72MHz】)。
有关连接到每个桥的不同外设的地址映射请参考表1。
在每一次复位以后,所有除SRAM和FLITF以外的外设都被关闭,
【在使用一个外设之前,必须设置寄存器RCC_AHBENR来打开该外设的时钟】。
下一篇 从存储器组织继续

最后
以上就是爱笑铃铛最近收集整理的关于STM32微控制 -STM32命名规则-STM32寄存器缩写列表-STM32存储器和总线架构【1】STM32微控制器【2】STM32命名规则【3】STM32寄存器缩写列表【4】STM32存储器和总线架构的全部内容,更多相关STM32微控制内容请搜索靠谱客的其他文章。
发表评论 取消回复