CC2640R2F 是一款无线微控制器 (MCU),主要适用于 Bluetooth 4.2 和 Bluetooth 5 低功耗 应用。属于 SimpleLink CC2640 系列中的经济高效型超低功耗2.4GHz RF器件。它具有极低的有源RF和MCU电流以及低功耗模式流耗,可确保卓越的电池使用寿命,适合小型纽扣电池供电以及在能源采集型应用中使用。
SimpleLink Bluetooth 低功耗 CC2640R2F 器件含有一个32位 ARM Cortex-M3 内核(与主处理器工作频率同为 48MHz),并且具有丰富的外设功能集,其中包括一个独特的超低功耗传感器控制器。此传感器控制器非常适合连接外部传感器,还适合用于在系统其余部分处于睡眠模式的情况下自主收集模拟和数字数据。因此,CC2640R2F 器件成为注重电池使用寿命、小型尺寸和简便实用性的各类应用的理想选择。
CC2640R2F 无线 MCU 的电源和时钟管理以及无线系统需要采用特定配置并由软件处理才能正确运行,这已在 TI-RTOS 中实现。这款 Bluetooth 低功耗控制器和主机库嵌入在 ROM 中,并在 ARM Cortex-M0 处理器上单独运行。此架构可改善整体系统性能和功耗,并释放大量闪存以供应用。
CC2640R2F主要特性
● 微控制器
ˉ 强大的 ARM Cortex-M3内核
ˉ EEMBC CoreMark评分:142
ˉ 高达 48MHz 的时钟速度
ˉ 275KB 非易失性存储器,包括 128KB 系统内可编程闪存
ˉ 高达 28KB 系统 SRAM,其中 20KB 为超低泄漏静态随机存取存储器 (SRAM)
ˉ 8KB SRAM,适用于缓存或系统 RAM 使用
ˉ 2 引脚 cJTAG 和 JTAG 调试
ˉ 支持无线升级 (OTA)
● 超低功耗传感器控制器
ˉ 可独立于系统其余部分自主运行
ˉ 16 位架构
ˉ 2KB 超低泄漏代码和数据 SRAM
● 在 ROM 中存储高效代码尺寸架构,装载驱动程序、TI-RTOS 和 蓝牙软件,为应用程序提供更多闪存空间
● 外设
ˉ 所有数字外设引脚均可连接任意 GPIO
ˉ 四个通用定时器模块(8 × 16 位或 4 × 32 位,均采用脉宽调制 (PWM))
ˉ 12 位模数转换器 (ADC)、200MSPS、8 通道模拟多路复用器
ˉ 持续时间比较器
ˉ 超低功耗模拟比较器
ˉ 可编程电流源
ˉ UART
ˉ 2 个同步串行接口 (SSI)(SPI、MICROWIRE 和 TI)
ˉ I2C
ˉ I2S
ˉ 实时时钟 (RTC)
ˉ AES-128 安全模块
ˉ 真随机数发生器 (TRNG)
ˉ 10、14、15 或 31 个 GPIO,具体取决于所用封装选项
ˉ 支持八个电容感测按钮
ˉ 集成温度传感器
● 外部系统
ˉ 片上内部 DC-DC 转换器
ˉ 极少的外部组件
ˉ 无缝集成 SimpleLinkCC2590 和 CC2592 范围扩展器
ˉ 与采用 4mm × 4mm 和 5mm × 5mm VQFN 封装的 SimpleLink CC13xx 引脚兼容
● 低功耗
ˉ 宽电源电压范围
ˉ 正常工作电压:1.8V 至 3.8V
ˉ 外部稳压器模式:1.7V 至 1.95V
ˉ 有源模式 RX:5.9mA
ˉ 有源模式 TX (0dBm):6.1mA
ˉ 有源模式 TX (+5dBm):9.1mA
ˉ 有源模式 MCU:61µA/MHz
ˉ 有源模式 MCU:48.5 CoreMark/mA
ˉ 有源模式传感器控制器:0.4mA + 8.2μA/MHz
ˉ 待机电流:1.1μA(RTC 运行,RAM/CPU 保持)
ˉ 关断电流:100nA(发生外部事件时唤醒)
● 射频 (RF) 部分
ˉ 2.4GHz RF 收发器,符合 Bluetooth 低功耗 (BLE) 4.2 和 5 规范
ˉ 出色的接收器灵敏度(BLE 对应 –97dBm)、可选择性和阻断性能
ˉ 102dB (BLE) 的链路预算
ˉ 最高达 +5dBm 的可编程输出功率
ˉ 单端或差分 RF 接口
● 适用于符合各项全球射频规范的系统
ˉ ETSI EN 300 328(欧洲)
ˉ EN 300 440 2 类(欧洲)
ˉ FCC CFR47 第 15 部分(美国)
ˉ ARIB STD-T66(日本)
● 封装符合 RoHS 标准
ˉ 4mm × 4mm RSM VQFN32 封装(10 个 GPIO)-CC2640R2FRSMR
ˉ 5mm × 5mm RHB VQFN32 封装(15 个 GPIO)-CC2640R2FRHB
ˉ 7mm × 7mm RGZ VQFN48 封装(31 个 GPIO)-CC2640R2FRGZ
● 工具和开发环境
ˉ 功能全面的开发套件
ˉ 针对不同 RF 配置
ˉ SmartRF工具产品组合
ˉ Sensor Controller Studio
ˉ IAR Embedded Workbench(用于 ARM)
ˉ Code Composer Studio
ˉ CCS Cloud
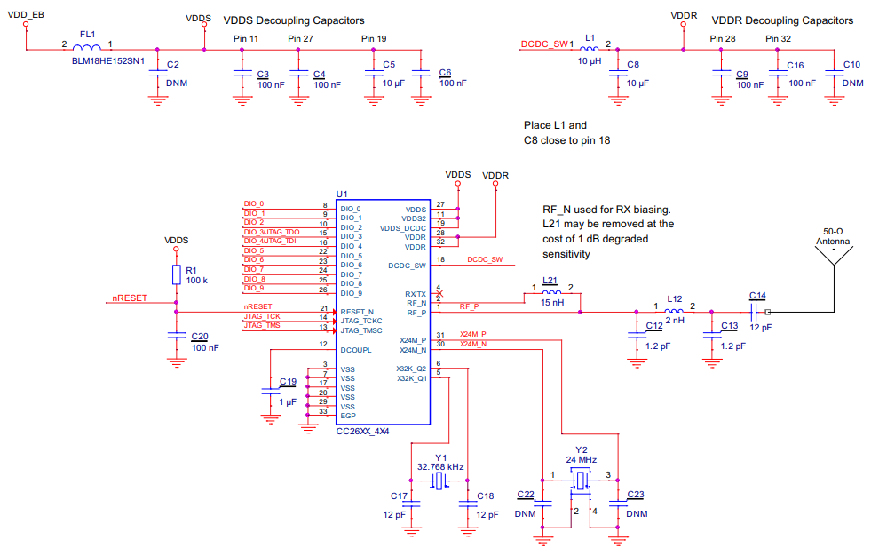
CC2640R2FRSMR应用原理图

应用领域
· 已联网家用电器
· 照明
· 安全锁
· 网关
· 安防系统
· 物流系统
· 生产制造自动化
· 资产跟踪和管理
· HMI 和远程显示
· 信标
· 电子货架标签 (ESL) 和价格标签
· 销售点和支付系统
· 温度计
· SpO2
· 血糖仪和血压计
· 体重秤
· 助听器
· 活动监视器和健身追踪器
· 心率监视器
· 跑步和自行车传感器
· 运动手表
· 健身房器械
· 团体运动装备
· 语音远程控制
· 游戏设备
· 键盘和鼠标
最后
以上就是会撒娇秋天最近收集整理的关于CC2640R2FRSMR低功耗M3内核蓝牙MCU的全部内容,更多相关CC2640R2FRSMR低功耗M3内核蓝牙MCU内容请搜索靠谱客的其他文章。
发表评论 取消回复