1、实验内容
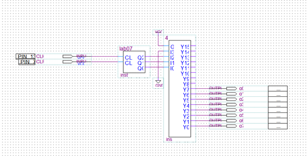
本实验采用层次化的方法进行设计,在顶层电路中直接调用实验7、实验4中完成的计数器元件符号和译码器元件符号作为底层电路元件使用,图3.14是该节拍发生器的顶层电路原理图。

2、实验原理图
①8节拍发生器:

引脚分配图:

②4节拍发生器:


最后
以上就是专一樱桃最近收集整理的关于【2021山东大学数字逻辑实验8】节拍发生器的全部内容,更多相关【2021山东大学数字逻辑实验8】节拍发生器内容请搜索靠谱客的其他文章。
本图文内容来源于网友提供,作为学习参考使用,或来自网络收集整理,版权属于原作者所有。
发表评论 取消回复