我是靠谱客的博主 专一乌冬面,这篇文章主要介绍融麒RP3200 4G全网通公网集群对讲机,现在分享给大家,希望可以做个参考。

4G全网通公网机打破公网集群传统的2G、3G限制,用户可随意选择移动运营商(移动、联通、电信),实现不限距离、清晰、零延迟互通的全国对讲,高精准GPS定位、实现4G全网通网络与对讲机的的完美结合;丰富的多功能应用和强大的调度系统,扁平化的操作界面和4G、3G网络融合设计、电量提示等功能及单呼、组呼、群呼等多种呼叫方式保证不同行业通讯体验,为用户提供更人性化、高效化、多样化的专业通信服务。今天小编大家推荐一款4G全网通公网集群对讲机融麒RP3200:

img_2437bc85074ffa6c37b87083d86d070b.jpe
img_839be43a38890ef6536863237deead5a.jpe
img_0911cd4b0ee51317d92302424500ef0d.jpe

全国对讲,通信使命必达

img_3f84cd132c1ac3ae0193ac1edba315f3.jpe

4G畅游,全网沟通无忧

img_ced30c900022faed0ec016155f6d4c2b.jpe

●融麒RP3200 4G全网通公网对讲机采用高速数据传输4GLTE独立加速模块,其接收信号更稳定,通信速度更快,通话保密性更强、业务管理更灵活;支持多声码器互通,在4G网络条件下兼容引入新的更高质量的语音编码和数据业务。让你不管在任何环境下都能随心所欲极速体验到通话质量、传输速度带来的畅享通信快感。

●融麒RP3200 4G全网通公网对讲机利用4G移动通信技术,实现全国5000公里网络信号全覆盖;无论你在什么地方,都可以实现轻松、速极对讲。

●融麒RP3200 4G全网通公网对讲机在群组模式下可实现2000人同时进行实时通话,为用户节省 通信成本的同时,更满足用户跨城区、远距离协调作业即时通话的需求。

●融麒RP3200 4G全网通公网对讲机采用更薄、更亮、更清晰1.8寸LCD屏幕,能耗低且成像清晰,可清晰显示群组/成员呼叫信息,避免多群组/成员通信时频繁切换带来的麻烦,有效提高用户通讯效率;支持中文菜单显示,电量剩余、信号强度、日期时间等实用功能一览无余,为你呈现更清晰、便捷的数据信息。

此外,护眼LCD显示器画面无闪烁,可降低长时间注视屏幕所产生的视觉疲劳,打造舒适通信体验。

卫星定位 全程可视化管理

img_749aea78d55f66b80298ee591bb4f30b.jpe

融麒RP3200 4G全网通公网机采用高效精准GPS卫星定位系统,能实时监测、查看各群组成员动态信息、路线轨迹,同时结合4G网络能够更精准、更快速、更全面获取数据信息;管理平台利用运动轨迹回放功能,轻松掌握移动车辆/人员的动态信息,自上而下形成一个可视化数字集群管理调度平台,实现全国“无死角”追踪,方便不同层级人员间的管理与调度,从而有效提升用户工作效率。

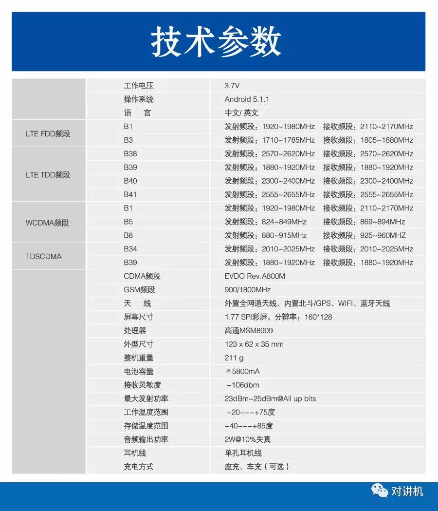
融麒RP3200技术参数

img_24ef2f27baab7372525d69e0ea70ea29.jpe

持久续航,工作出行两不误

融麒RP3200 4G全网通公网对讲机配备5200mAh超大容量电池省电设计,工作时间更长久, 可以满足各种行业一日三班的使用要求,带给你意想不到的超长续航体验。采用安全、高效的聚合物锂电池,充电快、续航久、寿命长,放电安全可反复充电;不光如此,融麒RP3200 4G全网通公网机配有USB独立通电接口,连上电脑、车充、移动电源即可通电,随时随地轻松续航,让你工作、出行两不误。

img_ccf9be5af2ccce6f08bb3ec5b1d993fb.jpe

WiFi共享,网络信号全覆盖

img_1efda4e4976fd9b4cb85d597f7cd0610.jpe

融麒RP3200 4G全网通公网对讲机支持无线WiFi网络连接。随着科技的发展,在大型商场、办公楼宇、酒店会所等公共场所随处可见WiFi网络覆盖,用户无需插入流量卡即可实时对讲,节省流量费用,保障通讯调度时刻不掉线。

融麒RP3200 4G全网通公网对讲机整机采用PC+ABS硬化工程材质打造,IP54级军工防护外壳,可承受高达1.5米抗摔强度,实现防水、防尘、防摔“三防合一”。无惧各种复杂环境,让通信更自由,让对讲更从容。

最后

以上就是专一乌冬面最近收集整理的关于融麒RP3200 4G全网通公网集群对讲机的全部内容,更多相关融麒RP3200内容请搜索靠谱客的其他文章。

本图文内容来源于网友提供,作为学习参考使用,或来自网络收集整理,版权属于原作者所有。
点赞(217)

评论列表共有 0 条评论

立即
投稿
返回
顶部