以下内容转自全志在线V853在线文档:https://v853.docs.aw-ol.com/soft/dev_gpadc/
GPADC
GPADC(General Purpose Analog to Digital Converter)是指高精度数模转换模块,拥有12bit分辨率,8位采集精度。模拟输入范围0~1.8V,最高采样率1MHz。
V853 GPADC驱动路径:
tina/lichee/linux-4.9/drivers/input/sensor/sunxi_gpadc.c
tina/lichee/linux-4.9/drivers/input/sensor/sunxi_gpadc.h
GPADC硬件介绍
GPADC在线文档:GPADV 853–DOC

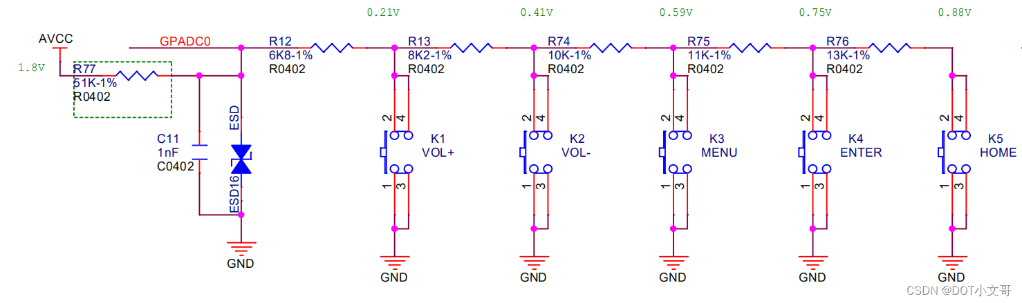
AVCC 为 1.8V 电源供电,通过一个电阻串联到GPADC的按键组。按键通过不同阻值的电阻相连接,按下不同的按键,GPADC0 口的电压不同,CPU 通过对这个电压的采样来决定具体是哪一个按键被按下。上图按键与电压的对应关系如下表所示:
| 0.21V | 0.41V | 0.59V | 0.75V | 0.88V |
|---|---|---|---|---|
| VOL+ | VOL- | MENU | ENTER | HOME |
当按键按下时,会触发 GPADC 模块的中断,CPU 会采集 GPADC 的数据,采集到的数据转换成相应的键值之后通过 input 子系统上传到 /dev/input/event节点,程序便可以从相应的节点获取数据。
GPADC软件介绍
设备树配置
GPADC 的设备树配置分为两个部分:
第一部分包括基础的寄存器配置、设备驱动绑定配置和时钟中断配置。这一部分的配置位于 kernel/linux-4.9/arch/arm/boot/dts/sun8iw21p1.dtsi 文件内。这一部分通常不需要修改。
gpadc:gpadc@2009000 {
compatible = "allwinner,sunxi-gpadc"; // 用于驱动和设备的绑定
reg = <0x0 0x02009000 0x0 0x400>; // 设备使用的寄存器地址
interrupts = <GIC_SPI 57 IRQ_TYPE_NONE>; // 设备使用的中断
clocks = <&clk_gpadc>; // 设备使用的时钟
status = "disabled"; // 配置默认不启用GPADC
};
第二部分包括采样相关的配置,键值,电压数据等等,在 device/config/chips/v853/configs/vision/board.dts 文件内
&gpadc {
channel_num = <1>; // 使用1通道
channel_select = <0x01>; // 选择 0x01 通道
channel_data_select = <0>; // 启用数据通道
channel_compare_select = <0x01>; // 启用通道比较功能
channel_cld_select = <0x01>; // 启用数据小于比较功能
channel_chd_select = <0>; // 启用数据大于比较功能
channel0_compare_lowdata = <1700000>; // 小于这个值触发中断
channel0_compare_higdata = <1200000>; // 大于这个值触发中断
channel1_compare_lowdata = <460000>; // 小于这个值触发中断
channel1_compare_higdata = <1200000>; // 大于这个值触发中断
key_cnt = <5>; // 按键数量
key0_vol = <210>; // 按键电压,单位mv
key0_val = <115>; // 按下按键的键值
key1_vol = <410>; // 按键电压,单位mv
key1_val = <114>; // 按下按键的键值
key2_vol = <590>; // 按键电压,单位mv
key2_val = <139>; // 按下按键的键值
key3_vol = <750>; // 按键电压,单位mv
key3_val = <28>; // 按下按键的键值
key4_vol = <880>; // 按键电压,单位mv
key4_val = <102>; // 按下按键的键值
status = "okay"; // 启用GPADC
};
内核驱动配置
内核驱动配置参考:kernel by allwienner V853
make kernel_menuconfig 进入内核配置界面,找到Device Drivers,进入。

找到 Input device support ,进入。

找到 Sensors 空格勾选并进入。

空格选中 <*> SUNXI GPADC ,保存并退出配置页面。

之后编译内核,打包烧录即可
测试 GPADC
make menuconfig 进入 openWrt 配置页面,找到 getevent 软件包。
Utilities --->
<*> getevent.................................... getevent for Android Toolbox
之后编译打包烧录到开发板上,运行 getevent,可以看到sunxi-gpadc

此时按下按键,可以看到按键键值显示出来了

编写一个程序
程序源码:source code
测试完成设备正常使用后,可以尝试编写一个程序测试GPADC。
以下demo程序用来读取 GPADC 模块用于 KEY 的按键上报事件,其循环10次读取按键上报事件输入,并且显示出相应按键的值。
#include <stdio.h>
#include <linux/input.h>
#include <stdlib.h>
#include <sys/types.h>
#include <sys/stat.h>
#include <fcntl.h>
#include <sys/time.h>
#include <limits.h>
#include <unistd.h>
#include <signal.h>
#define DEV_PATH "/dev/input/event3" //查看上节sunxi-gpadc的event号,是event3
static int gpadc_fd = 0;
unsigned int test_gpadc(const char * event_file)
{
int code = 0, i;
struct input_event data;
gpadc_fd = open(DEV_PATH, O_RDONLY);
if(gpadc_fd <= 0)
{
printf("open %s error!n", DEV_PATH);
return -1;
}
for(i = 0; i < 10; i++) //读10次
{
read(gpadc_fd, &data, sizeof(data));
if(data.value == 1)
{
printf("key %d pressedn", data.code);
}
else if(data.value == 0)
{
printf("key %d releaseedn", data.code);
}
}
close(gpadc_fd);
return 0;
}
int main(int argc,const char *argv[])
{
int rang_low = 0, rang_high = 0;
return test_gpadc(DEV_PATH);
}
编译后将demo adb push到开发板中,执行demo并按下对应按键,将会有响应的按键反馈输出:

原文链接:https://bbs.aw-ol.com/topic/1774/
最后
以上就是义气蛋挞最近收集整理的关于全志V853开发板开发进阶——GPADCGPADC的全部内容,更多相关全志V853开发板开发进阶——GPADCGPADC内容请搜索靠谱客的其他文章。
发表评论 取消回复