ov2640 学习笔记
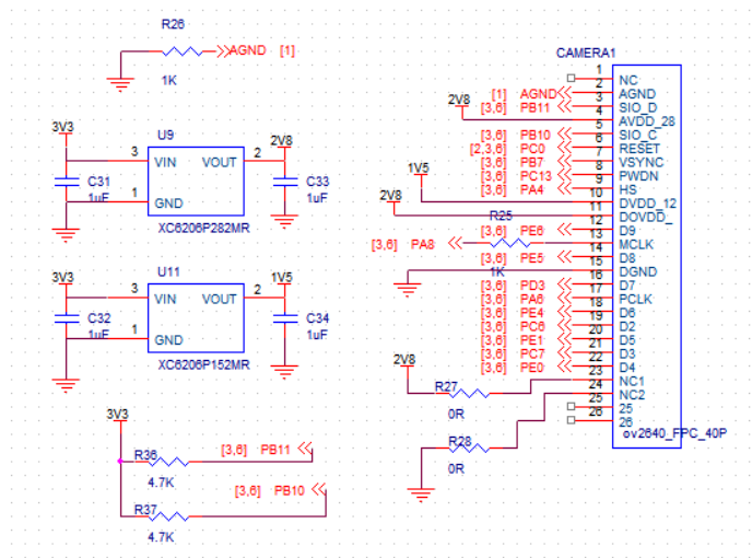
1 硬件


- 这是通用的DVP ov2640,需要用2个LDO供电, 我这里把AVDD和DVDD接在了一起, 为了剩成本, 如果专业点应该AVDD中间放一个磁珠, AGND和GND也要放磁珠, 或者单独供电
- SCCB类似IIC, 要上拉电阻
- PWDN是低电平使能
- VSYNC PCLK线尽量避免干扰, 否则出现花屏
- MCLK是ov2640的时钟输入, 相当于stm32的晶振一样, 一般是24M时钟, 这个可以用stm32的MCO输出时钟来提供, 也可以一个晶振来提供时钟
2 软件




1 ov2640里面有两组寄存器, 分别是DSP和sensor的, 通过写0xff地址来区分

2 如果设置输出为RGB565, 那么需要传输2次才可以传输完一个像素点的数据. ov2640是可以设置先传输高字节和低字节的,在

寄存器DA 0bit是设置LSB 和MSB的, 如果发现颜色不对 就检查一下这个位是否设置正确.
建议设置为LSB模式, 因为stm32是小端模式, 例如0x1234 , 在内存里面是先放34 ,再发12

如果ov2640设置为LSB模式, 那么比如 0x780F // 紫色 , 第一次传输的就是0x0F ,第二次是0x78
用DMA往内存里面传输, 就是下面的这个格式

用一个uint16_t 变量去读取这个地址, 刚刚好是0x780F 也就是紫色. 如果这个地址是LCD的显存地址,那么LCD就可以直接刷新,而不需要去转换字节顺序. 这个在MCU LCD和RGB LCD都适用
其他就没啥好说的了,贴一下整理的ov2640寄存器
#ifndef __REG_REGS_H__
#define __REG_REGS_H__
#include <stdint.h>
/* DSP register bank FF=0x00*/
#define QS 0x44 /* Quantization Scale Factor */
#define HSIZE 0x51 /* H_SIZE[7:0] (real/4) */
#define VSIZE 0x52 /* V_SIZE[7:0] (real/4) */
#define XOFFL 0x53 /* OFFSET_X[7:0] */
#define YOFFL 0x54 /* OFFSET_Y[7:0] */
#define VHYX 0x55 /* Offset and size completion */
#define DPRP 0x56
#define TEST 0x57 /* Horizontal size completion */
#define ZMOW 0x5A /* Zoom: Out Width OUTW[7:0] (real/4) */
#define ZMOH 0x5B /* Zoom: Out Height OUTH[7:0] (real/4) */
#define ZMHH 0x5C /* Zoom: Speed and H&W completion */
#define BPADDR 0x7C /* SDE Indirect Register Access: Address */
#define BPDATA 0x7D /* SDE Indirect Register Access: Data */
#define SIZEL 0x8C /* Image Size Completion */
#define HSIZE8 0xC0 /* Image Horizontal Size HSIZE[10:3] */
#define VSIZE8 0xC1 /* Image Vertical Size VSIZE[10:3] */
#define CTRL1 0xC3 /* DSP Module enable 1 */
#define MS_SP 0xF0 /* SCCB Master Speed */
#define SS_ID 0xF7 /* SCCB Slave ID */
#define SS_CTRL 0xF7 /* SCCB Slave Control */
#define MC_AL 0xFA
#define MC_AH 0xFB
#define MC_D 0xFC
#define P_CMD 0xFD
#define P_STATUS 0xFE
// DSP module endable 1
#define CTRLI 0x50
#define CTRLI_LP_DP 0x80
#define CTRLI_ROUND 0x40
// DSP module endable 0
#define CTRL0 0xC2
#define CTRL0_AEC_EN 0x80
#define CTRL0_AEC_SEL 0x40
#define CTRL0_STAT_SEL 0x20
#define CTRL0_VFIRST 0x10
#define CTRL0_YUV422 0x08
#define CTRL0_YUV_EN 0x04
#define CTRL0_RGB_EN 0x02
#define CTRL0_RAW_EN 0x01
// DSP module endable 2
#define CTRL2 0x86
#define CTRL2_DCW_EN 0x20
#define CTRL2_SDE_EN 0x10
#define CTRL2_UV_ADJ_EN 0x08
#define CTRL2_UV_AVG_EN 0x04
#define CTRL2_CMX_EN 0x01
// DSP module endable 3
#define CTRL3 0x87
#define CTRL3_BPC_EN 0x80
#define CTRL3_WPC_EN 0x40
#define R_DVP_SP 0xD3
#define R_DVP_SP_AUTO_MODE 0x80
// bypass DSP
#define R_BYPASS 0x05
#define R_BYPASS_DSP_EN 0x00
#define R_BYPASS_DSP_BYPAS 0x01
// img output format select
#define IMAGE_MODE 0xDA
#define IMAGE_MODE_Y8_DVP_EN 0x40
#define IMAGE_MODE_JPEG_EN 0x10
#define IMAGE_MODE_YUV422 0x00
#define IMAGE_MODE_RAW10 0x04
#define IMAGE_MODE_RGB565 0x08
#define IMAGE_MODE_HREF_VSYNC 0x02
#define IMAGE_MODE_LBYTE_FIRST 0x01
#define IMAGE_MODE_GET_FMT(x) ((x)&0xC)
// reset
#define REG_RESET 0xE0
#define REG_RESET_MICROC 0x40
#define REG_RESET_SCCB 0x20
#define REG_RESET_JPEG 0x10
#define REG_RESET_DVP 0x04
#define REG_RESET_IPU 0x02
#define REG_RESET_CIF 0x01
/* Microcontroller misc register */
#define MC_BIST 0xF9
#define MC_BIST_RESET 0x80
#define MC_BIST_BOOT_ROM_SEL 0x40
#define MC_BIST_12KB_SEL 0x20
#define MC_BIST_12KB_MASK 0x30
#define MC_BIST_512KB_SEL 0x08
#define MC_BIST_512KB_MASK 0x0C
#define MC_BIST_BUSY_BIT_R 0x02
#define MC_BIST_MC_RES_ONE_SH_W 0x02
#define MC_BIST_LAUNCH 0x01
/* Register Bank Select */
#define BANK_SEL 0xFF
#define BANK_SEL_DSP 0x00
#define BANK_SEL_SENSOR 0x01
/* Sensor register bank FF=0x01*/
#define GAIN 0x00 /* AGC - Gain control gain setting */
#define COM1 0x03 /* Common control 1 */
#define REG_PID 0x0A
#define REG_VER 0x0B
#define COM4 0x0D
#define AEC 0x10
#define CLKRC 0x11
#define CLKRC_DOUBLE 0x80
#define CLKRC_2X_UXGA (0x01 | CLKRC_DOUBLE)
#define CLKRC_2X_SVGA CLKRC_DOUBLE
#define CLKRC_2X_CIF CLKRC_DOUBLE
#define CLKRC_DIVIDER_MASK 0x3F
/* Common control 10 */
#define COM10 0x15
#define HSTART 0x17 /* Horizontal Window start MSB 8 bit */
#define HSTOP 0x18 /* Horizontal Window end MSB 8 bit */
#define VSTART 0x19 /* Vertical Window start MSB 8 bit */
#define VSTOP 0x1A /* Vertical Window end MSB 8 bit */
#define MIDH 0x1C /* Manufacturer ID byte - high */
#define MIDL 0x1D /* Manufacturer ID byte - low */
#define AEW 0x24 /* AGC/AEC - Stable operating region (upper limit) */
#define AEB 0x25 /* AGC/AEC - Stable operating region (lower limit) */
#define REG2A 0x2A /* Dummy pixel insert MSB */
#define FRARL 0x2B /* Dummy pixel insert LSB */
#define ADDVSL 0x2D /* LSB of insert dummy lines in Vertical direction */
#define ADDVSH 0x2E /* MSB of insert dummy lines in Vertical direction */
#define YAVG 0x2F /* Y/G Channel Average value */
#define HSDY 0x30
#define HEDY 0x31
#define ARCOM2 0x34
/* Register 45 */
#define REG45 0x45
#define FLL 0x46 /* Frame Length Adjustment LSBs */
#define FLH 0x47 /* Frame Length Adjustment MSBs */
/* Zoom: Vertical start point */
#define COM19 0x48
#define ZOOMS 0x49 /* Zoom: Vertical start point */
#define COM22 0x4B /* Flash light control */
#define COM25 0x4E /* For Banding operations */
#define BD50 0x4F /* 50Hz Banding AEC 8 LSBs */
#define BD60 0x50 /* 60Hz Banding AEC 8 LSBs */
#define REG5D 0x5D /* AVGsel[7:0], 16-zone average weight option */
#define REG5E 0x5E
#define REG5F 0x5F
#define REG60 0x60
#define HISTO_LOW 0x61 /* Histogram Algorithm Low Level */
#define HISTO_HIGH 0x62 /* Histogram Algorithm High Level */
/* Register 04 */
#define REG04 0x04
#define REG04_DEFAULT 0x28
#define REG04_HFLIP_IMG 0x80 /* Horizontal mirror image ON/OFF */
#define REG04_VFLIP_IMG 0x40 /* Vertical flip image ON/OFF */
#define REG04_VREF_EN 0x10
#define REG04_HREF_EN 0x08
#define REG04_SET(x) (REG04_DEFAULT|x)
/* Frame Exposure One-pin Control Pre-charge Row Num */
#define REG08 0x08
/* Common control 2 */
#define COM2 0x09
#define COM2_STDBY 0x10 /* Soft sleep mode */
#define COM2_OUT_DRIVE_1x 0x00
#define COM2_OUT_DRIVE_2x 0x01
#define COM2_OUT_DRIVE_3x 0x02
#define COM2_OUT_DRIVE_4x 0x03
/* Common control 3 */
#define COM3 0x0C
#define COM3_DEFAULT 0x38
#define COM3_BAND_50Hz 0x04 /* 0 For Banding at 60H */
#define COM3_BAND_60Hz 0x00
#define COM3_BAND_AUTO 0x02 /* Auto Banding */
#define COM3_BAND_SET(x) (COM3_DEFAULT|x)
/* Common control 7 */
#define COM7 0x12
/* Initiates system reset. All registers are
* set to factory default values after which
* the chip resumes normal operation */
#define COM7_SRST 0x80
#define COM7_RES_UXGA 0x00 /* UXGA */
#define COM7_RES_SVGA 0x40 /* SVGA */
#define COM7_RES_CIF 0x20 /* CIF */
#define COM7_ZOOM_EN 0x04 /* Enable Zoom */
#define COM7_COLOR_BAR 0x02 /* Enable Color Bar Test */
#define COM7_GET_RES(x) ((x)&0x70)
/* Common control 8 */
#define COM8 0x13
#define COM8_DEFAULT 0xC0
#define COM8_BNDF_EN 0x20 /* Enable Banding filter */
#define COM8_AGC_EN 0x04 /* AGC Auto/Manual control selection */
#define COM8_AEC_EN 0x01 /* Auto/Manual Exposure control */
#define COM8_SET(x) (COM8_DEFAULT|x)
#define COM8_SET_AEC(r,x) (((r)&0xFE)|((x)&1))
#define COM9 0x14 /* AGC gain ceiling */
#define COM9_DEFAULT 0x08
#define COM9_AGC_GAIN_2x 0x00 /* AGC: 2x */
#define COM9_AGC_GAIN_4x 0x01 /* AGC: 4x */
#define COM9_AGC_GAIN_8x 0x02 /* AGC: 8x */
#define COM9_AGC_GAIN_16x 0x03 /* AGC: 16x */
#define COM9_AGC_GAIN_32x 0x04 /* AGC: 32x */
#define COM9_AGC_GAIN_64x 0x05 /* AGC: 64x */
#define COM9_AGC_GAIN_128x 0x06 /* AGC: 128x */
#define COM9_AGC_SET(x) (COM9_DEFAULT|(x<<5))
#define CTRL1_AWB 0x08 /* Enable AWB */
#define VV 0x26
#define VV_AGC_TH_SET(h,l) ((h<<4)|(l&0x0F))
#define REG32 0x32
#define REG32_UXGA 0x36
#define REG32_SVGA 0x09
#define REG32_CIF 0x00
#define VAL_SET(x, mask, rshift, lshift) ((((x) >> rshift) & mask) << lshift)
#define CTRLI_V_DIV_SET(x) VAL_SET(x, 0x3, 0, 3)
#define CTRLI_H_DIV_SET(x) VAL_SET(x, 0x3, 0, 0)
#define SIZEL_HSIZE8_11_SET(x) VAL_SET(x, 0x1, 11, 6)
#define SIZEL_HSIZE8_SET(x) VAL_SET(x, 0x7, 0, 3)
#define SIZEL_VSIZE8_SET(x) VAL_SET(x, 0x7, 0, 0)
#define HSIZE8_SET(x) VAL_SET(x, 0xFF, 3, 0)
#define VSIZE8_SET(x) VAL_SET(x, 0xFF, 3, 0)
#define HSIZE_SET(x) VAL_SET(x, 0xFF, 2, 0)
#define VSIZE_SET(x) VAL_SET(x, 0xFF, 2, 0)
#define XOFFL_SET(x) VAL_SET(x, 0xFF, 0, 0)
#define YOFFL_SET(x) VAL_SET(x, 0xFF, 0, 0)
#define VHYX_VSIZE_SET(x) VAL_SET(x, 0x1, (8+2), 7)
#define VHYX_HSIZE_SET(x) VAL_SET(x, 0x1, (8+2), 3)
#define VHYX_YOFF_SET(x) VAL_SET(x, 0x3, 8, 4)
#define VHYX_XOFF_SET(x) VAL_SET(x, 0x3, 8, 0)
#define TEST_HSIZE_SET(x) VAL_SET(x, 0x1, (9+2), 7)
#define ZMOW_OUTW_SET(x) VAL_SET(x, 0xFF, 2, 0)
#define ZMOH_OUTH_SET(x) VAL_SET(x, 0xFF, 2, 0)
#define ZMHH_ZSPEED_SET(x) VAL_SET(x, 0x0F, 0, 4)
#define ZMHH_OUTH_SET(x) VAL_SET(x, 0x1, (8+2), 2)
#define ZMHH_OUTW_SET(x) VAL_SET(x, 0x3, (8+2), 0)
#define CIF_WIDTH (400)
#define CIF_HEIGHT (296)
#define SVGA_WIDTH (800)
#define SVGA_HEIGHT (600)
#define UXGA_WIDTH (1600)
#define UXGA_HEIGHT (1200)
#define SVGA_HSIZE (800)
#define SVGA_VSIZE (600)
#define UXGA_HSIZE (1600)
#define UXGA_VSIZE (1200)
extern const uint8_t OV2640_default_regs[][2];
extern const uint8_t ov2640_reg_tables[][2];
extern const uint8_t OV2640_svga_regs[][2];
extern const uint8_t OV2640_uxga_regs[][2];
#endif //__REG_REGS_H__
项目地址
https://github.com/KiritoGoLeon/EembeddedBoard/tree/master/stm32_h750_board_Io
最后
以上就是喜悦大地最近收集整理的关于stm32 ov2640硬件软件笔记的全部内容,更多相关stm32内容请搜索靠谱客的其他文章。
本图文内容来源于网友提供,作为学习参考使用,或来自网络收集整理,版权属于原作者所有。
发表评论 取消回复