
为什么使用消息队列?消息队列的优点和缺点?kafka、activemq、rabbitmq、rocketmq都有什么优缺点?
面试官角度分析:
(1)你知不知道你们系统里为什么要用消息队列这个东西?
(2)既然用了消息队列这个东西,你知不知道用了有什么好处?
(3)既然你用了MQ,那么当时为什么选用这一款MQ?
1. 为什么使用消息队列?
面试官问这个问题的期望之一的回答是,你们公司有什么业务场景,这个业务场景有什么技术挑战,如果不用MQ可能会很麻烦,但是再用了之后带来了很多好处。
消息队列的常见使用场景有很多但是核心的有三个:解耦、异步、削峰
解耦
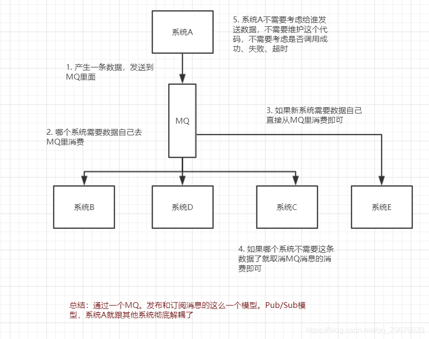
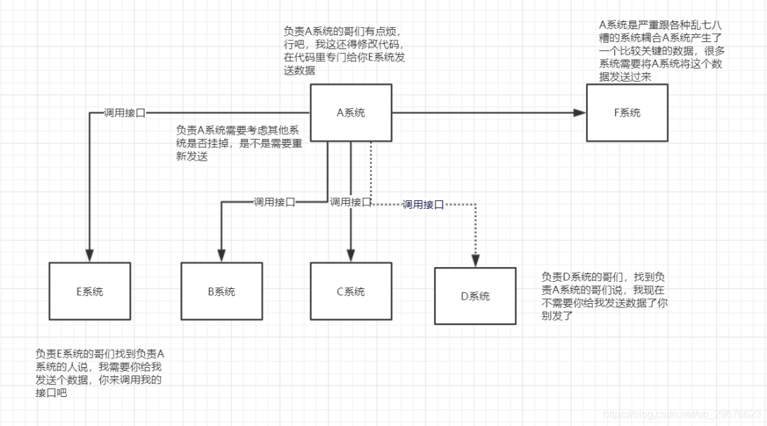
场景描述:A系统发送个数据到BCD三个系统,接口调用发送,那如果E系统也要这个数据呢?那如果C系统现在不需要了呢?现在A系统又要发送第二种数据了呢?A系统负责人崩溃中...再来点崩溃的事儿,A系统要时时刻刻考虑BCDE四个系统如果挂了怎么办?那我要不要重发?我要不要把消息存起来?头发都白了啊...
使用了MQ之后的解耦场景
面试技巧:你需要考虑下,你负责的系统中是否有类似的场景,就是一个系统或者一个模块,调用了多个系统或者模块,相互之间的调用很复杂,维护起来很麻烦。但是其实这个调用是不需要直接同步调用接口的,如果MQ给他异步化解耦也是可以的,你就需要去考虑在你的项目里是不是可以运用这个MQ去进行系统解耦 。
异步
场景描述:系统A接受一个请求,需要在自己本地写库,还需要在系统BCD三个系统写库,自己本地写库需要3ms。BCD分别需要300ms、450ms、200ms。最终总好时长:953ms,接近1s。给用户的体验感觉一点也不好。
不用MQ的同步高延时请求场景
使用MQ异步化之后的接口性能优化
削峰
场景描述:每天 0 点到 11 点,系统A风平浪静,每秒并发请求数量就 100 个。结果每一一到11点到1点,每秒并发请求数量就会暴增大1万条 。但是系统最大的处理能力就只能每秒钟处理1000个请求。往期面试题汇总:001期~150期汇总
没有用MQ的时候高峰期系统被打死的场景
使用MQ来进行削峰的场景
2. 消息队列的有点和缺点?
优点:特殊场景下解耦、异步、削峰。
缺点:
系统可用性降低:系统引入的外部依赖越多,越容易挂掉,本来你就是A系统调用BCD三个系统的接口就好了,人ABCD四个系统好好的没什么问题,你偏加个MQ进来,万一MQ挂了怎么办,整套系统崩溃了,就完蛋了
系统复杂性提高:硬生生加个MQ进来,你怎么保证消息没有重复消费?怎么处理消息丢失的情况?怎么保证消息传递的顺序性?
一致性问题:系统A处理完了直接返回成功了,人家都认为你这个请求成功了;但问题是,要是BCD三个系统哪里BD系统成功了,结果C系统写库失败了,咋整?数据就不一致了,
所以消息队列是一种非常复杂的架构,引入它有很多好处,但是也得针对他带来的坏处做各种额外的技术方案和架构来规避掉。做好之后你会发现系统复杂度提升了一个数量积,但是关键时刻,用,还是要用的。
3. kafka、activemq、rabbitmq、rocketmq都有什么优缺点?
特性 | ActiveMQ | RabbitMQ | RocketMQ | Kafka |
单机吞吐量 | 万级,吞吐量比RocketMQ和Kafka要低了一个数量级 | 万级,吞吐量比RocketMQ和Kafka要低了一个数量级 | 10万级,RocketMQ也是可以支撑高吞吐的一种MQ | 10万级别,这是kafka最大的优点,就是吞吐量高。
一般配合大数据类的系统来进行实时数据计算、日志采集等场景 |
topic数量对吞吐量的影响 | topic可以达到几百,几千个的级别,吞吐量会有较小幅度的下降 这是RocketMQ的一大优势,在同等机器下,可以支撑大量的topic | topic从几十个到几百个的时候,吞吐量会大幅度下降 所以在同等机器下,kafka尽量保证topic数量不要过多。如果要支撑大规模topic,需要增加更多的机器资源 | ||
时效性 | ms级 | 微秒级,这是rabbitmq的一大特点,延迟是最低的 | ms级 | 延迟在ms级以内 |
可用性 |
高,基于主从架构实现高可用性 | 高,基于主从架构实现高可用性 | 非常高,分布式架构 | 非常高,kafka是分布式的,一个数据多个副本,少数机器宕机,不会丢失数据,不会导致不可用 |
消息可靠性 | 有较低的概率丢失数据 | 经过参数优化配置,可以做到0丢失 | 经过参数优化配置,消息可以做到0丢失 | |
功能支持 | MQ领域的功能极其完备 | 基于erlang开发,所以并发能力很强,性能极其好,延时很低 | MQ功能较为完善,还是分布式的,扩展性好 | 功能较为简单,主要支持简单的MQ功能,在大数据领域的实时计算以及日志采集被大规模使用,是事实上的标准 |
优劣势总结 | 非常成熟,功能强大,在业内大量的公司以及项目中都有应用
偶尔会有较低概率丢失消息
而且现在社区以及国内应用都越来越少,官方社区现在对ActiveMQ 5.x维护越来越少,几个月才发布一个版本
而且确实主要是基于解耦和异步来用的,较少在大规模吞吐的场景中使用
| erlang语言开发,性能极其好,延时很低; 吞吐量到万级,MQ功能比较完备 而且开源提供的管理界面非常棒,用起来很好用 社区相对比较活跃,几乎每个月都发布几个版本分 在国内一些互联网公司近几年用rabbitmq也比较多一些 但是问题也是显而易见的,RabbitMQ确实吞吐量会低一些,这是因为他做的实现机制比较重。 而且erlang开发,国内有几个公司有实力做erlang源码级别的研究和定制?如果说你没这个实力的话,确实偶尔会有一些问题,你很难去看懂源码,你公司对这个东西的掌控很弱,基本职能依赖于开源社区的快速维护和修复bug。 而且rabbitmq集群动态扩展会很麻烦,不过这个我觉得还好。其实主要是erlang语言本身带来的问题。很难读源码,很难定制和掌控。 | 接口简单易用,而且毕竟在阿里大规模应用过,有阿里品牌保障 日处理消息上百亿之多,可以做到大规模吞吐,性能也非常好,分布式扩展也很方便,社区维护还可以,可靠性和可用性都是ok的,还可以支撑大规模的topic数量,支持复杂MQ业务场景 而且一个很大的优势在于,阿里出品都是java系的,我们可以自己阅读源码,定制自己公司的MQ,可以掌控 社区活跃度相对较为一般,不过也还可以,文档相对来说简单一些,然后接口这块不是按照标准JMS规范走的有些系统要迁移需要修改大量代码 还有就是阿里出台的技术,你得做好这个技术万一被抛弃,社区黄掉的风险,那如果你们公司有技术实力我觉得用RocketMQ挺好的 | kafka的特点其实很明显,就是仅仅提供较少的核心功能,但是提供超高的吞吐量,ms级的延迟,极高的可用性以及可靠性,而且分布式可以任意扩展
同时kafka最好是支撑较少的topic数量即可,保证其超高吞吐量
而且kafka唯一的一点劣势是有可能消息重复消费,那么对数据准确性会造成极其轻微的影响,在大数据领域中以及日志采集中,这点轻微影响可以忽略
这个特性天然适合大数据实时计算以及日志收集 |
1. 引入消息队列之后如何保证其高可用性?
(1)RabbitMQ的高可用性
RabbitMQ是比较有代表性的,因为是基于主从做高可用性的,我们就以他为例子讲解第一种MQ的高可用性怎么实现。
rabbitmq有三种模式:单机模式,普通集群模式,镜像集群模式
(1.1) 单机模式
就是demo级别的,一般就是你本地启动了玩玩儿的,没人生产用单机模式
(1.2)普通集群模式
意思就是在多台机器上启动多个rabbitmq实例,每个机器启动一个。但是你创建的queue,只会放在一个rabbtimq实例上,但是每个实例都同步queue的元数据。完了你消费的时候,实际上如果连接到了另外一个实例,那么那个实例会从queue所在实例上拉取数据过来。
这种方式确实很麻烦,也不怎么好,没做到所谓的分布式,就是个普通集群。因为这导致你要么消费者每次随机连接一个实例然后拉取数据,要么固定连接那个queue所在实例消费数据,前者有数据拉取的开销,后者导致单实例性能瓶颈。
往期面试题汇总:001期~150期汇总
而且如果那个放queue的实例宕机了,会导致接下来其他实例就无法从那个实例拉取,如果你开启了消息持久化,让rabbitmq落地存储消息的话,消息不一定会丢,得等这个实例恢复了,然后才可以继续从这个queue拉取数据。
所以这个事儿就比较尴尬了,这就没有什么所谓的高可用性可言了,这方案主要是提高吞吐量的,就是说让集群中多个节点来服务某个queue的读写操作。
(1.3)镜像集群模式
这种模式,才是所谓的rabbitmq的高可用模式,跟普通集群模式不一样的是,你创建的queue,无论元数据还是queue里的消息都会存在于多个实例上,然后每次你写消息到queue的时候,都会自动把消息到多个实例的queue里进行消息同步。
这样的话,好处在于,你任何一个机器宕机了,没事儿,别的机器都可以用。坏处在于,第一,这个性能开销也太大了吧,消息同步所有机器,导致网络带宽压力和消耗很重!第二,这么玩儿,就没有扩展性可言了,如果某个queue负载很重,你加机器,新增的机器也包含了这个queue的所有数据,并没有办法线性扩展你的queue
那么怎么开启这个镜像集群模式呢?我这里简单说一下,避免面试人家问你你不知道,其实很简单rabbitmq有很好的管理控制台,就是在后台新增一个策略,这个策略是镜像集群模式的策略,指定的时候可以要求数据同步到所有节点的,也可以要求就同步到指定数量的节点,然后你再次创建queue的时候,应用这个策略,就会自动将数据同步到其他的节点上去了。
(2)kafka的高可用性
kafka一个最基本的架构认识:多个broker组成,每个broker是一个节点;你创建一个topic,这个topic可以划分为多个partition,每个partition可以存在于不同的broker上,每个partition就放一部分数据。
这就是天然的分布式消息队列,就是说一个topic的数据,是分散放在多个机器上的,每个机器就放一部分数据。
实际上rabbitmq之类的,并不是分布式消息队列,他就是传统的消息队列,只不过提供了一些集群、HA的机制而已,因为无论怎么玩儿,rabbitmq一个queue的数据都是放在一个节点里的,镜像集群下,也是每个节点都放这个queue的完整数据。
kafka 0.8以前,是没有HA机制的,就是任何一个broker宕机了,那个broker上的partition就废了,没法写也没法读,没有什么高可用性可言。
kafka 0.8以后,提供了HA机制,就是replica副本机制。每个partition的数据都会同步到吉他机器上,形成自己的多个replica副本。然后所有replica会选举一个leader出来,那么生产和消费都跟这个leader打交道,然后其他replica就是follower。写的时候,leader会负责把数据同步到所有follower上去,读的时候就直接读leader上数据即可。只能读写leader?很简单,要是你可以随意读写每个follower,那么就要care数据一致性的问题,系统复杂度太高,很容易出问题。kafka会均匀的将一个partition的所有replica分布在不同的机器上,这样才可以提高容错性。
这么搞,就有所谓的高可用性了,因为如果某个broker宕机了,没事儿,那个broker上面的partition在其他机器上都有副本的,如果这上面有某个partition的leader,那么此时会重新选举一个新的leader出来,大家继续读写那个新的leader即可。这就有所谓的高可用性了。
写数据的时候,生产者就写leader,然后leader将数据落地写本地磁盘,接着其他follower自己主动从leader来pull数据。一旦所有follower同步好数据了,就会发送ack给leader,leader收到所有follower的ack之后,就会返回写成功的消息给生产者。(当然,这只是其中一种模式,还可以适当调整这个行为)
消费的时候,只会从leader去读,但是只有一个消息已经被所有follower都同步成功返回ack的时候,这个消息才会被消费者读到。
实际上这块机制,讲深了,是可以非常之深入的,但是我还是回到我们这个课程的主题和定位,聚焦面试,至少你听到这里大致明白了kafka是如何保证高可用机制的了,对吧?不至于一无所知,现场还能给面试官画画图。要遇上面试官确实是kafka高手,深挖了问,那你只能说不好意思,太深入的你没研究过。
但是大家一定要明白,这个事情是要权衡的,你现在是要快速突击常见面试题体系,而不是要深入学习kafka,要深入学习kafka,你是没那么多时间的。你只能确保,你之前也许压根儿不知道这块,但是现在你知道了,面试被问到,你大概可以说一说。然后很多其他的候选人,也许还不如你,没看过这个,被问到了压根儿答不出来,相比之下,你还能说点出来,大概就是这个意思了。
2. 如何保证消息不被重复消费(如何保证消息消费时的幂等性)?
其实这个很常见的一个问题,这俩问题基本可以连起来问。既然是消费消息,那肯定要考虑考虑会不会重复消费?能不能避免重复消费?或者重复消费了也别造成系统异常可以吗?这个是MQ领域的基本问题,其实本质上还是问你使用消息队列如何保证幂等性,这个是你架构里要考虑的一个问题。
首先就是比如rabbitmq、rocketmq、kafka,都有可能会出现消费重复消费的问题,正常。因为这问题通常不是mq自己保证的,是给你保证的。然后我们挑一个kafka来举个例子,说说怎么重复消费吧。
kafka实际上有个offset的概念,就是每个消息写进去,都有一个offset,代表他的序号,然后consumer消费了数据之后,每隔一段时间,会把自己消费过的消息的offset提交一下,代表我已经消费过了,下次我要是重启啥的,你就让我继续从上次消费到的offset来继续消费吧。
但是凡事总有意外,比如我们之前生产经常遇到的,就是你有时候重启系统,看你怎么重启了,如果碰到点着急的,直接kill进程了,再重启。这会导致consumer有些消息处理了,但是没来得及提交offset,尴尬了。重启之后,少数消息会再次消费一次。
其实重复消费不可怕,可怕的是你没考虑到重复消费之后,怎么保证幂等性。
给你举个例子吧。假设你有个系统,消费一条往数据库里插入一条,要是你一个消息重复两次,你不就插入了两条,这数据不就错了?但是你要是消费到第二次的时候,自己判断一下已经消费过了,直接扔了,不就保留了一条数据?
一条数据重复出现两次,数据库里就只有一条数据,这就保证了系统的幂等性
幂等性,我通俗点说,就一个数据,或者一个请求,给你重复来多次,你得确保对应的数据是不会改变的,不能出错。
那所以第二个问题来了,怎么保证消息队列消费的幂等性?
其实还是得结合业务来思考,我这里给几个思路:
(1)比如你拿个数据要写库,你先根据主键查一下,如果这数据都有了,你就别插入了,update一下好吧
(2)比如你是写redis,那没问题了,反正每次都是set,天然幂等性
(3)比如你不是上面两个场景,那做的稍微复杂一点,你需要让生产者发送每条数据的时候,里面加一个全局唯一的id,类似订单id之类的东西,然后你这里消费到了之后,先根据这个id去比如redis里查一下,之前消费过吗?如果没有消费过,你就处理,然后这个id写redis。如果消费过了,那你就别处理了,保证别重复处理相同的消息即可。
还有比如基于数据库的唯一键来保证重复数据不会重复插入多条,我们之前线上系统就有这个问题,就是拿到数据的时候,每次重启可能会有重复,因为kafka消费者还没来得及提交offset,重复数据拿到了以后我们插入的时候,因为有唯一键约束了,所以重复数据只会插入报错,不会导致数据库中出现脏数据
如何保证MQ的消费是幂等性的,需要结合具体的业务来看
如何保证消息的幂等性
3. 如何保证消息的可靠传输(如何处理消息丢失的问题)?
这个是肯定的,用mq有个基本原则,就是数据不能多一条,也不能少一条,不能多,就是刚才说的重复消费和幂等性问题。不能少,就是说这数据别搞丢了。那这个问题你必须得考虑一下。
如果说你这个是用mq来传递非常核心的消息,比如说计费,扣费的一些消息,因为我以前设计和研发过一个公司非常核心的广告平台,计费系统,计费系统是很重的一个业务,操作是很耗时的。所以说广告系统整体的架构里面,实际上是将计费做成异步化的,然后中间就是加了一个MQ。
我们当时为了确保说这个MQ传递过程中绝对不会把计费消息给弄丢,花了很多的精力。广告主投放了一个广告,明明说好了,用户点击一次扣费1块钱。结果要是用户动不动点击了一次,扣费的时候搞的消息丢了,我们公司就会不断的少几块钱,几块钱,积少成多,这个就对公司是一个很大的损失。
面试题剖析
这个丢数据,mq一般分为两种,要么是mq自己弄丢了,要么是我们消费的时候弄丢了。咱们从rabbitmq和kafka分别来分析一下
rabbitmq这种mq,一般来说都是承载公司的核心业务的,数据是绝对不能弄丢的
RabbitMQ可能存在的数据丢失问题
(1)rabbitmq
1)生产者弄丢了数据
生产者将数据发送到rabbitmq的时候,可能数据就在半路给搞丢了,因为网络啥的问题,都有可能。
此时可以选择用rabbitmq提供的事务功能,就是生产者发送数据之前开启rabbitmq事务(channel.txSelect),然后发送消息,如果消息没有成功被rabbitmq接收到,那么生产者会收到异常报错,此时就可以回滚事务(channel.txRollback),然后重试发送消息;如果收到了消息,那么可以提交事务(channel.txCommit)。但是问题是,rabbitmq事务机制一搞,基本上吞吐量会下来,因为太耗性能。
所以一般来说,如果你要确保说写rabbitmq的消息别丢,可以开启confirm模式,在生产者那里设置开启confirm模式之后,你每次写的消息都会分配一个唯一的id,然后如果写入了rabbitmq中,rabbitmq会给你回传一个ack消息,告诉你说这个消息ok了。如果rabbitmq没能处理这个消息,会回调你一个nack接口,告诉你这个消息接收失败,你可以重试。而且你可以结合这个机制自己在内存里维护每个消息id的状态,如果超过一定时间还没接收到这个消息的回调,那么你可以重发。
事务机制和cnofirm机制最大的不同在于,事务机制是同步的,你提交一个事务之后会阻塞在那儿,但是confirm机制是异步的,你发送个消息之后就可以发送下一个消息,然后那个消息rabbitmq接收了之后会异步回调你一个接口通知你这个消息接收到了。
所以一般在生产者这块避免数据丢失,都是用confirm机制的。
2)rabbitmq弄丢了数据
就是rabbitmq自己弄丢了数据,这个你必须开启rabbitmq的持久化,就是消息写入之后会持久化到磁盘,哪怕是rabbitmq自己挂了,恢复之后会自动读取之前存储的数据,一般数据不会丢。除非极其罕见的是,rabbitmq还没持久化,自己就挂了,可能导致少量数据会丢失的,但是这个概率较小。
设置持久化有两个步骤,第一个是创建queue的时候将其设置为持久化的,这样就可以保证rabbitmq持久化queue的元数据,但是不会持久化queue里的数据;第二个是发送消息的时候将消息的deliveryMode设置为2,就是将消息设置为持久化的,此时rabbitmq就会将消息持久化到磁盘上去。必须要同时设置这两个持久化才行,rabbitmq哪怕是挂了,再次重启,也会从磁盘上重启恢复queue,恢复这个queue里的数据。
而且持久化可以跟生产者那边的confirm机制配合起来,只有消息被持久化到磁盘之后,才会通知生产者ack了,所以哪怕是在持久化到磁盘之前,rabbitmq挂了,数据丢了,生产者收不到ack,你也是可以自己重发的。
哪怕是你给rabbitmq开启了持久化机制,也有一种可能,就是这个消息写到了rabbitmq中,但是还没来得及持久化到磁盘上,结果不巧,此时rabbitmq挂了,就会导致内存里的一点点数据会丢失。
3)消费端弄丢了数据
rabbitmq如果丢失了数据,主要是因为你消费的时候,刚消费到,还没处理,结果进程挂了,比如重启了,那么就尴尬了,rabbitmq认为你都消费了,这数据就丢了。
这个时候得用rabbitmq提供的ack机制,简单来说,就是你关闭rabbitmq自动ack,可以通过一个api来调用就行,然后每次你自己代码里确保处理完的时候,再程序里ack一把。这样的话,如果你还没处理完,不就没有ack?那rabbitmq就认为你还没处理完,这个时候rabbitmq会把这个消费分配给别的consumer去处理,消息是不会丢的。
往期面试题汇总:001期~150期汇总
(2)kafka
1)消费端弄丢了数据
唯一可能导致消费者弄丢数据的情况,就是说,你那个消费到了这个消息,然后消费者那边自动提交了offset,让kafka以为你已经消费好了这个消息,其实你刚准备处理这个消息,你还没处理,你自己就挂了,此时这条消息就丢咯。
这不是一样么,大家都知道kafka会自动提交offset,那么只要关闭自动提交offset,在处理完之后自己手动提交offset,就可以保证数据不会丢。但是此时确实还是会重复消费,比如你刚处理完,还没提交offset,结果自己挂了,此时肯定会重复消费一次,自己保证幂等性就好了。
生产环境碰到的一个问题,就是说我们的kafka消费者消费到了数据之后是写到一个内存的queue里先缓冲一下,结果有的时候,你刚把消息写入内存queue,然后消费者会自动提交offset。
然后此时我们重启了系统,就会导致内存queue里还没来得及处理的数据就丢失了
2)kafka弄丢了数据
这块比较常见的一个场景,就是kafka某个broker宕机,然后重新选举partiton的leader时。大家想想,要是此时其他的follower刚好还有些数据没有同步,结果此时leader挂了,然后选举某个follower成leader之后,他不就少了一些数据?这就丢了一些数据啊。
生产环境也遇到过,我们也是,之前kafka的leader机器宕机了,将follower切换为leader之后,就会发现说这个数据就丢了
所以此时一般是要求起码设置如下4个参数:
给这个topic设置replication.factor参数:这个值必须大于1,要求每个partition必须有至少2个副本
在kafka服务端设置min.insync.replicas参数:这个值必须大于1,这个是要求一个leader至少感知到有至少一个follower还跟自己保持联系,没掉队,这样才能确保leader挂了还有一个follower吧
在producer端设置acks=all:这个是要求每条数据,必须是写入所有replica之后,才能认为是写成功了
在producer端设置retries=MAX(很大很大很大的一个值,无限次重试的意思):这个是要求一旦写入失败,就无限重试,卡在这里了
我们生产环境就是按照上述要求配置的,这样配置之后,至少在kafka broker端就可以保证在leader所在broker发生故障,进行leader切换时,数据不会丢失
3)生产者会不会弄丢数据
如果按照上述的思路设置了ack=all,一定不会丢,要求是,你的leader接收到消息,所有的follower都同步到了消息之后,才认为本次写成功了。如果没满足这个条件,生产者会自动不断的重试,重试无限次。
1. 如何保证消息的顺序性?
其实这个也是用MQ的时候必问的话题,第一看看你了解不了解顺序这个事儿?第二看看你有没有办法保证消息是有顺序的?这个生产系统中常见的问题。
我举个例子,我们以前做过一个mysql binlog同步的系统,压力还是非常大的,日同步数据要达到上亿。mysql -> mysql,常见的一点在于说大数据team,就需要同步一个mysql库过来,对公司的业务系统的数据做各种复杂的操作。
你在mysql里增删改一条数据,对应出来了增删改3条binlog,接着这三条binlog发送到MQ里面,到消费出来依次执行,起码得保证人家是按照顺序来的吧?不然本来是:增加、修改、删除;你楞是换了顺序给执行成删除、修改、增加,不全错了么。
本来这个数据同步过来,应该最后这个数据被删除了;结果你搞错了这个顺序,最后这个数据保留下来了,数据同步就出错了。
先看看顺序会错乱的俩场景
(1)rabbitmq:一个queue,多个consumer,这不明显乱了
(2)kafka:一个topic,一个partition,一个consumer,内部多线程,这不也明显乱了
那如何保证消息的顺序性呢?简单简单
(1)rabbitmq:拆分多个queue,每个queue一个consumer,就是多一些queue而已,确实是麻烦点;
或者就一个queue但是对应一个consumer,然后这个consumer内部用内存队列做排队,然后分发给底层不同的worker来处理
(2)kafka:一个topic,一个partition,一个consumer,内部单线程消费,写N个内存queue,然后N个线程分别消费一个内存queue即可
如何解决消息队列的延时以及过期失效问题?消息队列满了以后该怎么处理?有几百万消息持续积压几小时,说说怎么解决?
你看这问法,其实本质针对的场景,都是说,可能你的消费端出了问题,不消费了,或者消费的极其极其慢。接着就坑爹了,可能你的消息队列集群的磁盘都快写满了,都没人消费,这个时候怎么办?或者是整个这就积压了几个小时,你这个时候怎么办?或者是你积压的时间太长了,导致比如rabbitmq设置了消息过期时间后就没了怎么办?
所以就这事儿,其实线上挺常见的,一般不出,一出就是大case,一般常见于,举个例子,消费端每次消费之后要写mysql,结果mysql挂了,消费端hang那儿了,不动了。或者是消费端出了个什么叉子,导致消费速度极其慢。
关于这个事儿,我们一个一个来梳理吧,先假设一个场景,我们现在消费端出故障了,然后大量消息在mq里积压,现在事故了,慌了
(1)大量消息在mq里积压了几个小时了还没解决
几千万条数据在MQ里积压了七八个小时,从下午4点多,积压到了晚上很晚,10点多,11点多
这个是我们真实遇到过的一个场景,确实是线上故障了,这个时候要不然就是修复consumer的问题,让他恢复消费速度,然后傻傻的等待几个小时消费完毕。这个肯定不能在面试的时候说吧。
一个消费者一秒是1000条,一秒3个消费者是3000条,一分钟是18万条,1000多万条
所以如果你积压了几百万到上千万的数据,即使消费者恢复了,也需要大概1小时的时间才能恢复过来
一般这个时候,只能操作临时紧急扩容了,具体操作步骤和思路如下:
1)先修复consumer的问题,确保其恢复消费速度,然后将现有cnosumer都停掉
2)新建一个topic,partition是原来的10倍,临时建立好原先10倍或者20倍的queue数量
3)然后写一个临时的分发数据的consumer程序,这个程序部署上去消费积压的数据,消费之后不做耗时的处理,直接均匀轮询写入临时建立好的10倍数量的queue
4)接着临时征用10倍的机器来部署consumer,每一批consumer消费一个临时queue的数据
5)这种做法相当于是临时将queue资源和consumer资源扩大10倍,以正常的10倍速度来消费数据
6)等快速消费完积压数据之后,得恢复原先部署架构,重新用原先的consumer机器来消费消息
(2)这里我们假设再来第二个坑
假设你用的是rabbitmq,rabbitmq是可以设置过期时间的,就是TTL,如果消息在queue中积压超过一定的时间就会被rabbitmq给清理掉,这个数据就没了。那这就是第二个坑了。这就不是说数据会大量积压在mq里,而是大量的数据会直接搞丢。
这个情况下,就不是说要增加consumer消费积压的消息,因为实际上没啥积压,而是丢了大量的消息。我们可以采取一个方案,就是批量重导,这个我们之前线上也有类似的场景干过。就是大量积压的时候,我们当时就直接丢弃数据了,然后等过了高峰期以后,比如大家一起喝咖啡熬夜到晚上12点以后,用户都睡觉了。
这个时候我们就开始写程序,将丢失的那批数据,写个临时程序,一点一点的查出来,然后重新灌入mq里面去,把白天丢的数据给他补回来。也只能是这样了。
假设1万个订单积压在mq里面,没有处理,其中1000个订单都丢了,你只能手动写程序把那1000个订单给查出来,手动发到mq里去再补一次
往期面试题汇总:001期~150期汇总
(3)然后我们再来假设第三个坑
如果走的方式是消息积压在mq里,那么如果你很长时间都没处理掉,此时导致mq都快写满了,咋办?这个还有别的办法吗?没有,谁让你第一个方案执行的太慢了,你临时写程序,接入数据来消费,消费一个丢弃一个,都不要了,快速消费掉所有的消息。然后走第二个方案,到了晚上再补数据吧。
1. 如果让你写一个消息队列,该如何进行架构设计啊?说一下你的思路
其实聊到这个问题,一般面试官要考察两块:
(1)你有没有对某一个消息队列做过较为深入的原理的了解,或者从整体了解把握住一个mq的架构原理
(2)看看你的设计能力,给你一个常见的系统,就是消息队列系统,看看你能不能从全局把握一下整体架构设计,给出一些关键点出来
其实回答这类问题,说白了,起码不求你看过那技术的源码,起码你大概知道那个技术的基本原理,核心组成部分,基本架构构成,然后参照一些开源的技术把一个系统设计出来的思路说一下就好
比如说这个消息队列系统,我们来从以下几个角度来考虑一下
说实话,我一般面类似问题的时候,大部分人基本都会蒙,因为平时从来没有思考过类似的问题,大多数人就是平时埋头用,从来不去思考背后的一些东西。类似的问题,我经常问的还有,如果让你来设计一个spring框架你会怎么做?如果让你来设计一个dubbo框架你会怎么做?如果让你来设计一个mybatis框架你会怎么做?
其实回答这类问题,说白了,起码不求你看过那技术的源码,起码你大概知道那个技术的基本原理,核心组成部分,基本架构构成,然后参照一些开源的技术把一个系统设计出来的思路说一下就好
比如说这个消息队列系统,我们来从以下几个角度来考虑一下
(1)首先这个mq得支持可伸缩性吧,就是需要的时候快速扩容,就可以增加吞吐量和容量,那怎么搞?设计个分布式的系统呗,参照一下kafka的设计理念,broker -> topic -> partition,每个partition放一个机器,就存一部分数据。如果现在资源不够了,简单啊,给topic增加partition,然后做数据迁移,增加机器,不就可以存放更多数据,提供更高的吞吐量了?
(2)其次你得考虑一下这个mq的数据要不要落地磁盘吧?那肯定要了,落磁盘,才能保证别进程挂了数据就丢了。那落磁盘的时候怎么落啊?顺序写,这样就没有磁盘随机读写的寻址开销,磁盘顺序读写的性能是很高的,这就是kafka的思路。
2.其次你考虑一下你的mq的可用性啊?
这个事儿,具体参考我们之前可用性那个环节讲解的kafka的高可用保障机制。多副本 -> leader & follower -> broker挂了重新选举leader即可对外服务。
(4)能不能支持数据0丢失啊?可以的,参考我们之前说的那个kafka数据零丢失方案
其实一个mq肯定是很复杂的,面试官问你这个问题,其实是个开放题,他就是看看你有没有从架构角度整体构思和设计的思维以及能力。确实这个问题可以刷掉一大批人,因为大部分人平时不思考这些东西。
END
来源:blog.csdn.net/qq_29676623/article/details/85108070
推荐好文
强大,10k+点赞的 SpringBoot 后台管理系统竟然出了详细教程!
为什么MySQL不推荐使用uuid或者雪花id作为主键?
为什么建议大家使用 Linux 开发?爽(外加七个感叹号)
IntelliJ IDEA 15款 神级超级牛逼插件推荐(自用,真的超级牛逼)
炫酷,SpringBoot+Echarts实现用户访问地图可视化(附源码)
记一次由Redis分布式锁造成的重大事故,避免以后踩坑!
十分钟学会使用 Elasticsearch 优雅搭建自己的搜索系统(附源码)
最后
以上就是爱笑山水最近收集整理的关于【190期】MQ消息中间件,面试能问写什么?的全部内容,更多相关【190期】MQ消息中间件内容请搜索靠谱客的其他文章。
发表评论 取消回复